大数跨境
0
0

ai解决明确性问题,比搜索用的更舒服

ai解决明确性问题,比搜索用的更舒服 橙子好甜
2024-12-26
1
导读:好奇10年后ai会给人类带来哪些变化
ai工具的一些小应用,给工作中带来了一些小便利。

1、简单的代码编写:python生成01、02、03...100的编号
      如上图第一种方法,适用列表表达式,简洁方便。f'{i:02d}'虽然知道这么用,但是使用还需要查看下使用方法。
    简单的代码或者小脚本编写,用ai方便快捷准确,可以让更多的精力花在主流程的梳理,主体框架的搭建。

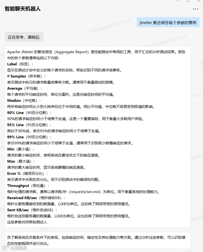
2、问工具的参数代表意义:jmeter聚合报告参数的意思
    比使用jmeter的使用说明更快捷方便,引文不好的不用取中英文转译。对于自己不熟悉或者不了解的工具或插件,可以快速的创建个人概念,辅助学习和使用。

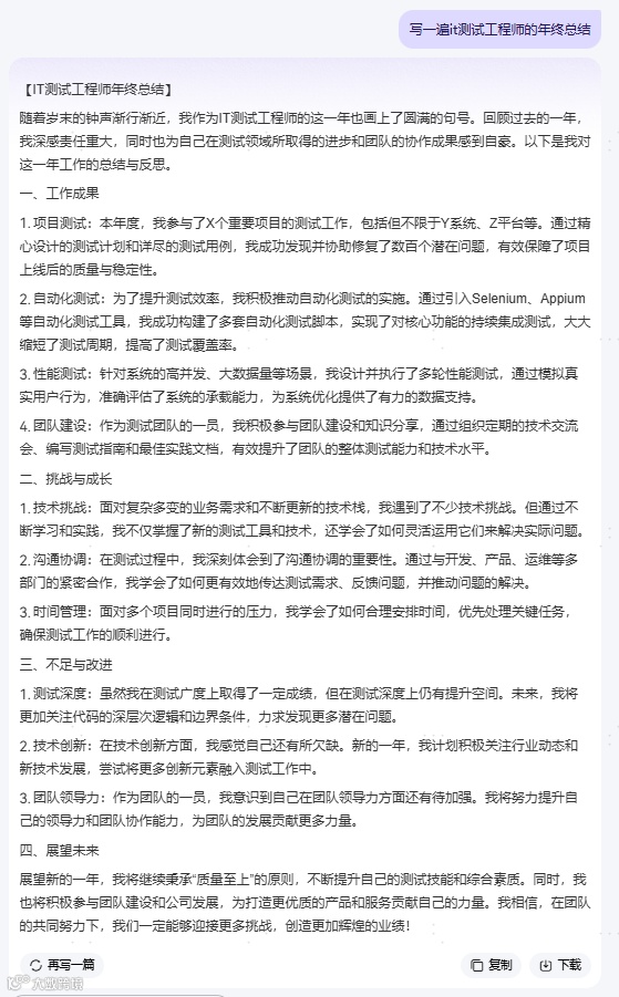
3、生成ai,文章生成:写一篇it测试工程师的年终总结
打了一个错别字,但是任然正确的生成的了对应文章,根据上下文判断了错别字的意思。生成文章总分关系,条理清晰明确,如果需要编写,只需针对细节细节进行细化,减少很多文案输出时间,把更多的时间用在工作的更详尽以及小细节。

4、测试工程师测试工作应用:
    搭建专门编写测试用例的AI,对专门领域进行辅助完成工作,减轻工作量,减少人员的投入。以后会有越来越多解决某些问题的小型ai,减少能源消耗,解决专门问题。
    公司还有其它的小型ai,如解决容器、backstage、公司业务的智能ai,单独模型回复单独问题。
      

【声明】内容源于网络
0
0
橙子好甜
人生苦短,我用python --it测试狗
内容 30
粉丝 0
橙子好甜 人生苦短,我用python --it测试狗
总阅读20
粉丝0
内容30