点击上方蓝字"无际管理咨询 WooGi Consulting" 关注我们
#向阿里巴巴学“铁军锻造”
研学时间:2021年7月30日-31日
研学地点:阿里巴巴杭州总部
适宜人群:企业主,各级销售管理者,一线销售潜在管理者
请扫码填写报名信息
01
# 项目背景
阿里巴巴销售铁军”是中国互联网史上最彪悍、最具战斗力的团队之一,在阿里创业初期,用汗水磕下每一位客户,为阿里的发展奠定了坚实的基础,被马云评价为“最有阿里味儿”的一群人。阿里巴巴集团的诸多高管,例如彭蕾、戴姗、蒋芳、孙彤宇、蔡崇信等都出自这支“铁军”。
这只铁军是中国互联网的黄埔军校,培养了互联网行业众多领军人物,其中包括滴滴打车创始人兼CEO程维、前美团网COO干嘉伟、前大众点评COO吕广渝、前赶集网COO陈国环、去哪儿网COO张强等互联网行业的佼佼者,甚至有人戏称中国O2O的战场也是“铁军内战”。
和各位销售管理者一同走进阿里巴巴,共同探索和挖掘阿里巴巴是如何打造销售队伍?这样一支铁军背后又有怎样的秘密?
02
# 为什么学阿里巴巴
先来看一组稳稳的多引擎扎实增长的数据,截至2020年12月31日止, 阿里巴巴集团收入同比增长37%至2,210.84亿元,主要由中国零售商业业务的稳健收入增长及云计算业务的强劲收入增长所驱动。2021财年第三季,核心商业收入同比增长38%至1,955.41亿元,中国零售商业收入同比增长39%至1,536.79亿元;云计算收入同比增长50%至161.15亿元,并首次实现经调整EBITA转正;菜鸟网络收入同比增长51%,实现正经营现金流。(数据来源:阿里巴巴集团2021财年第三季度业绩报告)
最直观的数据表明阿里巴巴在经济下行的压力下依然实现稳定增长,充分展现了阿里巴巴将“让天下没有难做的生意”的伟大使命根植到企业的DNA中。遥想当年从18罗汉到11万人,用20年的时间,阿里巴巴创造了中国“数字经济体”的神话。从游击队到正规军,一群平凡人打造了一家不平凡的全球化企业;在财富中文网2020年8月10日发布的财富世界500强企业排名中位列第132位。2020年双十一全球购物狂欢节更是备受关注,11月1日至11日的成交额4982亿元,再次创造了双十一全球购物狂欢节的新纪录。
03
# 项目亮点
1,零距离感受阿里创新文化与自由开放的办公空间;
2,多维度探索阿里巴巴企业文化,听阿里老同学分享销售管理实际案例;
3,摸索互联网企业销售管理逻辑,结合企业现状规规划销售战略;
4,探索自身企业销售管理变革的有效方法论与实践应用
04
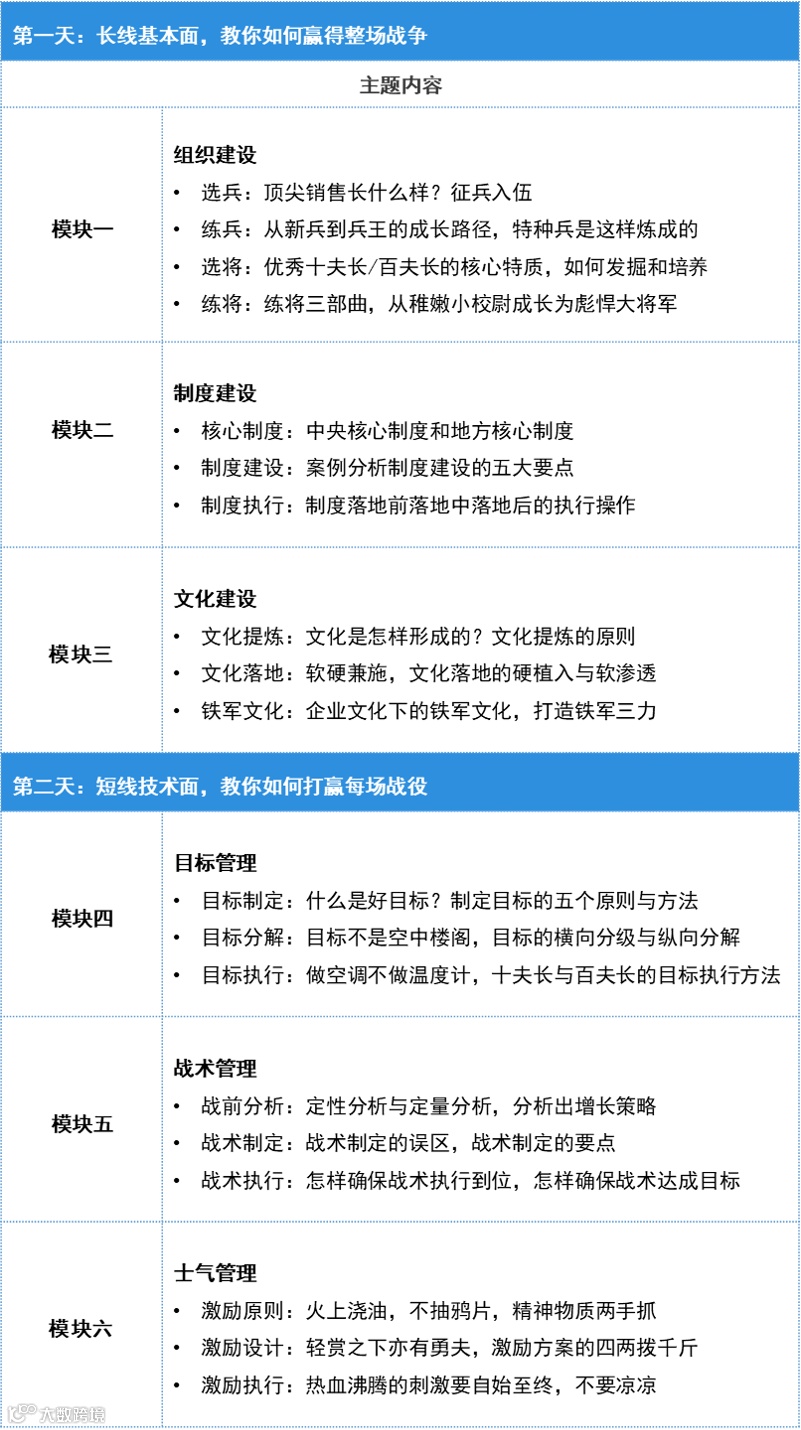
# 研学日程安排
注意:具体行程以当天参访企业实际安排为准。
05
# 研学导师
宋老师
原阿里巴巴中国事业部大区经理、渠道事业部全国总政委
20年销售管理实战经验
企业跨度:外资、国企、民营
行业跨度:传统快消、移动通讯、互联网、互联网+
营销模式:地面直销、电话营销、会议营销、渠道管理
彭老师
资深领导力与销售团队管理专家、原阿里巴巴华南大区组织与人才发展部经理、深圳区域经理。培养了10多位优秀的管理人才和100多位销售冠军。阿里巴巴企业文化布道官。以文化为抓手,管理为载体,在企业内部实现思想与目标的统一。
06
# 精彩回顾
07
# 项目信息
1、研学模式:参访考察+主题分享+案例分析+Q&A
2、研学地点:中国杭州阿里巴巴总部
3、研学时间:2天
4、研学费用:6800/人 2人及以上享6折优惠
费用包含:企业参访、培训费、会议室费用、发票(不含食宿及各地往返杭州交通)
报名及组织定制研学联系人:李老师
微信二维码
客服电话:010-85768088
邮箱:info@woogi-consulting.com
关于无际咨询
无际咨询(WooGi)致力于成为全球最专业的管理咨询服务提供商。专注于通过优质的国际资源和专业的执行力为全球中小企业客户提供独具价值的全球标杆研学,行业研究,企业国际化变革,跨境项目落地及商务资源对接全方位解决方案。WooGi努力践行“引领变革,客户第一”的核心价值观,始终坚持“为客户国际化发展和数字化转型赋能”的使命,为客户打造与全球企业、政府,高校以及商业机构之间的专业咨询服务平台。
阅读原文填写报名信息

