点击蓝字
关注我们
1
事件背景
Background to the event
Bybit 指控黑客通过 OKX DEX 聚合器洗白了 1 亿美元的被盗资金。尽管 OKX 强调其聚合器仅承担流动性路由功能,并非交易的直接参与方,但链上数据表明,部分涉案资金流入了被标记为 OKX 代理的地址。
这一情况引发广泛关注,使 OKX 面临舆论和监管压力,最终被迫紧急暂停 DEX 交易服务。
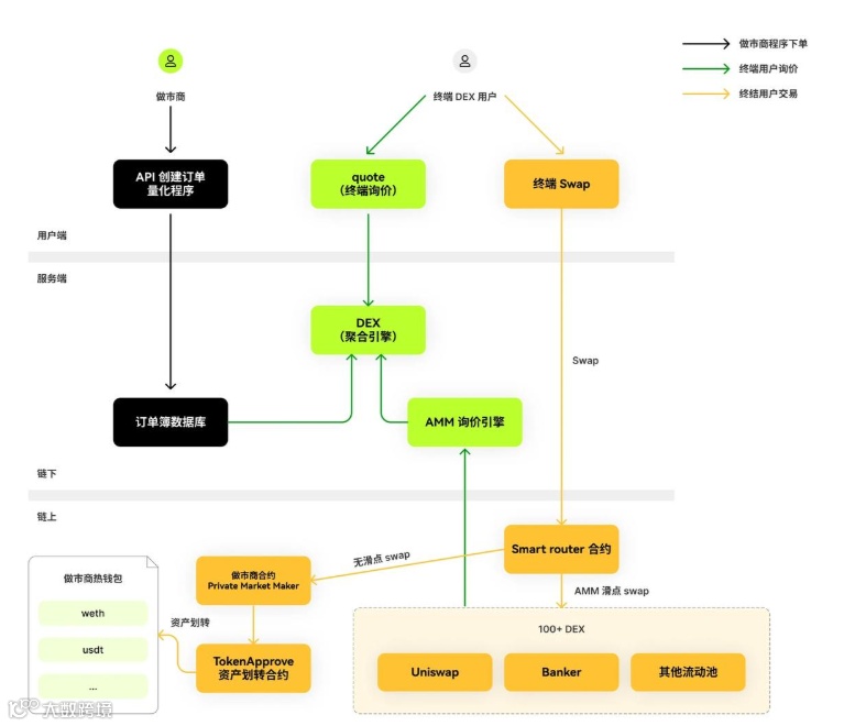
OKX DEX作为聚合器,并不直接托管用户资产或执行交易,而是利用智能拆单优化用户交易路径。其原理如下:
1.扫描流动性来源:从多个DEX(如Uniswap、Pancake等)和跨链桥中获取实时流动性数据。
2.优化路径:综合价格、滑点和Gas费用等因素,计算出最优的路线。
3.拆分订单:将大额交易拆分成多个小额订单,分散到不同的流动性池或路径上,以减少市场影响并获得最佳执行价格。
4.一次性执行:通过单笔区块链订单完成所有拆分后的子订单,确保原子性(即要么全部成功,要么全部失败)。
简单来说,DEX就是一个比价工具,能够便捷于用户进行交易,提供链上最优惠的价格,如果关于DEX具体底层逻辑想深入了解的可以联系我们。
从DEX聚合器的原理可以看出,在用户使用层面上来说,OKX的DEX聚合器确实是一个非常优秀的产品,能够帮助用户简单、轻松实现利益最大化。简单来说
然而,这些特性与常见的洗钱和混币手法高度相似。智能拆单算法会将一个大额交易自动拆分成很多个小额的订单,并分散到不同的交易池和区块链网络,从而大幅增加资金追踪的难度。
朝鲜黑客正是借助了OKX DEX的智能拆单算法,将1亿美元拆分成数百笔小额交易,分流到多个资金池转移资金,最终流入干净地址。此外,他们还利用了DEX聚合器每日庞大的正常交易量进行掩护,使得整个链上看似是普通交易,实则增加了资金追踪的难度。
2
拿黑客没办法吗?
Can't you take hackers?
链上一切都是有迹可循的,当Bybit控诉朝鲜用OKX DEX洗钱时,OKX创始人徐明星就直接回应:OKX DEX部署了实时监控系统,能够识别并拦截已被标记为黑名单的钱包地址。在发现非法资金流入后,OKX表示已冻结部分相关资金并与受害方Bybit合作追踪黑客地址。
通过徐明星的回应说明OKX能够一定程度上预防并且阻止此类事件的发生,但由于交易的分散,不可能做到及时标记和追踪,没办法完全避免此类事件的发生。
3
为什么要暂停服务
Why the service is suspended
本次合规监管是欧盟发起的,在Bybit被盗事件发生前,仅有OKX和Crypto获得欧盟MiCA牌照。
作为首批获得MiCA牌照的交易所,OKX需要对其关联服务承担连带责任,MiCA又要求加密资产服务商监控用户资金流向,但DEX聚合器不接触私钥与资产的特性,使得这一要求如同“要求谷歌为暗网流量担责”。因此,OKX主动暂停业务,以更好地应对合规监管要求。
最后想说
OKX DEX本质上就是一个能够帮助用户优化路径,便于交易的一个工具,只不过是被黑客利用,用于洗被盗资金,OKX在本质上并没有协助洗钱。面对这一情况,OKX也积极配合Bybit,提供资金转移的信息,协助冻结相关财产,用行动表明其在主观上并没有参与洗钱,面对监管,OKX主动暂停其业务,体现了平台的责任的担当。
而这也是我们做这个账号的初衷和本心,想通过不断科普web3相关专业知识,让更多人避免发生被骗、被盗、丢失数字资产等问题。
如果你担心钱包安全
可以关注我们公众号

进行免费的安全检测
监测潜在风险,防止资产被盗
👇👇👇
也可以添加小助手微信号
免费获取《链上分析报告》
我们提供以下专业服务:
钱包安全体检:检测你的钱包是否存在授权风险。
加密资产追踪:已经被盗,可提供链上分析报告,帮你追踪资产流向。
防骗法律咨询:遭遇诈骗,可联系我们获得专业建议。
☟ 我们专注于为用户提供 ☟
资产找回
钱包多签/授权查询
零口供技术支持
链上链下溯源分析
智能合约漏洞救援
法律援助
专业律师答疑
应急响应服务
威胁情报和解决方案
✍如有需要,随时联系我们!
专注加密资产生命周期安全管理领域
提供专业数据安全分析与区块链技术
为个人及企业用户提供专业、合规的
加密资产异常追踪与智能找回服务
如果你想了解更多区块链知识
↓ 可以点击下方关注我们 ↓
链析是一家区块链技术安全公司
专注于为用户提供安全咨询及服务
资产找回/零口供技术支持
链上链下溯源分析/智能合约漏洞救援
法律援助/专业律师答疑
应急响应服务/威胁情报和解决方案

