点击蓝字
关注我们
点击蓝字
关注我们
不知不觉又到周末,让我们回顾一下本周加密市场都发生了哪些事。
Web3技术大佬余弦钱包被盗,竟是托管钱包权限问题
关键词: 托管钱包、私自扣除、霸王条款
有用户近日发现,比特币闪电网络钱包 Alby 无预警扣除了其账户余额约 0.0017 BTC。事件并非黑客所为,而是 Alby 官方依据 2025 年 3 月更新的条款,以“账户不活跃费用”为由主动扣费。
更令人担忧的是,有用户反馈必须额外订阅 Alby Cloud 服务(费用高达118美元)才能取出剩余资产,变相设置提现门槛。许多余额低于100美元的用户面临资金冻结风险。面对质疑,Alby 在社区回应中强调“不是跑路,资金是安全的”,但也表示“用户本应自己查看邮件并提币”。这种“你没看邮件所以是你问题”的态度,进一步激化了用户不满。
本事件揭示了托管钱包的系统性风险:条款更改隐蔽、提现机制复杂、用户难以维权。
建议曾使用 Alby 钱包的用户尽快登录检查余额,如有异常,尝试联系官方提供交易哈希取回资产,或开通 Alby Cloud 服务转出资金。
链析锐评:比特币的核心精神是“自己掌控资产”,托管钱包表面温和,实则高风险。请务必警惕。
加密货币跨国洗钱案揭秘,涉案金额达3690万美元
关键词: 加密货币、跨国洗钱、数字资产骗局
美国司法部近日公布,一跨国诈骗团伙因涉3690万美元数字资产投资骗局洗钱认罪。该集团在柬埔寨西哈努克市设诈骗中心,主要针对美国受害者实施犯罪。
涉案主犯包括美国加州居民约瑟夫·黄、中国籍张毅成、洛杉矶居民何塞·索马里巴、加州拉蓬特居民何生生及中土双重国籍苏景亮。他们通过社交媒体和电话接触美国投资者,推销虚假数字资产,骗取资金。
诈骗资金先后流经美国空壳公司账户、巴哈马Deltec银行Axis Digital账户,兑换为稳定币USDT,最终汇入柬埔寨控制的钱包。何塞·索马里巴与何生生创立了Axis Digital账户,苏景亮参与资金转移,约瑟夫·黄管理洗钱网络,张毅成操作洗钱账户。
目前,张毅成和约瑟夫·黄对洗钱共谋认罪,面临最高20年监禁;何生生、何塞·索马里巴和苏景亮对非法经营货币服务认罪,最高判5年。另有8名共犯认罪。
美国司法部表示,此案体现了打击跨国金融犯罪的决心,案件由多部门联合起诉,法院将依法量刑。
链析锐评:该案揭示跨国数字资产诈骗的隐蔽性和复杂性,彰显国际执法合作的重要性。投资者应提高风险意识,谨防虚假投资,保障财产安全。
LABUBU全球爆火,同名LABUBU代币暴涨60%
关键词: 泡泡玛特、模因币暴涨、盲盒经济
泡泡玛特旗下的拉布布玩偶近期热度飙升,不仅因其独特设计和盲盒形式吸引大量粉丝,也带动了同名模因币LABUBU的市值快速增长。自2024年10月发行以来,LABUBU币市值从约81万美元上涨至最高近5000万美元,涨幅超过60倍,显示出投资者对该数字资产的浓厚兴趣。
拉布布玩偶采用盲盒销售模式,消费者无法预知具体款式,这种神秘感极大激发了收藏热情。拉布布在美国、英国、日本等地的门店都出现了排队抢购现象。然而,限量供应也带来了安全隐患,英国部分门店曾因抢购引发小规模斗殴。为防止风险,泡泡玛特宣布将暂停英国16家门店的拉布布销售,并计划调整发布机制。
玩偶的供不应求成为LABUBU币价格暴涨的重要推动力。一些加密货币交易者表示,持有LABUBU币不仅是投资,更是对拉布布IP的情感认同和参与。这体现了实体收藏与数字资产的融合趋势。
链析锐评:meme币$LABUBU暴涨60%,不是IP成功,而是资本贪婪的狂欢。
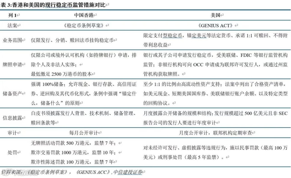
蚂蚁国际入局香港稳定币赛道
关键词: 香港监管、蚂蚁集团、稳定币牌照
近日,蚂蚁集团旗下国际部门宣布将申请香港稳定币发行牌照。随着香港《稳定币条例》将于2025年8月1日正式生效,蚂蚁国际表示已完成监管沙盒试点,并计划在法规落地后尽快提交申请。
蚂蚁集团副总裁边卓群透露,蚂蚁数科已将香港定为全球总部,致力于打造安全、合规、具规模的稳定币基础设施,用以拓展数字交易与跨境支付场景。他指出,稳定币将成为传统金融与链上资产的连接桥梁。
作为全球首批明确稳定币监管的地区之一,香港的新法规要求发行方1:1储备、持牌运营,并提供可赎回机制。业界普遍认为,蚂蚁此举有望推动其区块链战略再升级,同时加快在新加坡、卢森堡等地的全球扩张步伐。
链析锐评:香港新规提供合规跑道,蚂蚁入局稳定币若落地顺利,或将成为中国力量撬动全球稳定币格局的关键一步。
杭州Web3从业人员遭摸底排查是假的
关键词: 加密监管、法律应对、合规建议
链析锐评:这起风波虽系误传,却暴露出从业者对法律流程认知的不足。合规意识不是等风暴来时抱佛脚,而是日常运营的基础配置。
如果你有困扰和疑问,或不小心卷入这类事件
👇👇👇
也可以添加小助手微信号
我们可以为你提供免费的初步法律咨询,帮你判断现状、降低风险、及时止损。如果你已经做了几单,现在又不知道该不该停,该不该报警,那建议你冷静下来,收集好聊天记录、转账凭证,并尽快和律师沟通。我们接触的众多案件中,最后能“脱身”的,都是第一时间终止配合并主动陈述情况的人
👇关注我们 👇

进行免费的安全检测
监测潜在风险,防止资产被盗
我们提供以下专业服务:
钱包安全体检:检测你的钱包是否存在授权风险。
加密资产追踪:已经被盗,可提供链上分析报告,帮你追踪资产流向。
防骗法律咨询:遭遇诈骗,可联系我们获得专业建议。

