作者:金杜律师事务所 钟鑫 胡喆 陈府申 来源:金杜说法
根据《指导意见》, 我们梳理了以下值得注意的变化:




















附件一:一张图看懂指导意见整体框架

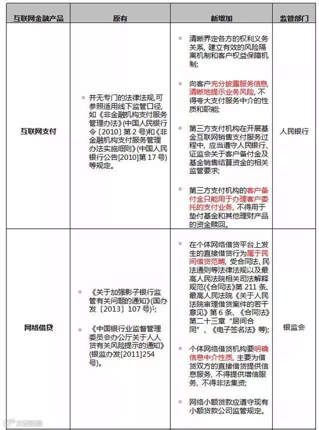
附件二:互联网金融产品新旧监管原则对比



注:本文要特别感谢王洁(律师)、史晟杰(律师助理)、江国强(实习生)对本文的贡献。
文章来源网络,除我们确实无法确认作者外,我们都会注明作者和来源。如果您认为我们有侵犯到您权益,请告知我们,我们会立即删除,并表示歉意!谢谢!电话:4000-651-808
复旦管院精品课程推荐
互联网转型与商业模式创新企业家课程第二期(8月开学)
国际化背景下的人力资源总监实务课程第五期(9月开学)
金融与投资企业家课程第十五期(11月开学)
卓越经理人实务课程第八期(11月开学)
国学与经营哲学企业家课程第四期(9月开学)
报名咨询:
4000-651-808
百战归来再读书!
复旦大学管理学院欢迎您!


