要么成为领导者,要么成为追随者,没有人会逃离这两种选择。发挥你作为一个领导者的潜力是你的责任。
约翰・C.麦克斯维尔将领导力分为5种层次,并详细阐释了每种层次对应的表现。
作者 | [美]约翰・C.麦克斯维尔
内容来源:整理自《中层领导力——自我修行篇》,北京时代华文书局
领导力即是影响力。仅此而已,恰如其分。我最喜欢的领导力谚语是:一个自以为在带领他人却无人跟随的人,终究只能独行。
我们每个人都在影响着他人的同时也在被他人影响着。换言之,我们在某些领域处于主导地位的同时,在另一些领域就会被他人领导。要么成为领导者,要么成为追随者,没有人会逃离这两种选择。
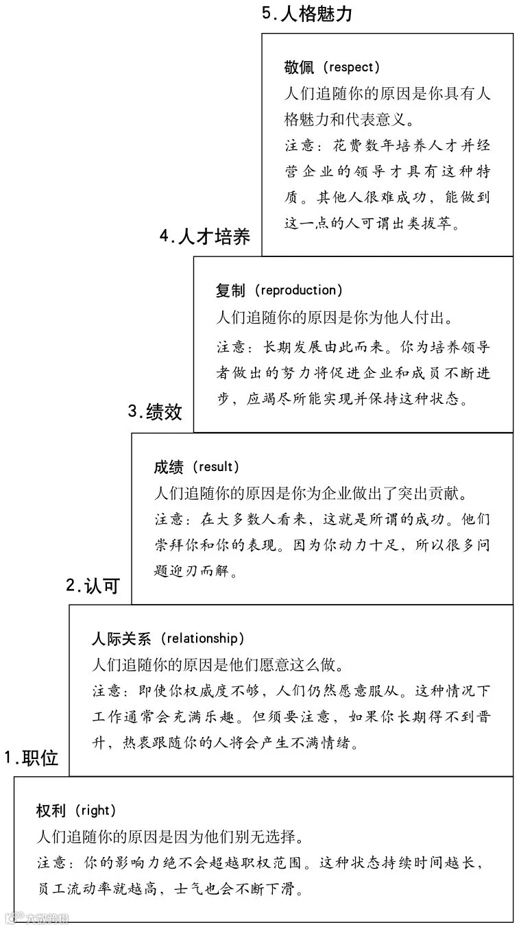
发挥你作为一个领导者的潜力是你的责任。我们可以增强自己的影响力和领导潜能。出于此信念,我开发了一种教学工具,协助他人了解他们的领导力水平,提升他们的影响力(如下图)。

这是领导力基础中的初级层次。职位所附带的“头衔”是你唯一的影响力。处在这一层次的人们将涉足地域管辖权、协议草案、传统惯例、组织结构图等问题。除非它们成为权利和影响力的基础,否则这几项内容并不具有负面性。但无论怎样,它们始终无法替代领导能力。
一个人可能会因为被任命某一职位而受到控制,但相应地也拥有了权威。但真正的领导者不仅仅限于权威、技能培训和循规蹈矩,而是要成为被他人心甘情愿且有信心追随的人。
一个真正的领导者知道作为老板和作为领导者之间的区别:
老板说:“开始工作”;而真正的领导者会说:“让我们一起工作吧!”
老板只了解如何完成工作;而真正的领导者会说明如何展开工作。
第一次世界大战中一个列兵在战场上大喊道:“快让这场战争结束吧!”不想他的埋怨触犯到了美国远征军总司令“黑桃杰克”——约翰·约瑟夫·潘兴。
当这个列兵因害怕受到惩罚而战战兢兢地向司令表达歉意时,潘兴司令则拍拍列兵的肩说道:“没关系,孩子,幸好我不是个少尉。”应该明确一点,人的内在能力越高深,影响力越广泛,他就会变得越自信,越沉稳。
职位型领导者常常由上级来任命,其他所有层次的领导者则是通过能力取得。
利奥·迪罗谢(棒球运动员和经理)曾在西点军校第一基地的比赛中为巨人队担任教练,其中一个过于嘈杂的学生对利奥不停地咆哮,这让他惴惴不安。
“嗨,迪罗谢,”他抱怨道,“像你这样的小人物是如何混进这个大联盟的?”利奥大声地回敬道:“我是由联盟的议员任命的!”
3.超出职位型领导者所有权力以外的号令,人们不会甘愿服从
当有需要时,他们只做职责之内的事,但永远士气低落。当此类领导者自己缺乏信心时,他们的追随者也会缺乏承诺,毫无主见。
就像比利·格雷厄姆(职业摔角手)曾问一个小男孩“附近最近的邮局在哪里”。小男孩回答后,比利·格雷厄姆感谢他说,“如果你今晚来会议中心,将会聆听到我告诉每个人如何登入天堂。”
“我想我是不会去的,”男孩回复道:“你连去邮局的路都不知道。”
4.职位型领导者很难与志愿者、白领阶层和年轻人共事
志愿者不必在固定的组织机构中工作,因此领导者也无法使用金钱杠杆来约束他们。白领阶层通常自主决策,厌恶独裁型领导者。而“婴儿潮”时期的年轻人,更是对所谓的权威不屑一顾。
我们中的很多人都被告知领导力即所在职位。当我们在现实中发现几乎没有人会因为我们的职位而对我们俯首帖耳时,那种随之而来的挫败感会不断加剧。
我们在领导他人中所获得的乐趣和成功取决于我们不断攀升的领导能力和水平。
弗雷德·史密斯(美国“联邦快递”之父)说过:“领导力即是无须强迫时也有很多人甘愿为你工作。”然而,这种境界只有当你踏入影响力的第二层次时才能实现。
人们并不在乎你的知识有多渊博,只在意你对他们的关心有多少。领导力源于内心,而非头脑。其所带来的是融洽的、具有深远意义的人际关系,而不是空洞枯燥的规章制度。
处在职位型层次的领导者常常通过职位的权威来领导他人。他们就像挪威心理学家施耶尔德鲁普—艾贝在研究“啄食顺序理论”中所比拟的家禽一样。如今此理论已广泛用于描述各种类型的社交聚会。
他发现在任何鸡的种群中,通常有一只母鸡是鸡群之首,控制其他母鸡。它可以霸占其他鸡的食物而不予以回报。同样,按照先后尊卑之分,排在第二位的母鸡也可霸占首领以外其他鸡的食物。按此顺序依次类推,最后剩下的一只鸡只能任其宰割。
相比之下,处在“认可”层次的领导者将以人际关系的发展来领导他人。他们的主要目的在于个人发展,而非“啄食顺序”。
因此,在这个层次中,时间、精力和焦点都会集中于个人发展的需要和渴望上。如阿米泰·埃齐奥尼在其著作——《现代组织》中提到的亨利·福特的这段精彩故事,很有力地说明了把个人需要放在首位的重要性。
福特曾制造过一款无可比拟的车——T型车。他是个完全“以产品为导向”的人,他想要世界上到处都有他的这款T型车。可当人们突然涌向他,并说道“福特,我们想要一款颜色不同的车”时,他却执意坚持“你们可以拥有任何你们想要的颜色,只要它保持是黑色的”。随后,经济萧条便来临了。
不能与他人建立持久稳固的人际关系的人,很快也将发现他们无法保持长久而有效的领导力。毋庸置疑,你不领导他人,你可以爱戴所有人;反之,你若不爱戴他人,你也不会成为真正的领导者。
一天,一名员工——丹·赖兰与我分享了他的一个观点,让我铭记至今。即如果层次一(职位型领导者)是通向领导力的大门,那么层次二(认可型领导者)则奠定了发展领导力的基石。
注意!不要试图跨越这一层次。很多人经常忽略这一层次。比如,婚礼当天,丈夫从第一层次“职位”——拥有丈夫之职,跨入第三层次“绩效”阶段,开始承担家庭责任,但在此过程中他却忽视了保持家庭团结不分离的最基本要素。之后家庭破裂,他的“事业”也随即崩溃。
因此,人际关系承载的是从建立到维系的一个过程,其间它会像黏合剂一样为长期稳定的关系提供持久力。
在这一层次中,很多积极的效应将层出不穷,如效益增加、士气高昂、员工流动率降低、需求逐渐满足、实现目标等。与此伴随产生的是“无穷的动力”。领导和影响他人成了一种乐趣。
不费吹灰之力便可解决问题。定期与那些支持集体不断强大的员工共享最新数据。事实上,每个人都以“绩效”为导向,任何行动的主要原因都是“绩效”。
这是第二层次与第三层次的最大差别。在“认可”层次中,人们只是为了待在一起而已,并无其他目的。而在第三层次“绩效”中,人们是为了达成同一目标一起奋斗。人们虽喜欢在一起,但更倾向于为完成一个目标而一起奋力斗争。换言之,这个层次的领导者都是以最后得到的结果为导向。
这位新雇员将自己的第一份销售报告递给总公司后,震惊了整个销售部,因为他看起来非常愚昧无知!
他的报告写道:“在我看来,他们没有买过任何有用的东西,而且我也卖了一些给他们,现在就要去芝加哥。”
在销售经理打算开除他之前,却收到了他从芝加哥寄来的信:“我到这里后,销售业绩已达50万美元。”
销售经理犹豫不决,不知是否该开除那个无知的销售员,便将这个难题丢给了总裁。
第二天早晨,那些无实战经验的销售部成员惊奇地看到贴在布告板上的那位无知销售员的两封信,且上面还有总裁的备注:
“与好的文笔相比,我们更需要员工在销售上多花时间。看看你们的销售业绩,我希望每位员工都能仔细读一读古奇写的这两封信,他在此行业中工作得非常优秀,你们应以他为榜样。”
显然,所有销售经理都想拥有一名既会说又会写的销售人员。然而,很多人虽“不合格”,却也凭借在其他方面的突出表现取得了不俗的业绩。
你是如何界定和识别一个领导者的?有些管理者看似笨拙,而有些也不一定机智过人。但有一个线索可循:除了那些普普通通、碌碌无为的员工以外,真正的领导者都会被工作上表现优异的员工所承认。
领导者之所以伟大,并不是因为他所拥有的权力,而是他授予他人的能力。没有后续者的“成功”是失败的。因此,真正的领导者的主要责任,在于发掘和培养更多的人完成工作并拥有成就。当员工通过领导者的培养实现自我成长时,对领导者的忠诚度也会达到最高值。
为什么?因为领导者在帮助他们个人成长的同时赢得了他们的心。
我的员工中有一位关键人物,谢里尔 ·弗莱舍。当初加入这个团队时,她并不擅长与人协作。因而我开始与她一起工作,直至她能真正地和他人携手工作为止。
如今,她已能成功培养其他人,成长为了一名杰出的领导者。我们都了解,因为她的忠诚所给予我在领导力方面的帮助。我在她身上投入的精力和时间也为她带来了积极的转变,让她铭记在心。
更有趣的是,她现在投注到别人身上的时间也反过来给予了我极大的帮助,使我时刻铭记。
与领导者个人接触较多的,在某方面接受过领导者帮助、扶植的人才会对你示出爱戴和忠心。不仅如此,他们身边的人也会受到影响,对你忠心耿耿。
然而,随着你的影响力等级逐渐提升,你在与周围这些人建立良好关系的同时潜藏的问题也会随之而来。也许你并没有意识到,很多新人会将你视为职位型领导者,因为你从未正式地接触、认识过他们。因此以下两点意见可能会帮助你。
我以前做牧师时,在5000人的集会上尝试过以下这些与人保持接触的方法:
每个集会人员都有通讯卡,在他们递交的时候阅读这些卡片(每周大约能收到250张)。
我会有计划地、系统地与他们会面,教授他们领导者的技巧。反过来,他们也会这样对待其他人。
由于大多数人还未达到这一层次,所以在这里不予详述。只有毕生拥有成熟浑厚的领导力,才有可能达到这一层次,且不断收获应有的回报。这正是我目前努力的方向,希望有一天能置于此层次之上。我想,完全有可能实现。
每次你换新工作或加入新的朋友圈中,都会有所变化,都要从最底层开始而且要靠自己从头再来。
增加的承担是双向的。不论是你的内心还是你周围的人都会要求你承担的越来越多。如果领导者和员工中有一方不愿为更高的要求做出牺牲,那么影响力也会随之下降。
注意从第二层次到第四层次的渐变过程。员工关注的焦点不再是“喜欢你”,而是“喜欢你为了共同利益所付出的努力”“喜欢你为他们个人成长所做的事”。领导者每上升一个层次,都会增加一个追随者愿意跟随你的理由。
只有有效的改变才会带来不断的成长。随着领导力层次的提高,这种改变会越来越容易。人们在认可你的同时甚至会协助你做出所需要的改变。
每一个层次都是以前一层次为基础的。如果忽略前一层次,后一层次也会崩塌。
例如,如果你从第二层次“认可”上升到第三层次“绩效”的同时却忽视了追随过你、帮助过你的人,那么他们可能会产生一种被你利用的感觉。只有你一层一层不断地稳步提升,才能与周围的人建立牢固深厚的感情基础。
6.作为一个群体的领导者,你和每个人的关系都不在同一层面
不是每个人都能对你的领导力水平给予同一高度的回应。
7.保持有效的领导力,关键在于和团体中其他影响者一起进入更高的层次
你和其他领导者的共同影响力将会熏染和启发其他人。否则,一个群体就会因志趣和忠诚的差异而分崩离析。
◆凡由本公众号转载的作品(包括文字、图片、GIF、音频、视频等),转载的目的在于传递更多信息,并不代表本公众号赞同其观点和对其真实性负责。
如涉及低俗/违法/不良/侵权等内容,请立即以电子邮件(zdyygxcc@163.com)或电话(400-6986006 / 18108706853)与本公众号联系,我们将在第一时间采取包括删除等措施予以解决。
◆本公众号作品版权归原作者所有,内容为作者个人观点,商业转载请联系作者获得授权,非商业转载请注明出处。本公众号只提供参考,不作为任何行为依据的指导及应用建议。本公众号拥有对此声明的最终解释权。
点击“阅读原文”,逛逛共享仓超 PC端↓↓↓