致园区伙伴们:
在数字经济高速发展的时代背景下,产业园区作为区域经济增长的重要载体,正面临从传统粗放型管理向精细化、智能化运营转型的迫切需求。

我们发现,当前大多数产业园区仍存在空置率居高不下而人力与能源成本持续攀升,专业人才断层而服务质量参差不齐,租金增长乏力而非租赁经营收益难增长等痛点。这些问题不仅制约园区盈利能力,更阻碍其服务区域经济高质量发展的使命。

为响应国家“新型基础设施建设”“绿色低碳转型”的政策导向,带领更多产业园区迈向数字化管理、智能化服务、低碳化经营的时代,捷顺科技依托自身在智慧园区领域的技术积累与实践经验,联合百家标杆园区调研成果,在国内顶尖咨询机构艾瑞咨询、深圳工业总会、深圳市龙华区产业园区促进会等权威机构、协会的指导下,与艾瑞网联合发布了这份《新一代智慧园区管理范式落地指南》(简称《落地指南》)。
本《落地指南》旨在为三类核心伙伴提供直面挑战的系统性解决方案:

这套管理模式以 “服务提质、经营增收” 为宗旨,覆盖园区资产增值、物业降本提效、客户资产运营三大核心场景的管理模式创新:
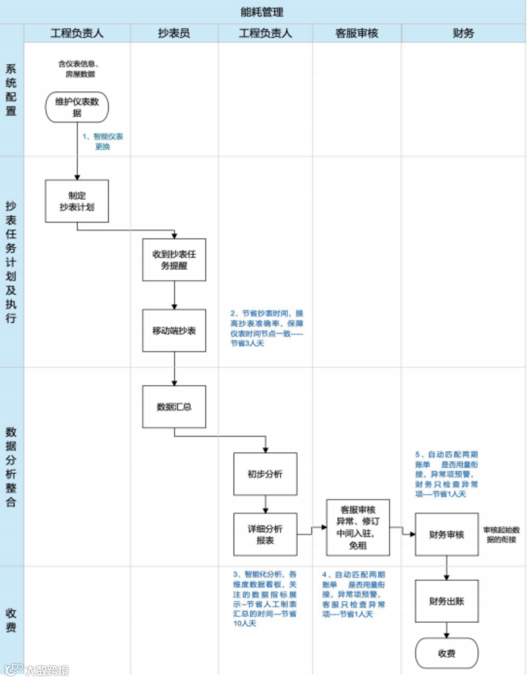
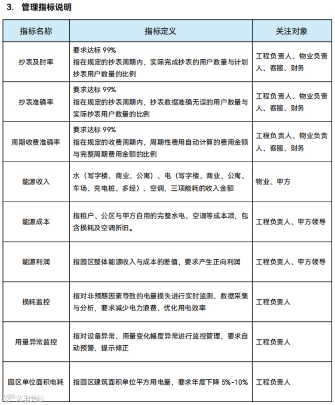
物业降本提效管理模式:智慧节能策略精细管控能耗,工单标准流转与无人值守管理革新服务效率,电子巡检与风险预警守护社区安全,让成本腰斩、效率翻倍;
租赁资产增值管理模式:以动态房态盘+智能引擎精准招商,自动化条款审核与履约监控打造零风险合同,秒级收费等业财一体化闭环,实现资产租赁保值增值;
客户资产运营管理模式:从看房、招商到退租全线上化管控,整合客户行为数据智能分析画像,联合三方增值生态赋能,让服务响应速度与客户满意度双提升。
本《落地指南》系统阐述了这三大管理模式的管理理念、业务场景、管理指标、岗位职责、工作流程、系统应用规范和预期达成价值等完整内容,并以简单易懂、拿来即用的“SOP手册”式风格,让全国园区改造升级快速复制升级。
它不仅是一套方法论,更是捷顺科技与园区管理者、政府、协会共创价值的行动纲领。我们期待与各方携手,以数字化重构园区运营基因,推动产业集群集约化、低碳化、智能化发展,为中国经济高质量发展注入新动能!
以下为部分内容:

