人类历史上每一次能源利用的里程碑式发展,都会开启一个新的时代。从木柴到煤炭再到石油,人类文明也随之飞速进步,同时也越来越离不开能源。
而目前煤炭和石油等石化能源正面临着枯竭,人类文明又将面临一个重大的转折。未来能源的选择将何去何从?
答案似乎模糊却也清晰,高效、清洁、可持续是要素,其中高效是必要条件。
高效就意味着能量密度高,寻踪能源发展史不难发现每次能源的更迭都是在向更高的能量密度发展。
由此来看,目前所知的燃料中能量密度最高就是氢气,同时它还具备清洁和可持续的优势,因此氢能极大概率将成为能源的终极之路。
1.氢能储量大污染小效率高,有望取代传统能源,市场直逼4万亿美元。
目前全球传统能源的年均消费量有45亿亿英热单位,对应市场空间超过3万8千亿美元。如果氢能源成功替代传统能源,其市场空间将直逼4万亿美元。
2.上游电解水制氢技术将成主流,成本是掣肘,期待电价下降带来利润空间。
制氢途径主要有热化学重整、电解水和光解水三类。当前主要以石化燃料化学重整为主,但是该方法不可持续也不环保;光解水是理论上最理想的技术,但仍处于研究阶段。
电解水高效低碳可持续,并且技术业已成熟,高电价引起的高成本是目前的主要障碍。近几年,可再生能源发电的装机总量和发电量都在快速增长,电价下降是必然趋势,所以我们预测未来5-10年电解水制氢即将“有利可图”。
3.中游高密度储氢是关键,高压气态是过渡,看好化学储氢带来产业突破。
高密度储氢有低温液态储氢、高压气态储氢,储氢材料储氢三种。低温储氢不经济;高压气态储氢是目前商业应用的主要方式,但是比容量低限制了它的长远发展。
化学储氢是最理想的,比容量高、安全性好、成本低,但是材料的可逆吸放氢和吸放氢温度技术问题尚待攻克,一旦取得突破将打通整条氢能源产业链。
4.下游固定式领域发展稳定,汽车领域或将激发1万5千亿美元的市场空间,无人机上的应用将是未来看点。
氢能源应用以燃料电池为基础,目前主要分布在叉、固定式和便携式三个方面。
固定式领域发展快速,2013出货功率187百万瓦特,年增长率达到50%。交通领域,叉车市场向好,在美国年复合增速高达52%,小型车或在丰田Mirai首发引领下取得突破,看1万5千亿美元的市场空间。消费级无人机预计将迎来爆发元年,其功能系统目前主要是锂电池,搭载氢燃料电池的无人机具有轻量和高续航特性或将强势逆袭。
1.传统石化能源可用年数不超过120年。
能源是人类生存、生活与发展寸步难离的能量载体。没有能源我们人类社会将至少倒退百年。
现如今大部分化学能源的储量日益减少,由能源消费引起的环境污染问题也愈发严重,而人类对能源的需求却在与日俱增。这两者的矛盾愈演愈烈,催化了新能源变革的加速发展。
目前人类年均能源消费总量超过127亿吨石油当量,以传统的石化能源石油、煤炭和天然气为主,占据了总能源消费量的80%以上。
而石化能源的储量是有限的,据BP统计,按照目前的采储比,煤炭、石油和天然气的可使用年限分别仅剩113年、55年和53年。也就是说,如果不开发新的能源,一百多年以后,人类将面临能源耗竭的绝境。

煤炭、石油和天然气的等,除了是能源系统的支柱外,同时还是橡胶、塑料制品、化纤、农药、医药等生活用品的原料来源,在人类生活的方方面面都扮演着不可或缺的角色。
传统能源的耗竭,不仅意味着整个能源体系的瘫痪,我们日常生活的方方面面都将深受影响。

2.环境恶化,生存受到挑战
传统石化能源的组成元素主要是C、H、O,其中大部分还含有S、N等杂质元素,在它燃烧供能的过程中不可避免的会产生碳氧化物、硫化物、氮氧化物等危害环境的污染气体,其中尤以碳氧化物的排放最为严重。
据统计年均排放的二氧化碳量是消耗的化石燃料的两倍多,也即使用1吨石油将排放2吨的二氧化碳。
由此造成的大气污染、温室效应等环境破坏已经对人类生活造成严重影响。前两年柴静的穹顶之下向我们揭示了中国雾霾的严峻性,全球变暖导致的冰川融化和海平面上升也都在不断吞噬着人类的生存环境。

在能源短缺和环境恶化两大困境的威胁下,可持续清洁能源的开发日益迫切。
传统能源中80%以上都被用作能量载体为交通运输、工业和发电提供能量,如果将这部分消耗的石化能源用可持续清洁能源替代,能源和环境问题都将迎刃而解。

目前可替代的新能源包括可再生电力、生物质和氢能等,我们认为氢能是最理想的新能源,最有希望成为能源的终极解决方案。
因为氢能相比于其他能源方案有显著的优势:
1)储量大、污染小、效率高;
2)比能量高(单位质量所蕴含的能量高);
3)可持续发展。
1.氢能大储量、零污染、高效率
氢元素是宇宙储量最丰富的,它构成了宇宙质量的75%,在地球上排第三,大储量保证其作为能源供给的充足性。此外,氢元素主要以水的形式存在,原料非常容易获取。
此外,氢气的供能方式主要是和氧气反应生成水释放化学能,其产物除了水无其他中间产物,整个供能过程无浪费、零污染。
2.氢能源生产和使用形成可循环闭环,实现可持续发展
氢能的研究已经有几百年的历史了。1766年,卡文迪许第一次从酸和金属反应中制得了氢气,1818年英国首次有目的的电解水制取氢气,开发了新的氢气来源“水”。
1970年通用汽车首次提出“氢经济”的概念。近年来,随着燃料电池的迅速发展,氢能作为最适宜的燃料也随之进入一个高速发展阶段。

下图是 “氢经济”概念示意图,氢能来自于水用,使用后的产物仍为水,由此形成一个可循环闭环系统,具有可持续性。

3.氢气比能量高,易于实现轻量化和高续航
氢气是常见燃料中热值最高的(142KJ/g),约是石油的3倍,煤炭的4.5倍。这意味着,消耗相同质量的石油、煤炭和氢气,氢气所提供的能量最大,这一特性是满足汽车、航空航天等实现轻量化的重要因素之一。

现阶段来看,氢气作为能量载体的最大竞争对手是电池。目前电池市场发展已经很成熟,然而氢能具备电池所不能比拟的优势,氢气的比能量远远超过电池,并且没有工作温度限制(电池工作温度范围大概在-20℃~60℃)。
以现在电池领域性能最好的锂电池为例,组装一颗锂电池需要相互匹配的正负极,就按目前理论容量最高的两种电池正负极材料来计算:
(负极 Si: 4200mAh/g;正极LiMn2O4:320mAh/g),锂电比能量=容量*输出电压/质量=4200*4/(1+4200/320)=2KJ/g,算上电池壳等组件(0.5的系数),其比最终能量=2*0.5=1KJ/g。
而氢的理论比能量=142 KJ/g,是锂电池理论比能量的71倍,即使加上储氢材料(以目前所能实现的质量比容量5.4%计算,未来还将持续增加),其比能量=142*0.054=7.67KJ/g,也达到锂电池的7倍多。

比能量高和无工作温度限制所带来的优势是十分显著的。比如,锂电手机一天就要充好几次电,如果换做氢能充氢一秒钟使用一星期再也不是梦想。
尤其是在交通运输领域,可以大大提高行驶里程,汽车、飞机、轮船、潜艇将均可实现应用。并且在极端环境中,比如冬天会达到零下四十多度的北方还有南极等地方,氢能都能正常使用。

4.未来电和氢将成为能源结构两大支柱,实现能源的标准化
氢是最理想的新能源,最有希望取代传统能源成为能源的终极解决方案,未来我们将跨入一个崭新的能源社会——氢能源社会。
在氢能源社会,将只存在两种能源:氢能和电能,由他们共同构成整个能源网络,成为能源结构中的两大支柱,并实现能源的标准化。
在未来,我们将通过一次能源(太阳能、风能、海洋能、热能等)的转换来获取氢和电能,同时氢气可以通过燃料电池技术来发电,而电也可以作用于水制取氢气,从而实现了整个能源网络的互联互通。
在电网延生到的地方我们可以取电之便利,而在电网之外我们用氢气储能和供能。

氢能源具备各种显著优势也存在迫切需要,市场空间也十分广阔。从产业角度看,氢能已经走在产业化前夕。
1.氢能大蓝海,想象空间无限
目前,全球传统能源的年均消费量分别为石油170793.38万亿英热单位、煤炭159216.83万亿英热单位和天然气125718.18万亿英热单位,对应单价水平分别为16.90、3.71和2.97美元/百万英热单位,以此计算全球每年要消耗掉的能源价值超过3万8千亿美元。
氢能作为能源的终极解决方案,将彻底取代传统能源,市场空间将直逼4万亿美元。

2.氢能发展已进入市场推广阶段,政策支持发展有保障
根据美国能源署氢能源计划显示一个新产业的新起一般需经历四个阶段:
1.技术研究;
2.过渡到市场;
3.基础设施完善;
4实现产业化。
而氢能的应用已经积累了科学家们的大量研究已开始逐渐走向市场,正处于其第二个阶段,产业化之日即将到来。

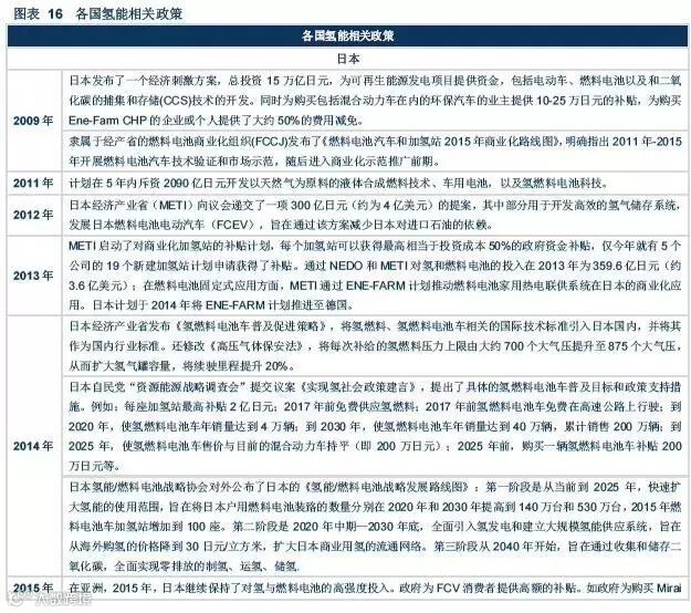
在第二个阶段政策仍然起主导作用。从全球范围看,很多国家都出台了强有力的扶持政策,其中力度最大响应最积极的是日本,欧盟、美国混合韩国紧跟其上,印度、冰岛、加拿大和巴西也有部署,中国也频出相关政策。





3.氢能产业链三大环节:上游看电解水、中游看化学储氢、下游交通领域值得期待
1、氢能产业链分为上游制氢、中游储氢和下游应用三大环节
氢能的上游是氢气的制备,主要技术方式有传统能源的热化学重整、电解水和光解水;中游是氢气的储运环节,主要技术方式包括低温液态、高压气态和固体材料储氢;下游是氢气的应用,氢气应用可以渗透到传统能源的各个方面,包括交通运输、工业燃料、发电等,主要技术是直接燃烧和燃料电池技术。

有力的政策支撑将保证氢能源的顺利发展,技术的进步是实现氢能源产业化的必要条件。
氢能产业链三大环节,每个环节都很很高的技术壁垒和难题,目前我们看好上游的电解水制氢技术、中游的化学储氢技术和下游的燃料电池技术。
2、上游制氢:电解水制氢将成主流,成本将随电价下降而下降
(1)制氢途径主要有热化学重整、电解水和光解水三类
氢能是一种二次能源不可以直接获得,需要通过制备获得。目前制氢技术主要有传统能源和生物质的热化学重整、水的电解和水的光解。
其中化石能源重整是主导,成本低并且已“有利可图”,但不可持续、不环保;电解水制氢将成主流,成本将随电价而下降;光解水效率太低,期待技术突破。

(2)当前制氢主要以石化燃料为主要原料,不可持续不环保
2014年全球制氢能力为14400百万标准立方英尺/天,目前维持在一个较为稳定的水平。

其中96%连源于传统能源的热化学重整,还有4%来自于电解水。其用途主要是资源性的,作为化工合成的中间产品或原料,其中60%被用于合成氨,38%用于炼厂石油和煤炭的深加工。

对比几种主要制氢技术的成本,煤气化制氢的成本最低,为1.67美元每千克,其次是天然气制氢2.00美元每千克,甲醇裂解3.99美元每千克,成本最高的是水电解,达到5.20美元每千克。
相对于石油售价,煤气化和天然气重整已有利润空间,而电解水制氢成本仍高高在上。

虽然目前电解水制氢成本远高于石化燃料,而煤气化制氢和天然气重整制氢相对于石油售价已经存在利润空间。但是用化石燃料制取氢气不可持续,不能解决能源和环境的根本矛盾。
并且碳排放量高,煤气化制氢二氧化碳排放量高达193kg/GJ,天然气重整制氢也有69 kg/GJ,对环境不友好。
而电解水制氢是可持续和低污染的,这种方法的二氧化碳排放最高不超过30 kg/GJ,远低于煤气化制氢和天然气重整制氢。

同时电解水制氢的技术相对已经比较成熟,制氢效率也已经能达到70%,未来电解水成本下降也是必然趋势,所以我们认为电解水有望成为制氢的主流技术。
(3)光解水制氢技术看似理想实则困难重重
光解水制氢是一种理想的制氢技术。它的原理是直接利用太阳能,在光催化剂的协助下,将水分解产生氢气。这种方法直接利用一次能源,没有能源转换所产生的浪费,理论上简单高效。
然而,这种制氢方法面临的技术仍然面临很多问题。制氢效率低(不到4%)是最主要的问题,所以它离实际应用还有相当长的距离。
光催化材料的带隙与可见光能量匹配,光催化材料的能带位置与反应物电极电位匹配,降低光生电子-空穴的复合率是克服这一困难的三大待攻克技术难关。

(4)电解水制氢技术成本将随电价下降而显著下降,将成为未来制氢的主流技术
电解水制氢成本主要来源于固定资产投资、电和固定生产运维这四项开支,其中电价高是造成电解水成本高的主要原因,电价占其总成本的78%。因而电价的下降必将带来氢气成本的大幅下降。

近几年,可再生能源发电的装机总量和发电量都在快速增长,电价的下降是必然趋势。中国已有相关政策出台,发改委下发关于适当调整陆上风电标杆上网电价的通知,将第I类、II类和III类资源区风电标杆上网电价每千瓦时降低2分钱。
电解水制氢成本未来会下降。电价下降和技术发展、规模化效应,都会使氢气成本下降,并且一般新技术的产业化都走在完全实现经济性之前,电解水产业即将兴盛。所以我们预测未来5-10年电解水制氢即将“有利可图”。

3、中游储运:高密度储氢是关键,储氢材料突破将助力氢能大发展
氢是所有元素中最轻的,在常温常压下为气态,密度仅为0.0899 kg/m3 ,是水的万分之一,因此其高密度储存一直是一个世界级难题。储氢问题一旦突破,氢能必将迎来繁荣发展。
(1)储氢技术分类:低温液态储氢、高压气态储氢和储氢材料储氢
目前储氢方法主要分为低温液态储氢、高压气态储氢,储氢材料储氢三种。

(2)低温液态储氢不经济
液态氢的密度是气体氢的845倍。液态氢的体积能量密度比压缩状态下的氢气高出数倍,如果氢气能以液态形式存在,那它替换传统能源将水到渠成,储运简单安全体积占比小。
但事实上,要把气态的氢变成液态的并不容易,液化1kg的氢气需要耗电4-10 kWh,液氢的存储也需要耐超低温和保持超低温的特殊容器,储存容器需要抗冻、抗压以及必须严格绝热。
所以这种方法极不经济,仅适用于不太计较成本问题且短时间内需迅速耗氢的航天航空领域。
(3)高压气态储氢是产业应用最成熟的技术,但是致命缺点是体积比容量小
高压气态储氢是目前最常用并且发展比较成熟的储氢技术,其储存方式是采用高压将氢气压缩到一个耐高压的容器里。
目前所使用的容器是钢瓶,它的优点是结构简单、压缩氢气制备能耗低、充装和排放速度快。但是存在泄露爆炸隐患,安全性能较差。
并且该技术还有一个致命的弱点就是体积比容量低,DOE的目标体积储氢容量70g/L,而钢瓶目前所能达到最高的体积比容量也仅有25g/L。

而且要达能耐受高压并保证安全性,现在国际上主要采用碳纤维钢瓶,碳纤维材料价格非常昂贵,所以它并非是理想的选择,可以作为过渡阶段使用。

(4)储氢材料储氢——储氢密度大,最具发展潜力
储氢材料储氢就是利用氢气与储氢材料之间发生物理或者化学变化从而转化为固溶体或者氢化物的形式来进行氢气储存的一种储氢方式。
储氢材料最大的优势是储氢体积密度大,相同质量的氢气用储氢材料储存占用空间最少。
并且操作容易、运输方便、成本低、安全等,恰好克服了高压气态储氢和低温液态储氢的缺点,成为最具发展潜力的一种储氢方式。但是它们仍然存在一些技术问题待解决。

储氢材料种类非常多,主要可分为物理吸附储氢和化学氢化物储氢。其中物理吸附储氢又可分为金属有机框架(MOFs)和纳米结构碳材料,化学氢化物储氢又可分为金属氢化物(包括简单金属氢化物和简单金属氢化物),非金属氰化物(包括硼氢化物和有机氢化物)。

物理吸附储氢材料是借助气体分子与储氢材料间的较弱的范德华力来进行储氢的一种材料。
纳米结构碳材料包括碳纳米管、富勒稀、纳米碳纤维等,在77K下最大可以吸附约4wt%氢气。
金属有机框架材料(MOFs) 具有较碳纳米材料更高的储氢量,可以达到4.5wt%,并且MOFs的储氢容量与其比表面积大致呈正比关系。
但是,这些物理吸附储氢材料是借助气体分子与储氢材料间的较弱的范德华力来进行储氢,根据热力学推算其只能在低温下大量吸氢。

化学氢化物储氢的最大特点是储氢量大,目前所知的就有至少16种材料理论储氢量超过DOE最终目标7.5wt%,有不下6种理论储氢量大于12wt%。
并且在这种储氢材料中,氢是以原子状态储存于合金中,受热效应和速度的制约,输运更加安全。
但同时由于这类材料的氢化物过于稳定,热交换比较困难,加/脱氢只能在较高温度下进行,这是制约氢化物储氢实际应用的主要因素。

目前各种材料基本都处于研究阶段,均存在不同的问题。金属有机框架(MOFs)体系可逆,但操作温度低;纳米结构材料操作温度低,储氢温度低;金属氢化物体系可逆,但多含重物质元素,储氢容量低;二元金属氢化物体系可逆,但热力学和热力学性质差;复杂金属氢化物储氢容量高,局部可逆,种类多样;非金属氢化物储存容量高,温度适宜,但体系不可逆。
实现“高效储氢”的技术路线主要是要克服吸放氢温度的限制。

4、下游应用:万事俱备只欠东风,交通领域起飞在即,无人机上的应用有望成为突破口
氢能源的应用有两种方式:一是直接燃烧(氢内燃机),二是采用燃料电池技术,燃料电池技术相比于氢内燃机效率更高,故更具发展潜力。
目前以燃料电池技术为基础的应用已经很广阔,现阶段主要分布在叉、固定式和便携式三个方面,燃料电池车正在大力推进中,未来将遍及所有能源相关下游包括汽车、发电和储能等领域。

从燃料电池出货量来看,目前市场主要集中在亚洲和北美,其中北美增长较快,经过几年的发展已经成为全球燃料电池最主要的市场,占比达到76%。
燃料电池应用领域以固定式领域为主,其次是交通运输领域,便携式领域虽然数量比交通领域多,但因为容量小,因此出货功率非常小,占比几乎可以忽略不计。

(1)便携式领域阻碍重重,有望在军用领域异军突起
便携式领域的应用主要有玩具、小型电源、消费性电子产品和军用电子产品。便携式燃料电池具备体积小、质量轻、效率高、寿命长、运行温度低、红外信号低、隐身性能好、运行可靠、噪声低、污染少等优点。
此外后勤优势显著,因为它的电容量大,能够极大地减轻电池带来的后勤负担。
但是由于氢气成本过高以及锂电在便携式领域市场成熟,燃料电池很难在短期内快速占领这块市场。不过在军用领域,燃料电池红外信号低、隐身性能好、运行可靠、噪声低和后勤负担低的优势,具有良好的发展前景,其发展或将由此处突破。

美军燃料电池分类中便携式占比38%,比重较大。2012年,美国、德国、加拿大军方对燃料电池的资金投入都非常大。所以我们有理由期待它在军用领域异军突起。

(2)固定式领域是领军,市场逐步壮大
燃料电池因其效率高、持久性好、环境适应度强等优点被广泛应用于通信基站和热电联产系统。

固定式领域燃料电池出货量发展速度快,出货台数年复合增速达到了53%,出货功率年复合增速17%。

固定式领域燃料电池的供应商主要分布在美国、日本、澳大利亚和欧洲。

(3)交通领域起飞在即,市场空间将超过1万5千亿美元。
燃料电池车相比传统汽车,具有无污染,“零排放车”,无噪声,无传动部件的优势,相比电动车,具有续航里程长,充电时间段,起动快(8秒钟即可达全负荷)的优势。因此非常具有发展前景。

目前全球燃料电池车快速增长,2015年投入运营的数量增速达到122%,计划增加的数量增速达到198%。从占比看,乘用车最大,占据了80%左右的份额。

运输领域率先发展起来的是叉车搬运市场,目前主要集中在美国。2008年美国叉车销售数量在500辆左右,2012年将近4000辆,年复合增速高达52%。并且据DOE调查显示,欧洲潜在市场更加广阔,预测高于美国市场56%。

燃料电池叉车主要客户为大的消费品公司和超市,比如沃尔玛、宝洁和可口可乐等,供应商主要是丹麦的H2Logic、加拿大的Hydrogenics、美国的Nuv era Fuel Cells和Oorja Protonics。

小型燃料电池车的发展将触发氢能源爆发式发展。全球汽车销量逐年增长,2014年达到8700多万辆,全球汽车需求量仍十分旺盛。
并且据BP预测,2015年运输领域能源消耗量将大于2331.55百万吨油当量,未来也呈增长态势。按此计算,仅交通运输领域,氢能源的市场空间将逾1万5千亿美元。

小型燃料电池车现在正处于商业化转化中。不过从1994年戴姆勒公司就成功研制了首款燃料电池车NECAR1,丰田、本田、通用和现代也相继加入燃料电池车行列,其中日本丰田成为领跑者,在2015年向欧美发售其新款Marai燃料电池车。

Marai与普通电动车相比在性能上有很大的优势。续航距离约700km,足够普通家庭日常使用一周以上,是普通电动车的四到五倍,并且随着行驶里程的加长,在系统成本上相对于普通电动车也将占优势。
此外,加氢时间仅需3分钟,最低启动温度可在零下30度,行驶过程中不排放二氧化碳。

市场买单,MIRIA订单超预期。丰田原计划2015年在日本国内销售400辆、向海外出口300辆燃料电池汽车,主要销往美国和欧洲。MIRAI发售后,在日本订单超过3000辆,在美国约2000辆的订单,远超公司预期。
但目前由于燃料电池难以量产,同时MIRAI基本为手工制造,因此目前年产能仅为700辆。为此丰田将采取措施分阶段提供MIRAI的产能,计划到2016年产能增至2000辆,2017年增至3000辆。
公司预计明年将售出2000辆氢燃料电池车,并计划2020年前全球范围内销售总量达到3万辆。

但是燃料电池车的发展并不是这么顺利,除了受制于前面所提到的储氢问题外,全球加氢站网络尚未建成也是一个阻碍因素。
目前加氢站在北美、欧洲、日本、中国、韩国和澳大利亚有分布,全球在运总数也不足200座,即使加上建设中和计划建设的总量也不到300座,并且目前加氢站建设的投资和周期也比较长,很难实现快速布局。加氢站网络的极度不完善是氢动力车的市场推广非常大的阻力。
不过为了实现氢能源的飞跃发展,各国政府大力支持积极推进加氢站建设,其中美洲增速最快,欧洲数量最多,亚洲也在积极布局中。

并且日前福田汽车取得的氢能源客车大订单也将极大的催化氢能源汽车产业的发展。福田公司公告公司取得了100辆8.5m氢燃料电池电动客车订单,是目前全球最大批量的氢燃料电池电动客车订单,其顺利履行,将有利于推动氢能汽车产业市场化进程。
(4)搭乘无人机高速列车,或将打开新的市场
无人机发展至今已在很多领域发挥了巨大的作用,近两年也逐步进入人们的视野成为市场的热点,特别是消费级无人机预计将迎来爆发元年。
但是目前无人机大多使用锂电池供能,受限于锂电池容量密度,而无人机不同于汽车,对质量更敏感,需要尽可能减轻起飞重量,无法携带大容量电池,因此其续航能力一直是一个很大的软肋。通常情况下,无人机续航在30-60分钟左右,并且每次充电时间长。
氢燃料电池具有续航时间长,加注氢气时间短几分钟就能完成,同时生命周期内性能衰减小的绝对优势,成为无人机功能体系的一个强势可替代选项。
去年,新加坡的HUS公司展示了世界上首个使用氢燃料电池的多轴无人
机“HYCOPTER”。
HYCOPTER整机重量5Kg,空载续航4小时,1Kg满载续航150分钟。由于使用氢燃料电池,HYCOPTER的结构与其他无人机略有不同,四轴结构,中间搭载氢燃料锂聚合物电池和两根储氢管状容器,最多可以存放4L氢气,充满氢气后的HYCOPTER在电量方面与3Kg重量锂电池相当。
HYCOPTER的氢燃料电池来自于HUS的姐妹公司HES(HorizonEnergySystems),其最新产品的能量密度达到了700Wh/Kg(2.5KJ/g),已经远高于锂电池的最高理论容量1KJ/g。
今年3月,美国月刊杂志《大众科学》网站报道,智能能源公司(Intelligent Energy)推出一款用于无人机的氢燃料电池,续航时间可达两个小时,预计这种氢燃料无人机将于今年内上市,并将配备在大疆Matrice 100无人机上,氢燃料电池和燃料加起来只有差不多1.6千克,比之前没替换前的电池轻很多。
今年4月,科比特航空在深圳发布了旗下首款产品化氢燃料多旋翼无人机—HYDrone-1800,最长续航时间长达273分钟,约4个多小时。并且续航根据气瓶的不同分为三个层级:5L大概90min,9L大概180min,14L大概270min。同时科比特会给客户提供整套的电解制氢的设备。
此外,也有航空公司在布局航空用氢燃料电池。据外媒报道,英国易捷航空公司EasyJet正计划测试飞机氢混合燃料系统,希望在飞机上使用氢燃料电池来实现每年节省5万吨燃料及减少二氧化碳排放的目标。
他们研发的氢混合燃料系统,可以实现在地面滑行时无须启动发动机,燃料电池将飞机降落时刹车系统的能量捕捉后在飞机滑行时使用,使低成本滑行和主动减少二氧化碳的排放成为可能。
EasyJet预计采用此系统后可以实现每年节省2500万-3500万美元的燃油费用。
EasyJet预计将于今年试验这项全新的技术。
END

