搜索
首页
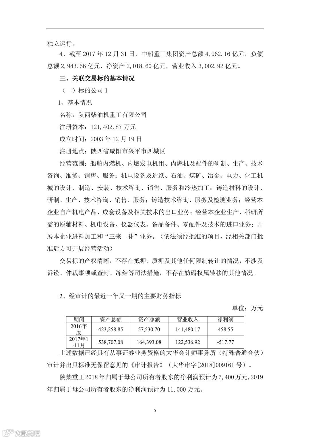
大数快讯
大数活动
服务超市
文章专题
出海平台
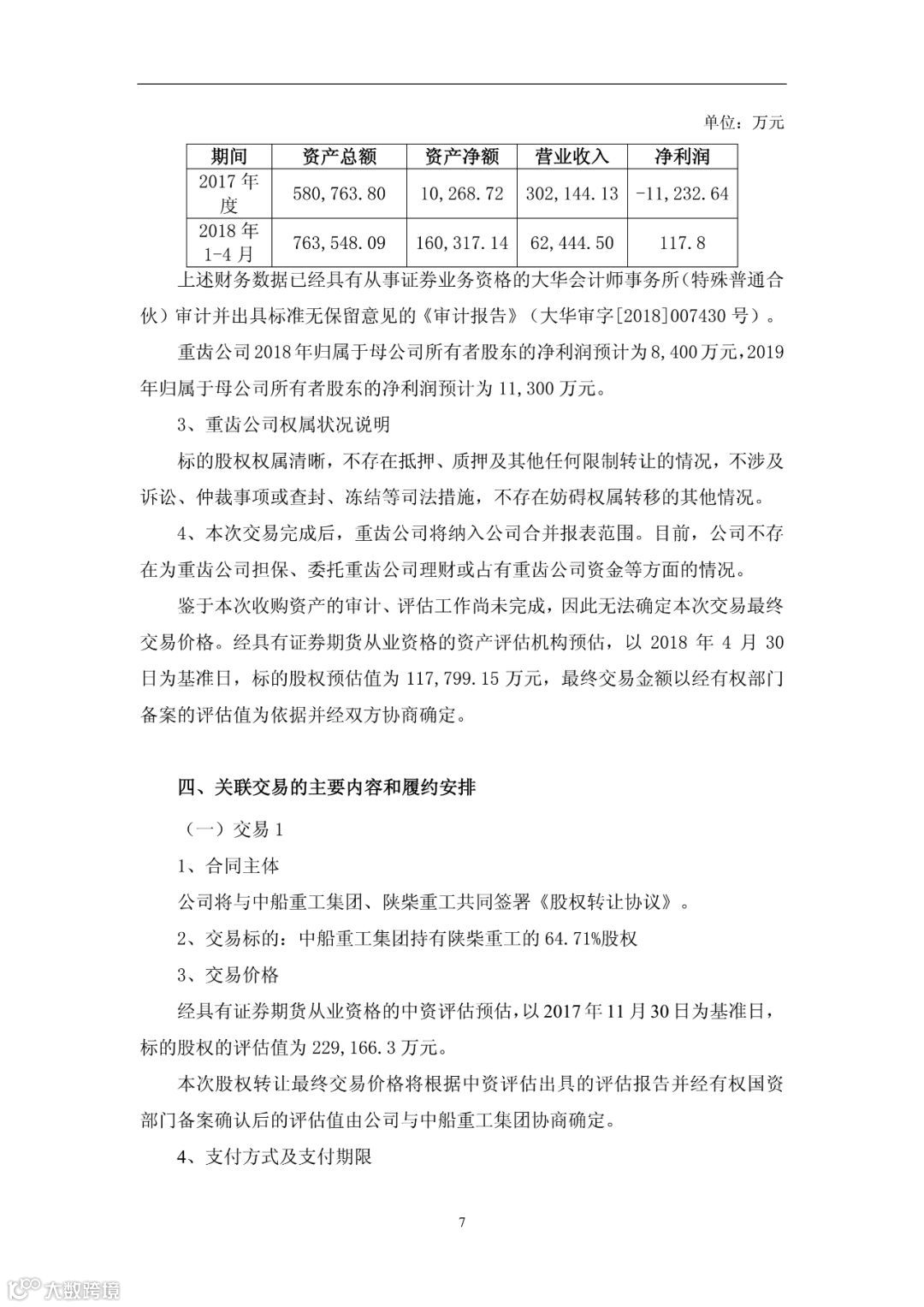
流量密码
出海蓝图
产业赛道
物流仓储
跨境支付
选品策略
实操手册
报告
跨企查
百科
导航
知识体系
工具箱
更多
找货源
跨境招聘
DeepSeek
首页
>
中国动力关于重大关联交易事项的提示性公告
>
0
0
中国动力关于重大关联交易事项的提示性公告
中国船舶集团中国动力600482
2018-06-05
0
长按识别二维码关注我们
【声明】内容源于网络
0
0
中国船舶集团中国动力600482
中国船舶重工集团动力股份有限公司官方订阅号,发布中国动力相关新闻资讯。上市公司代码600482。
内容
395
粉丝
0
关注
在线咨询
中国船舶集团中国动力600482
中国船舶重工集团动力股份有限公司官方订阅号,发布中国动力相关新闻资讯。上市公司代码600482。
总阅读
180
粉丝
0
内容
395
在线咨询
关注