近几年,国家坚持倡导企业进行数字化转型和变革,通过技术手段抓住数据带来的便捷,给企业带来全新的机遇。
企业数字化转型怎么转才能更高效、更切实的推行和落地?在转型过程中,如何结合精益生产的方法和理论体系助力和提速企业数字化转型?
5月24日-5月26日,主题为“数字精益·智创沈阳”精益管理线下培训会现已开始报名,沈阳市特种加工学会特邀腾讯云(辽宁)工业互联网基地的行业专家作为讲师参加本次培训。

培训主题
数字精益·智创沈阳
培训时间
2023年5月24日-5月26日,培训3天
培训内容
本次培训将采取“课前调研+理论讲解+案例解析+小组讨论+参观数字化标杆工厂”的形式进行开展,围绕从精益战略到生产执行,深层次引申出数字化转型的顶层设计与规划,通过案例解读企业数字化转型的发展需求和方向。
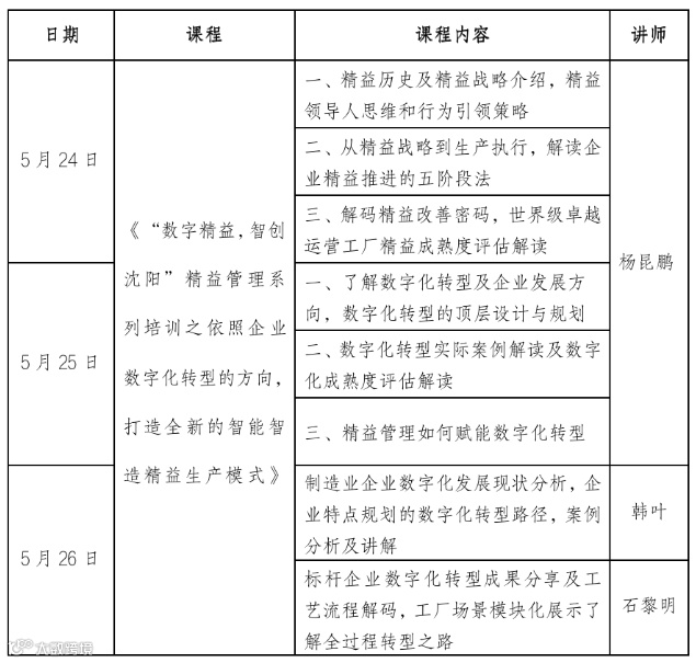
培训安排

课程简介
制造业企业数字化发展现状
企业特点规划的数字化转型路径
案例分析及讲解
参与人员
工业企业总经理/副总经理/厂长,限每户企业参训1人
培训地址
沈阳·中关村智能制造创新中心(二楼路演厅)
地址:沈阳市铁西区花海路28号
报名时间
报名时间截止于5月23日(周二)上午11:00前



