商务部 工业和信息化部 公安部 海关总署关于进一步加强二手车出口管理工作的通知
商务部公告2025年第648号
各省、自治区、直辖市及计划单列市、新疆生产建设兵团商务、工业和信息化主管部门,公安厅(局),海关总署广东分署、各直属海关:
为深入贯彻落实党中央、国务院决策部署,进一步规范汽车产业竞争秩序,促进我国二手车出口健康有序发展,商务部、工业和信息化部、公安部、海关总署决定进一步加强二手车出口管理。现将有关事项通知如下:
一、进一步严格二手车出口管理
(一)严控新车以二手车名义出口。自2026年1月1日起,对申请出口距注册登记日期不满180天(含180天)的车辆,各地商务主管部门应指导本地企业补充提交该车辆生产企业出具的《售后维修服务确认书》,内容包括出口国别、车辆信息、提供售后服务的网点信息等并加盖生产企业公章,对无法提供上述材料的车辆,不予发放出口许可证。对于通知实施日前已办理转让登记待出口手续的车辆,要指导企业做好合同履约并有序出口。
(二)规范出口许可证申领与发放。各地商务主管部门要指导企业规范完整填写出口许可证申报信息,其中车辆品牌、型号、注册登记日期、转让登记待出口日期等内容应与《机动车登记证书》一致。注册登记日期、转让登记待出口日期填写在出口许可证附表中。对于未按要求填写上述内容的,不予发放出口许可证。商务部将密切监测出口许可证信息填报情况,对多次违规填报的企业及相关发证机构进行通报。
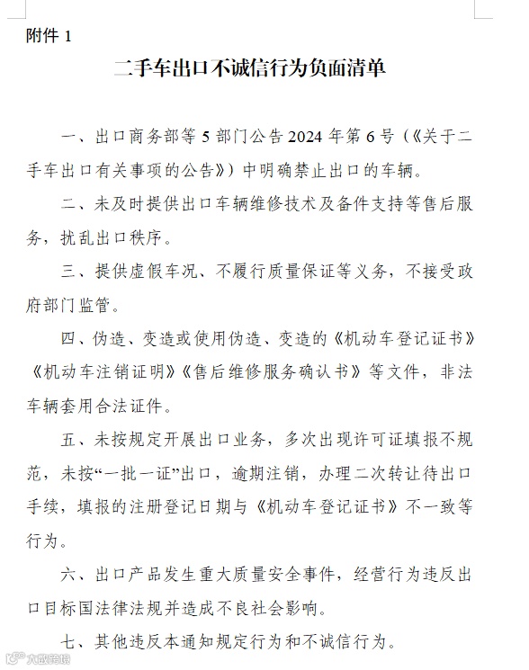
(三)建立企业动态管理及退出机制。各地商务主管部门要加强本地二手车出口信用评价体系建设,对照《二手车出口不诚信行为负面清单》(附件1),对企业开展日常监督与动态管理,规范企业经营行为及出口竞争秩序。要及时对有不诚信行为的企业进行约谈,对有多次不诚信行为、未及时提供出口车辆维修技术及备件支持、不履行质量保证义务的企业,或者此类企业法人及关联人另设企业开展二手车出口业务的,应责令其就此前不诚信行为制定并落实整改措施。在受理审查其出口许可证申请时,应综合考虑整改落实情况作出是否准予许可的决定。
二、进一步加强合规审查
(四)严格以改装车名义出口车辆的许可证申领条件。各地商务主管部门要指导改装车出口企业准确填写车辆底盘品牌、改装车品牌、车辆型号等信息,提交改装真实性证明材料(附件2)。对无法证明改装真实性,同类改装车产品未列入工业和信息化部《道路机动车辆生产企业及产品公告》、不具备有效的国家强制性产品认证的产品,不予发放出口许可证。要对本地改装车生产企业出口情况、与出口量相适应的改装生产能力等进行排查,相关情况及时上报商务部。商务部、工业和信息化部、海关总署将密切监测并及时共享改装车出口各环节异常情况,加大检查及惩处力度。
三、持续推动二手车出口健康发展
(五)提升企业国际经营能力。各地商务主管部门要充分利用各类贸易促进平台,支持企业开拓多元化市场。要鼓励有条件的企业在重点市场建立公共展示交易市场,拓展营销、仓储等综合服务。要建立完善培训制度,通过政策宣讲、经验交流等方式指导企业合规开展业务。
(六)完善出口配套体系。各地商务主管部门要立足长远发展,引导出口企业与汽车生产企业、海外进口商共同做好售后服务,保障维修配件供应及技术支持。要促进出口企业与物流、金融、第三方质保机构等供应链配套企业的交流合作。要探索发展专门面向二手车出口的交易市场,开展二手车出口整备、检测、报关、物流等“一站式”服务,为二手车出口的健康持续发展提供支撑保障。
附件:
1.二手车出口不诚信行为负面清单
2.改装真实性证明材料清单
商务部
工业和信息化部
公安部
海关总署
2025年11月11日
来源/ 商务部网站
(声明:文章部分内容、图片、视频源于网络,由公众号整理编辑,如有侵权请联系我们进行删除,转载请注明来源)
进出口物流供应链门到门物流--如有需要,请联系(微信同号)
****专业化工品危险品物流供应商****化工物流---专业、安全、高效****
***危险品出口代理订舱(普货/危险品DG订舱)、危险品DG仓储、仓库内装、危险品拖车、危险品海事监装、危险品报关、报检、危险品海事申报等一站式出口物流服务。
***专业操作华南港口(广州南沙/广州黄埔/深圳盐田/深圳蛇口/厦门港/香港/广西钦州港口/防城港)化工品,危险品DG海运出口国际物流。
***专业操作华东港口/华北港口(上海/宁波/青岛/厦门/天津)化工品,危险品DG海运出口国际物流
***专业操作普通化工品,危险品华东/华南/华北拼箱,危险品罐柜租罐(TANK)等一站式出口物流服务!

