蓝鲸——财经记者的工作工具
投/荐稿请加微信号lanjingzhuli QQ1132093810
蓝鲸整合,欢迎转载。请注明来源:蓝鲸财经记者工作平台(lanjingcj)
1史上最全地方国企改革概念汇总
国企改革概念一直是近期市场的绝对主线,从央企改革到地方国企改革都掀起了了一阵炒作热潮,且有向地方蔓延之势。国企改革进程明显加速,截至目前,许多地方也已经出台了国企改革相关的政策。下面,小编就为大家梳理一下各地国企改革的相关政策及其受益股。
上海:浦东国资国企改革“18条”出炉
据今日早报报道,2015年6月11日,浦东新区召开深化国资改革促进企业发展工作会议,正式发布浦东国资国企改革“18条”。其指导思想和主要目标是以深化国资改革带动国企发展为着力点,以整合重组、有序进退为抓手,以发展混合所有制经济为重点,促进区域功能开发专业化、国企改制重组市场化、国资分类监管法制化,激发国有企业活力动力,提升国资运营效率。
上海国资委改革题材股汇总:
1、集团资产平台个股
仪电集团:飞乐音响、飞乐股份、华鑫股份、百视通
电气集团:上海电气、上海机电、自仪股份、海立股份、中毅达
上汽集团:上汽集团、上柴股份、华域汽车
华谊集团:氯碱化工、三爱富、双钱股份
上海纺织集团:龙头股份、上海三毛
百联集团:百联股份、友谊股份、上海物贸、第一医药
光明集团:光明乳业、金枫酒业、海博股份、上海梅林
锦江集团:锦江股份、锦江投资
2、集团资产注入预期个股
上海地产集团:金丰投资、中华企业
上实集团:上实发展、上海医药
久事公司:强生集团、申通地铁
城建集团:隧道股份
建工集团:上海建工
兰生集团:兰生股份
东方集团:东方创业
交运集团:交运股份
申能集团:申能股份
建材集团:棱光实业
3、区国资委旗下个股
金山区:金山开发
闸北区:西藏城投、市北高新
黄浦区:老凤祥、新世界、益民集团
浦东新区:陆家嘴、浦东金桥、上工申贝、浦东建设、外高桥、张江高科
静安区:上海九百、开开实业
徐汇区:徐家汇
崇明县:亚通股份
广州:强调证券化水平成亮点
据广州日报报道,广州市国企改革的纲领性文件《中共广州市委广州市人民政府关于全面深化国资国企改革的意见》日前印发。《意见》以发展混合所有制经济、优化国有资本布局、完善现代企业制度和国资监管体制为重点,全面深化国资国企改革,推进国资运作市场化、证券化、社会化、国际化,增强国有经济活力、影响力、控制力和抗风险能力,促进国有经济与其他所有制经济共同繁荣,为广州经济社会全面协调可持续发展作出更大贡献。
广州国资改革概念股:白云机场、粤水电、粤高速A、贵糖股份、佛塑科技、风华高科、粤电力A、广晟有色、中金岭南、宏大爆破、星湖科技、广弘控股、省广股份、海格通信、 广州友谊、 广电运通、 白云山、 广州浪奇、珠江钢琴、珠江啤酒、东方宾馆、广日股份等
作为国资改革的排头兵之一,深圳国资正式拉开改革大幕。目前,由深圳国资旗下重要投资平台深圳市投资控股公司制定的《深圳市投资控股有限公司全面深化改革实施方案》和《深圳投资控股有限公司关于完善深化改革实施方案配套政策及相关制度体系的建议》已获深圳市国资委原则批准。同时,深圳投控公司已设立深化改革领导小组。
深圳国资改革概念股汇总:
深圳国资直接控股的上市公司:深圳燃气、深振业A、中州控股、农产品、深天健
深圳国资参控的上市公司:深纺织A、华控赛格、深深宝A
深圳国资地产类企业:深深房A、深物业A、深振业A、沙河股份
北京:国企改革金融手段形式多
2014年8月5日,北京市召开全面深化市属国资国企改革推进会,公布《关于全面深化市属国资国企改革的意见》。《意见》在改革目标中增加了“明确国有企业分类”的内容。提出到2020年,城市公共服务类和特殊功能类企业中的国有资本应占到国有资本总量的60%以上,竞争类企业以战略支撑企业为主。
北京国资概念股:中国国贸、大龙地产、有研新材、首旅酒店、北京城建、首开股份、金自天正、中电广通、京能置业、北京城乡、北辰实业、金隅股份、中信银行、金融街、经纬纺机、顺鑫农业、安泰科技等
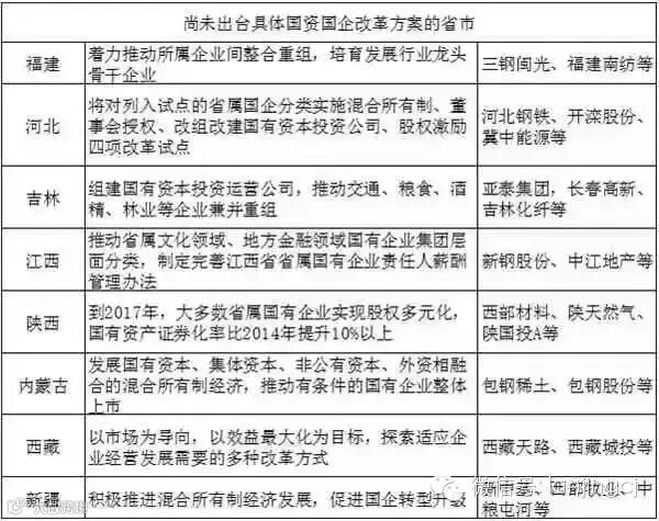
福建:要求推进国有资本证券化
福建省国资委近日组织召开2015年上半年经济运行分析会,省能源集团、电子集团、轻纺控股、汽车集团等4家企业介绍了上半年生产经营情况及下一步促进稳增长增效益的主要思路措施。会议要求国资企业加快转型升级,强化创新引领,并加大资本运作力度,推进国有资本证券化。
福建国资改革概念股:福能股份、福日电子、金龙汽车、漳州发展、厦门空港、福能股份、建发股份、紫金矿业、兴业证券、厦门钨业、象屿股份、福建水泥、中国武夷、青山纸业、*ST南纸、福建高速、星网锐捷、福建南纺、三钢明光等。
山东:深化国企改革“1+5”方案,治“大企业病”
据中国经济网报道,近日,山东省发布《关于深化省属国有企业改革几项重点工作的实施意见》,与《省属企业国有资本划转充实社会保障基金》等5个配套政策文件,整体被称为“1+5”文件,确定了今后一段时间山东国资国企改革发展的主要目标和工作任务。其中,山东提出将省属471户国有企业30%的国有资本划转充实省社会保障基金,成为此次改革方案中的最突出亮点。
截至去年底,山东共有省属企业23家,资产总额12906亿元。其中涉及上市公司的有:山东钢铁集团(下辖上市公司山东钢铁)、山东黄金集团(山东黄金)、山东商业集团(鲁商置业、银座股份)、山东高速集团(山东高速、山东路桥)、山东航空集团(山航B)、山东重工集团(潍柴动力、山东重机)、山东省国有资产投资控股有限公司、浪潮集团(浪潮信息、浪潮软件)、鲁银投资、新华制药、鲁抗医药等
山西:部署11项任务,深化国资国企改革
据发展导报报道,日前,山西省政府下发了《2015年省属国资国企改革工作计划》(以下简称《计划》),部署了11项改革任务和时间节点,涉及推行企业财务等重大信息公开、企业负责人薪酬管理、履职待遇和业务支出、企业领导班子及领导人员综合考评、收益共享制度改革等方面,确保2015年省属国资国企改革工作改有所进,改有所成。
山西国资改革概念股:阳泉煤业、西山煤电、盛和资源、潞安环能、山煤国际、大同煤业等
湖北:国资改革试水整合成立两大集团
据21世纪经济报道报道,从多个权威渠道采访获悉,湖北省已正式出台《关于深化国有企业改革的意见》,并针对下属企业按照“一企一策”原则,在企业层面推行混合所有制。目前,湖北省已召开相关会议对上述意见进行了讨论,待细化方案出台后落实。此次湖北国资改革更侧重于全面的资源整合,并以此为基础,推进系列重组。
湖北国资改革概念股:武汉控股、楚天高速、武汉中商、湖北能源、襄阳轴承、鄂武商A、光电股份、东湖高新、长江通信、汉商集团、中百集团、湖北宜化等
湖南:颁布国有企业改革“30条”
据中国经济时报报道,2014年3月份,中共湖南省委、湖南省人民政府《关于进一步深化国有企业改革的意见》(湘发〔2014〕7号,以下简称《意见》)出台,这是湖南省当前和今后一段时期深化国企改革的纲领性文件,标志着湖南深化国企改革的序幕正式拉开。
湖南国资改革概念股:湖南投资、湖南发展、湘邮科技、隆平高科、通程控股、华天酒店、湘电股份、中联重科、湖南海利、华升股份、湖南黄金等
青海:培育国内一流企业和国际化公司
据中工网-工人日报报道,青海出台的《关于深化国资国企改革的指导意见》提出,80%以上的国有资本聚集到关系全省经济社会发展的基础设施、重要资源开发、公共服务、新兴产业等重点行业和关键领域。力争到2020年,培育一批具有较强自主创新能力、拥有知名品牌的国内一流企业和国际化公司。
青海国资改革概念股:盐湖股份、*ST贤成、西宁特钢、西部矿业、金瑞矿业、青海华鼎等。
江西:2018年国有资本收益上缴公共财政比提高到30%
据中新网报道,江西的国企改革方案提出,“建立覆盖全部国有企业、分级管理的国有资本经营预算和收益分享制度,逐步提高国有资本收益上缴公共财政比例,到2018年提高到30%左右”。
江西国资改革概念股:昌九生化、*ST光学、安源煤业、华意压缩、赣能股份、中江地产、黑猫股份、江中药业、江西铜业、江西长运等。
甘肃:“量身定制”国资国企改革23条加快改革步伐”
日前,甘肃省委、省政府印发《关于进一步深化国资国企改革促进企业发展的意见》,明确国资国企改革方向原则、主要目标、制度设计、任务措施、路径举措以及具体要求等重点内容。据了解,《意见》共分5个部分23条,因此也被称为“甘肃国资国企改革23条”
甘肃国资概念股:靖远煤电、敦煌种业、酒钢宏兴、亚盛集团、莫高股份、长城电工、*ST派神、甘肃电投、佛慈制药等
河南
河南省国资委网站消息,为全面落实中央和省委全面深化改革的方针政策和工作部署,省政府国资委成立了全面深化改革领导小组,积极深化我省国资国企改革各项工作。
河南国资概念股:银鸽投资、大有能源、平煤股份、神马股份、新大新材、安彩高科、豫能控股、同力水泥、郑煤机、 安阳钢铁、大地传媒等
南京公布国资改革实施方案,并明确时间表。方案要求,2015年底前,重点完成50家左右市属国有企业混合所有制改造,探索推进市属集团股权多元化;完成130家左右市属国有企业和120项左右参股股权退出任务。
南京国资改革概念股:南京中北、南京港、南京化纤、南京医药、南京高科、南京银行、金陵药业、南京新百、栖霞建设等
据重庆国资委消息,积极发展混合所有制经济,是新一轮国资国企改革的着力点。重庆为此率先发力,推出百个开放项目、提速国企集团股权多元化、引导各类资本参与国企改制重组等,力图以“混合”发展激发国企活力。
重庆国资改革概念股:太极集团、重庆百货、桐君阁、西南药业、重庆港九、涪陵榨菜、川仪股份、重庆燃气、重庆钢铁、重庆水务、重庆百货、建峰化工、渝开发、渝三峡A、西南证券等
贵州
贵州省国资委监管企业产权制度改革三年行动计划启动,表明在国资委控股公司数目较多的省市,改革竞赛正在展开。
贵州国资改革概念股:贵州茅台、盘江股份、赤天化、久联发展、贵绳股份、振华科技等
“天津版”国企改革颁布,方案共有22条,分六大部分。方案明确,到2017年底,90%的国有资本聚积到重要行业和关键领域,国有资本布局聚积到40个行业左右。
天津国资改革概念股:中环股份、天津普林、滨海能源、泰达股份、津滨发展、力生制药、中新药业、天药股份、天津港、天津松江、天房发展、百利电气、天保基建等
安徽
继江淮汽车整体上市开启安徽国资改革大幕后,国元集团等省属企业有望接力,在混合所有制改革上取得进展,目前已有万达、联想等知名企业提出参股意向。分析人士称,从目前情况看,改革方案有望加速实施。
安徽国资改革概念股:江淮汽车、安徽水利、海螺水泥、海螺型材、铜陵有色、国元证券、合肥城建、皖能电力、国风塑业、合肥百货、皖维高新、安徽合力、马钢股份、皖通高速、皖新传媒、恒源煤电等
新疆兵团
据媒体报道,新疆兵团国资改革方案已制订完成,有望择机发布。今年以来,兵团金融办加大了与金融机构协调力度,下属各师金融工作领导小组积极研究拓宽融资渠道,提升资产证券化水平。就在月前,自治区党委副书记韩勇被任命为兵团政委,这被视为兵团国资改革提速的重要信号。截至去年底,新疆兵团兵、师国资委监管企业资产总额达2773亿元,尤其是建筑、农牧业资产体量较大。但兵团旗下13家上市公司的总资产仅632亿元,理论上存在4倍资产注入空间。
新疆兵团国资概念股:北新路桥、新赛股份、西部牧业、冠农股份、新农开发、青松建化、天富能源、天润乳业、天康生物、新疆天业、新中基、伊力特等
云南:出台国企改革意见,五企业方案制定完成
根据云南省省委、省政府的指示要求,云南省国资委研究起草了《关于全面深化国有企业改革的意见》,对全省深化国企改革工作进行总体设计。据云南日报3月13日报道,云南省国资委还重点抓好发展混合所有制经济、完善现代企业制度、调整优化布局结构、推进分类监管、完善监管体制等5个方面文件的制定,同时推进自主创新、转型升级、国际化经营等配套文件起草
云南国资改革概念股:云南城投、云投生态、云南铜业、云内动力、云铝股份、云天化、云煤能源、云南盐化、锡业股份、贵研铂业、驰宏锌锗、云南旅游、云南白药等


2证金公司确定入住45家公司
证金概念股热度不减。证金公司为第一大股东的梅雁吉祥今日再次收获涨停。8月3日,该公司公告确认证金公司入驻,随后股价出现连续大涨,在发布公告后的9个交易日中收获8个涨停。
梅雁吉祥的暴涨无疑激发了“证金概念股”活跃,但这绝不是个例。最近一月来,凡是能和证金公司扯上关系的上市公司,其股票基本都能有不错表现。如冠城大通、中联重科、中新药业、南京高科等等,均在公告证金入股后纷纷大涨。
证金公司可谓一战成名。随着中报持续披露,8月更多“证金概念股”被挖掘,这些股票成为广大投资者尤其是中小投资者关注的焦点。分析人士认为,从当前市场情况来看,国家队资金短期内撤离的可能性比较好,这无疑给市场提供了一个较好的炒作窗口期,因此,相关概念股仍有较大的想象空间。
而根据市场推测,目前证金公司入股上市公司数量可能接近150家。据本网统计,截止4月14日,已经发布公告确认证金公司持股的上市公司达到33家,另外有12家上市公司通过互动平台披露了证金公司持股的相关情况,详细内容见下表:
表1:
公告确认证金持股上市公司名单 |
|||
序号 |
代码 |
名称 |
证金入股情况 |
1 |
000581 |
威孚高科 |
第三大股东 |
2 |
002065 |
东华软件 |
第五大股东 |
3 |
002359 |
齐星铁塔 |
第三大股东 |
4 |
002327 |
富安娜 |
第五大股东 |
5 |
002328 |
新朋股份 |
第六大股东 |
6 |
002478 |
常宝股份 |
第三大股东 |
7 |
600064 |
南京高科 |
第二大股东 |
8 |
600329 |
中新药业 |
第四大股东 |
9 |
600636 |
三爱富 |
第八大股东 |
10 |
600079 |
人福医药 |
第二大股东 |
11 |
600868 |
梅雁吉祥 |
第一大股东 |
12 |
600887 |
伊利股份 |
第四和第六大股东 |
13 |
601390 |
中国中铁 |
第二大股东 |
14 |
601628 |
中国人寿 |
第四大股东 |
15 |
601186 |
中国铁建 |
第三大股东 |
16 |
002479 |
富春环保 |
第十大股东 |
17 |
002273 |
水晶光电 |
第二大股东 |
18 |
000960 |
锡业股份 |
第五大股东 |
19 |
600256 |
广汇能源 |
第二大股东 |
20 |
600028 |
中国石化 |
第五大股东 |
21 |
300436 |
广生堂 |
第二大流通股东 |
22 |
300072 |
三聚环保 |
第二大流通股东 |
23 |
000100 |
TCL集团 |
第五大股东 |
24 |
600289 |
亿阳信通 |
第二大股东 |
25 |
600112 |
天成控股 |
第二大股东 |
26 |
601011 |
宝泰隆 |
第14大股东 |
27 |
002408 |
齐翔腾达 |
约253万 股 |
28 |
002314 |
雅致股份 |
第四大股东 |
29 |
002323 |
中联电气 |
第七大股东 |
30 |
000157 |
中联重科 |
超2.5亿股 |
31 |
600067 |
冠城大通 |
第二大股东 |
32 |
002129 |
中环股份 |
超1500万股 |
33 |
300319 |
麦捷科技 |
第十大流通股东 |
表2:
在互动平台披露证金持股上市公司名单 |
||
序号 |
代码 |
名称 |
1 |
000792 |
盐湖股份 |
2 |
002007 |
华兰生物 |
3 |
002277 |
友阿股份 |
4 |
002405 |
四维图新 |
5 |
002479 |
富春环保 |
6 |
300049 |
福瑞股份 |
7 |
300267 |
尔康制药 |
8 |
002092 |
中泰化学 |
9 |
600503 |
华丽家族 |
10 |
000572 |
海马汽车 |
11 |
600387 |
海越股份 |
12 |
000969 |
安泰科技 |
【以上不构成投资意见。蓝鲸整理自淘金热点资讯、证券之星】
---------------------------
↓↓↓
点击“阅读原文”免费下载“财联社”APP,随时查看最新、最快、最精准的股市动态。

