2015年,对于中国报业来说是个极不平凡的一年。要说有多不平凡,你看了这20个关键词后就明白了(关键词排序没有特别含义)。当然,由于认知和信息储备有限,本文内容肯定不全面,遗漏之处还请媒体同仁们在评论中进行补充。
一、11月9日,银川晚报在头版发布改版致读者《我们没有理由辜负这个时代》,文章说:我们没有理由辜负这个时代,如同马云不会辜负生产制造商、亚马逊不会辜负实体书店一样,我们也没有理由与他人树敌,因为我们已不是那个隔空叫骂的时代,而是共享共荣的大好年华。
二、10月底,南方日报启动新世纪以来第12次改版。一是调整优化版面体系,进一步提升报纸内容品质,提高围绕中心服务大局的能力;二是实现流程再造,形成适应于报、网、端、微博微信、LED和南方全线通等终端传播需要的内容生产流程,构建完备的全媒体融合发展新格局;三是创新机制,构建支撑融合发展的绩效考核体系。
三、10月26日出版的《重庆晨报》发表改版宣言:让新闻更精致 让阅读更优雅。文章说:我们并不守旧,我们拥抱变革。此次改版后,我们的报纸将借鉴互联网媒体的生产方式和稿件样式,民生质量实验室、数读等栏目将运用实验、数据等手段为读者呈现新闻;在每个版面的报眉,您都会看到一个二维码,手机扫一扫,即可以访问重庆晨报的微博、新闻客户端和微信公众号矩阵,获得更丰富、更快捷的新闻报道和服务资讯。
四、10月13日出版的羊城晚报,在头版发布《改版致读者》,标题为:为您办一份纯正的报纸。文章说:当今传媒业,已经卷入一场脱胎换骨式的大分化大改组之中。如何脱胎换骨?我们将是“析肉还母,析骨还父”式的改造——把精品、本土、专业还给报纸,把快速、广泛、巨量还给网媒。
五、10月12日,南方都市报全新改版,定位“精英,精致,精品”,提供更多独家新闻和独特版面,提供高品质阅读。
六、10月12日,新消息报发布改版宣言《放下,您或不舍》。文章说:此次改版凸显三大元素:适应时代变化,满足读者需求,提升阅读感受。这次改版,我们主打服务。以用户体验为核心,为您制作实用的,有价值的信息。
七、在8月1日出版的《三湘都市报》头版,该报总编辑张云梦发表改版致读者文章,名为《别慌!》。作者说,“改版后的我们,主打财经,专攻市场,希望做您的品牌推手,创富帮手,理财顾问,生活参谋,但愿不会让您大跌眼镜节操碎了一地。”
八、7月1日,《河南商报》发表“改版宣言”《改·造我们为什么改版》。文章说:和以往的“改版”完全不一样,这一次,我们改的不仅仅是这一叠报纸,也不仅仅是针对不同读者群体设置的特色版组。而是,我们能够以无限多的方式,向无限多的受众提供无限多的服务。说白了:我们将改变以往“报纸”在你头脑里的固有概念。
九、7月1日,《海峡导报》发表“改版宣言”《绽放在盛夏》。文章说:此刻,你拿在手里的,首先是一张传统报纸:我们设立了重点、落点、视点、观点、一点等重要板块,对新闻予以优化:观点更鲜明,重点更深度,视觉更美观,资讯更丰富……
十、5月28日,《楚天都市报》在头版发表《改版致读者》。据了解,楚天都市报以前的几次改版,主要集中在内容和版面形式上,这次改版首次提及“新媒体”,也引用时下热词“互联网+”。
十一、3月31日,《南方都市报》在头版发表《南都又改版了!读者将变“用户”》,文章说,您不仅能在报纸上看到更多特色版面,更可以通过各种移动互联网产品读取南都、分享服务。改版背后,是南都整体架构的调整和扁平化的管理,新闻生产、传播形态和运营模式的全面转型正式开启。
十二、3月30日,《北京晚报》在头版发表《改版致读者》,称从当天起,北京晚报的版面结构将进行调整,改版后的北京晚报,将分为三叠,分别为“要读”、“选读”、“品读”三个版组。

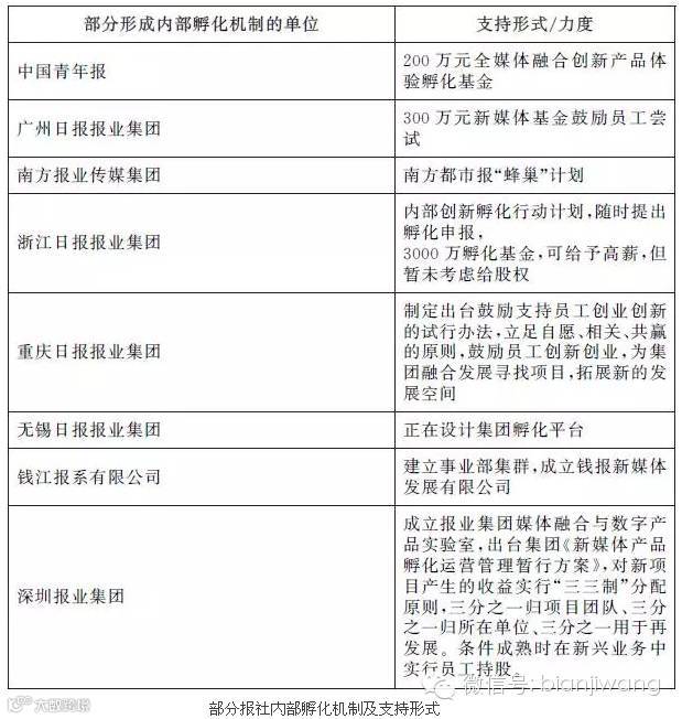
广州日报报业集团拿出300万新媒体基金、鼓励员工尝试新媒体项目;
《华西都市报》实施“创客行动”,报社既做好资金支持,又提供制度保障:拿出50万元用于征集创业金点子活动,拿出100万元和1000万元分别作为创业培训和创业投资的专项资金。报社还规定,员工不用辞职就可创业,报社还提供全程创业辅导,管理团队可给予期权、股权激励。在项目筹备期间,需完成本职工作;在创业开始阶段,报社对员工进行独立核算、商量薪酬标准;当创业项目正式开始,员工就可跟报社解除劳动关系。这些比较细致的制度设计和安排,有利于在报社内部把“孵化器”落到实处、做出实效。
今年已有两家报业集团完成上市。一家是实现经营性资产整体上市。2015年1月19日,杭州日报报业集团所属的“华媒控股”在深圳证券交易所实现经营性资产整体上市,自此,全国报业集团中共有三家党报集团实现经营性资产整体上市,分别为广州日报报业集团、浙江日报报业集团、杭州日报报业集团。另一家是挂牌新三板。2015年7月20日,江西日报传媒集团所属的“大江传媒”获批正式登陆新三板,成为“江西互联网第一股”,江西日报传媒集团也成为全国第三家挂牌新三板的省级党报集团。
再以杭州日报报业集团为例,该集团通过其上市公司“华媒控股”,实施资本运作、开展多项投资。今年以来,华媒控股以“互联网+”为突破口,加速推进媒体转型升级和多元文化产业布局。如出资2.04亿元控股上海快点文化传播公司,进军移动视频业务;与杭州泰一指尚科技有限公司成立合资公司“杭州华泰一文化有限公司”,发展互联网广告业务;与浙商创投共同发起设立华媒泽商文化传媒产业基金重点投资新媒体、泛文化产业及信息技术结合相关领域。
一、12月1日是广州日报的第63个生日,当天广州参考APP上线试运行。广州参考包括新闻客户端、公众号、网站等系列产品,是广州日报报业集团打造的新媒体高端品牌,内容主打时政与思想。
二、11月26日,客户端“看楚天”上线。“看楚天”脱胎于湖北第一大报——楚天都市报,它集合了新闻推送、在线服务、互动娱乐等多样化功能,提供“最贴近的本地资讯+个性化生活服务”,还可以掌上看报,线上爆料。
三、11月18日,“上游新闻”客户端上线。据“上游新闻”内部人士介绍,上游新闻由重庆日报报业集团倾力打造,其主创团队于2015年5月组建,产品形态以新闻客户端和网站为主,目前并无开设微信订阅号和微博的意思;和大多数传统媒体转型的新闻客户端类似,上游新闻依托原有报纸的优势采编力量,回归新闻本质,专注原创新闻。

四、11月17日,在第三届江苏互联网大会上,交汇点新闻客户端激情上线。作为新华报业传媒集团媒体转型期的重大战略项目,交汇点意在打造江苏移动媒体第一品牌。“交汇点”将着力打造成集新闻资讯发布、政务查询办理、民生服务、移动化建设于一体的超级互联服务入口,形成微博微信群、手机APP客户端、手机报(短信彩信版)、升级版手机报(HTML5版)的跨终端、全网化移动矩阵,以及集纳天气、交通、挂号、缴费等民生常用内容于一体的互动服务掌上社区。
五、11月16日,猛犸新闻正式上线。2015年9月,大象融媒、东方今报联手打造的猛犸新闻客户端正式进行公测。从此,对于与老百姓息息相关的一些重要事件,猛犸新闻都会第一时间发声。
六、10月28日,四川日报集团与阿里巴巴集团正式宣布成立“封面传媒”,携手打造强调一个“个性化定制”的新型主流媒体。作为一个移动媒体平台,封面将以新闻客户端为主打,以The cover.cn网站为基础,涵盖微博、微信、视频、数据、论坛、智库等,逐步推出多个垂直细分领域的产品矩阵。目前,四川日报集团与阿里巴巴集团已联手组建全新的封面传媒有限责任公司,就封面传媒进行运营。
七、10月23日,南方日报、南方杂志、南方网联袂推出“南方+”客户端,举全集团之力全天候生产与播发原创新闻、权威资讯和深度分析,为用户提供移动互联网时代的政务与生活服务,“一报、一刊、一网、一端”的主流媒体立体传播格局就此形成。
八、10月20日,“浙江24小时”客户端正式上线。由《钱江晚报》与咪咕数字传媒有限公司联合推出的这个客户端,主打本地化、实用化的“服务+资讯”,追求“有用、有趣、有温度”,努力成为用户的24小时生活管家。
九、10月10日,温都“零碎八碎”客户端上线。当天出版的温州都市报是这样介绍的:无论是通下水道、擦玻璃这样的生活琐事,还是找对象、买房子这样的人生大事,不少市民都习惯找份温州都市报,翻一翻分类信息。今年是温都推出分类信息专版的20周年,为更好地与全媒体接轨和方便市民,分类信息手机客户端“零碎八碎”今天上线啦!今后,凡是你想要“找”点什么,“零碎八碎”轻松帮你搞定。
十、9月23日,九派新闻正式上线,为此,它们写下了发刊词《心潮逐浪高》。文章说:首先,我们将尝试着“刷新”您对传媒的印象。“九派” 绝不仅仅是普通的互联网新闻资讯产品,它是思想的版图、是舆论的沙龙、是价值的曲线、是产业融合的平台。 一言以蔽之——“九派”依托的是数据分析技术, 承载的是媒体资产价值。 是的,经典教科书要改写了——新闻不仅仅是文字、图片、声音和影像,它将以全新的方式呈现在您面前,以深度挖掘、精准响应和体验互动,激越信息资产化时代跨界融合的涌流。
十一、5月11日,华商头条APP全新上线悟。华商头条是华商报倾力打造的唯一官方新闻客户端,经历了多个版本的迭代之后,这一次推出的华商头条客户端功能更强大,开设“头条”、“现场”、“地市”、“最华商”、“八卦”、“活动”等栏目,通过华商系独特的价值观与视角,在关注全国的同时,更专注于陕西本地,为陕西用户奉献最有价值的新闻和信息。
十二、4月15日,“并读新闻·读赚天下”暨并读新闻客户端上线发布会在广州举行,这款产品由南方都市报重拳推出,从开发组建团队到推出1.0版本,历时四个多月。作为全球首家“读者获利”的新闻平台,“并读新闻”的定位是“有趣有用有钱赚”。除了人性化的阅读体验与快人一步的资讯内容,它还将新闻嵌入社交场景,具有“阅读即享现金收益”等创新元素,是一款为都市白领及年轻人群量身定制的新型新闻客户端。
一、11月18日,沈阳晚报众筹新闻上线。该报是这样介绍的:有个大事儿想找人调查调查,警察蜀黍太忙、私人侦探太贵;有个好事儿想找媒体表扬表扬,自己写忒费劲、求人写不值当;有个难事儿想找人商量商量,亲戚里没当官儿的、同学里没搭茬儿的;有个嘎事儿想找人八卦八卦,群友不接茬儿、老婆懒得听……今儿个您来着了,遇到沈阳晚报——这都不是事儿!花个5元、10元众筹款,沈阳晚报、沈阳网记者全替您办喽!
二、10月12日,南方都市报全新改版。除了新增几个有特色的版面外,还有“众筹新闻”,南都称这是“业界首创,你来决定我们写什么,还可享受新闻分红”。此次“众筹新闻”计划将在南方都市报珠海读本进行首次尝试,首期主题为“探访珠海公共WiFi”,读者将收获一份详尽的公共W iFi地图宝典和众筹分红。
11月9日,备受关注的世奢会(北京)商业管理有限公司与多家媒体及其从业人员系列名誉权纠纷案件在北京市第三中级人民法院二审宣判。法院认定相关媒体的报道具备事实依据,驳回了世奢会的所有诉讼请求,并指出新闻媒体有正当进行舆论监督和新闻批评的权利。
2013年4月15日,世界奢侈品协会、世奢会北京公司、首席代表欧阳坤,分别将涉嫌侵害名誉权的《南方周末》和《新京报》及其网站告上法院,要求相关媒体在上述媒体第一版公开进行赔礼道歉。诉讼所针对的,是2012年6月《南方周末》、《新京报》先后刊发的多篇调查报道,指世奢会为“皮包公司”。因为媒体报道而产生名誉权纠纷,在现代社会并不鲜见,本案之所以备受关注,还因为涉事记者因职务行为而遭遇了一场来路不明、程序诡异的损害商业信誉罪的刑事调查。
一、新京报下属派博在线科技有限责任公司起诉“一点资讯”,认为后者侵害其作品信息网络传播权,索赔经济损失及合理支出共计100万元。11月4日,北京东城区法院受理该案。报新京报报道:此次,派博在线共提交50篇“一点资讯”侵权的原创报道和文章,时间自2015年8月13日至9月22日,除新京报报纸内容17篇外,还涉及新京报网络即时新闻14篇、“政事儿”微信公众号的18篇文章、“沸腾”微信公众号的1篇文章。
二、“《今日头条》,江南都市报要告你。”9月30日出版的《江南都市报》在头版显著位置刊发消息称,大量原创作品被非法抓取转载,本报忍无可忍。《江南都市报》是江西发行量居前的都市报,其发文称,作为一个主流媒体,我们奔波在路上,用文字、图片来承担道义和责任。但是,当这些浸透着汗水和心血的新闻作品,被简单的复制、粘贴、抓取,却从未被告知,从未获得应有的尊重,我们忍无可忍了:“今日头条”,请你尊重作品!尊重报社!尊重法律!
三、8月27日,《现代快报》的无锡官方微信号“无锡头条”发布一封《公开信》,直指“今日头条”无锡代理商恶意中伤现代快报“无锡头条”,并剽窃现代快报新闻。
四、8月12日出版的楚天都市报在头版发布这样一条消息:因“今日头条”涉嫌非法转载湖北日报传媒集团所属媒体《楚天都市报》原创作品,湖北日报传媒集团对拥有“今日头条”网站和客户端的北京字节跳动科技有限公司提起诉讼,武汉市中级人民法院于8月10日立案受理。
五、6月5日,《燕赵都市报冀中版》起诉“今日头条”侵犯新闻版权一案,经石家庄市中级人民法院审查,符合法定受理条件,决定立案受理。
一、湖南省委委员、湖南日报报业集团党组书记、社长覃晓光于11月30日接受调查。知情人士透露,关于覃晓光的举报一直不断,此次查出他涉嫌卖官、受贿,他的妻子同时接受调查。

二、据最高检察院11月25日消息,日前,山东省人民检察院依法以涉嫌受贿罪对青岛报业传媒集团有限公司原总经理兼青岛日报社党委原副书记王海涛(副厅级)决定逮捕。案件侦查工作正在进行中。
三、11月1日晚,新疆自治区纪委监察厅发布消息称,新疆日报社原党委书记、总编辑、副社长赵新尉(正厅级)严重违纪问题被双开,同时新疆纪委对其严重违纪问题进行立案审查。赵新尉除违反廉洁纪律和工作纪律,还涉及“妄议中央”,这是新版《中国共产党纪律处分条例》颁布后,中纪委首次运用此种表述。今年5月28日,新疆纪委宣布赵新尉因涉嫌严重违纪接受组织调查,8月25日,最高检发布消息称,新疆自治区检察院以涉嫌受贿罪对赵新尉决定逮捕。
四、10月9日,中央纪委监察部驻科技部纪检组监察局发布消息:对科技日报社原副社长、机关党委书记汤东宁严重违纪问题进行了立案审查。经查,汤东宁严重违反党的政治纪律、组织纪律和工作纪律。其本人未经批准获取英国永久居留权,一直未向组织报告;其配偶子女获取英国永久居留权,未在领导干部个人有关事项报告中如实填报;未经组织批准、未履行请假手续多次因私出国,事后隐瞒不报;长期违规持有个人因私护照,不按规定及时交由组织统一管理。
五、10月,中央纪委通报:人民日报社上海分社原社长刘建林因纠正办公用房面积超标问题不力等受到责任追究。上海分社个别班子成员办公用房面积超标被查处,并被责令限期改正。刘建林未及时组织有效整改,后发现其本人和其他班子成员均存在办公用房超标问题。因落实主体责任不力等问题,刘建林受到党内警告处分,并被免去分社社长职务。
六、9月,据河南省纪委网站消息,新乡日报社原党委委员、纪工委书记霍献红受贿、挪用公款、严重违反社会主义道德、违反财经纪律。此外,霍献红还存在干扰、妨碍组织审查的行为。经新乡市纪委、市监察局研究并报市委批准,决定给予霍献红开除党籍;并由主管部门给予其开除处分;将其涉嫌犯罪问题线索移送司法机关依法处理。
七、湖北省纪委监察厅4月19日消息,湖北省政协原常委、湖北日报传媒集团原总经理、党委委员杨步国因涉嫌严重违纪,正接受组织调查。
八、4月17日,东莞市中级人民法院对广州日报社原社长戴玉庆受贿一案作出过一审判决:戴玉庆犯受贿罪,判处有期徒刑11年,剥夺政治权利1年,并处没收个人财产人民币50万元。
九、3月26日,湖南省纪委通过三湘风纪网发布消息,湖南日报报业集团(湖南日报社)党组成员、社务委员薛伯清因涉嫌严重违纪,目前正接受组织调查。具体薛伯清为什么被抓、以及违纪问题是什么不明,相传经济问题的可能性比较大。
十、1月16日,浙江在线报道称:原浙江日报报业集团副社长、党委委员,浙江日报报业集团有限公司副董事长、总经理,浙江浙报房地产开发有限公司董事长王一义因受贿罪获刑十二年六个月。经审理查明,王一义利用其职务便利,非法收受他人财物,为他人谋取利益,收受财物共计人民币336万余元,其行为已构成受贿罪。

10月22日,在报业市场不景气的大环境下,《北京文摘》逆势创刊。《北京文摘》是一份都市生活类的文摘周报,侧重新闻观察、时评理论、人文历史、都市闲情,填补了北京本土文摘报的空白,为读者阅读提供了一个新的选择。《北京文摘》为四开16版,每周四出版,设置新闻、人文、言论、生活等版组,开设观察、人物、声音、阅读、常识、闲情等版面。
经国家新闻出版广电总局批准,由新华社主管的现代快报11月28日起交江苏省地方管理。交地方管理后,现代快报的主管单位为江苏省委宣传部,主办单位为江苏凤凰出版传媒集团有限公司。《现代快报》最初由新华社江苏分社创办,后来变更为新华通讯社直属。自1999年10月12日创刊起,就创造过国内报业每天递增一万份的发行奇迹。《现代快报》以一角钱零售价打入竞争激烈的南京报业市场,掀起南京报战,被新闻界誉为中国报业黑马。由于其新华社背景,《现代快报》在江苏以舆论监督闻名,江苏方面一直想将其“收入囊中”,这次终于如愿以偿。
10月底,和讯网发布消息称,《上海证券报》《中国证券报》《经济参考报》等合并,将谋划登陆上海证券交易所战略新兴板块。三者都是新华社旗下媒体。对于此次合并原因,微信公众号“财经女记者部落”分析认为有以下四个方面:三大报内容定位相似度极高;新华社早就在探索媒体转型;资本大佬插足财经媒体;动就可以讲故事,就提升价值。
一、《上海商报》自10月1日起休刊,并对订阅用户退款工作做出相应安排。《上海商报》是中共上海市委财贸工作委员会和上海市人民政府财贸办公室联合主办的经济专业报,1985年10月3日创刊。初期为对开4版,周报。1987年7月改为每周2期。1992年1月起增为每周3期。创刊至今已30年整。
二、由于各种原因,生活新报于6月30日停刊。《生活新报》系中国残联系统唯一的综合性、都市类日报,也是中国残联系统除《华夏时报》外的第二张公开发行报纸,由云南省残疾人联合会主办,立足昆明、面向全国公开发行,是云南及中国残疾人事业的重要组成部分。
三、《长株潭报》自9月21日起休刊。公开资料显示,2009年4月经国家新闻出版总署批准《湖南经济报》正式更名为《长株潭报》。2011年6月6日(端午节)《长株潭报》创刊,并在长沙、株洲和湘潭三地同步发行。

4月30日,国家新闻出版广电总局向社会通报了对21世纪网、《理财周报》和《21世纪经济报道》新闻敲诈案件的行政处理情况,其中21世纪网被责令停办,《理财周报》被吊销出版许可证,《21世纪经济报道》被责令整顿。
据国家新闻出版广电总局相关负责人介绍,2014年9月3日以来,21世纪网、《理财周报》和《21世纪经济报道》先后有多人被上海市公安机关采取强制措施,其中有21人被检察机关批准逮捕。经查:21世纪网和《理财周报》主要负责人勾结公关公司,指使新闻采编人员以对上市公司和拟上市公司负面报道相要挟,迫使相关企业签订广告认刊书、服务协议,谋取不正当利益。
10月23日,第二十届全国省级晚报(都市报)总编辑年会在河南郑州大河锦江酒店开幕。来自全国28家省级晚报(都市报)的社长、总编辑、资深媒体人中原论道,共话未来。
20年前,都市报横空出世,进入跨越发展的“黄金二十年”;20年中,都市报人筚路蓝缕、披荆斩棘,创造了世界报业的中国奇迹;20年后,互联网迅猛发展,都市报如何续写辉煌?28家都市报的社长、总编辑、资深媒体人经验交流不断,思想碰撞不断,共商整装突围之路,探讨变中取胜之道。
2016年度党报党刊发行暨报刊发行秩序专项整治工作视频会议10月22日在京召开,新华社例行地编发了一条新闻。今年和前7年会议相比最大的不同点,就是首次提出要进行“报刊发行秩序专项整治工作”。
新华社原稿这样表述:会议要求,从今年10月份开始启动报刊强制、摊派、搭车等违规发行专项整治行动,认真做好举报受理、案件查处、情况通报和建章立制等各项工作,划好“红线”,做到有令必行、有禁必止,切实规范报刊发行秩序。各地各相关部门要严格执行报刊发行规定,对管理范围内的报刊发行情况进行检查督导,发现问题要及时纠正。各报刊主管主办单位要强化主体责任,认真履行管理职责,规范所属报刊发行工作。要广泛宣传禁止报刊违规发行的有关规定,充分发挥舆论监督作用。要建立违规发行举报制度,鼓励单位和个人举报投诉违规发行报刊,一经查实即严肃处理、公开曝光。
10月18日,中央第四巡视组向人民日报社反馈专项巡视情况,并公开了干部群众反映的一些问题。
中央第四巡视组组长马瑞民指出,巡视中干部群众也反映了一些问题,主要是:管党治党不够严格,落实全面从严治党主体责任不到位,对一些违规违纪问题查纠不力,处理偏宽偏软;落实中央八项规定精神不到位,公款旅游、超标准配备使用公车、违规多占住房等问题仍然存在;选人用人工作不够规范,有的干部“带病上岗”,超职数配备干部情况比较突出;对下属单位监管缺失,一些社属媒体“打擦边球”、“踩红线”、违反宣传纪律的行为时有发生,有的国内分社利用党报资源搞合作开发牟利,有的下属单位存在有偿新闻、有偿不闻和新闻敲诈现象;资产管理存在漏洞,工程建设违规问题较多。同时,巡视组还收到反映一些领导干部的问题线索,已按规定转中央纪委、中央组织部和有关部门处理。
6月19日,新华社发布消息称,中央新闻单位驻地方机构清理整顿工作取得重要阶段性成果,第一批批复意见日前已由清理整顿工作领导小组办公室正式印发。本次批复的清理整顿意见共涉及中央新闻单位驻地方机构3160个。其中保留1640个,撤并机构数1134个,占机构总数近36%,另有386个驻地方机构被责令整改。清理整顿共涉及原有机构人员11616人,清退违规人员1435人,占人员总数12%;终止公务员兼职791人,占人员总数6.8%。
6月4日,阿里投资12亿元人民币参股第一财经。阿里将与一财进行大数据方面的合作,打造中国的彭博。有互联网专家认为,此次的投资标志着阿里媒体投资从业务渠道到战略驱动的真正升级,并且到达几乎是顶点的阶段。

5月25日,中青报原特报部副主任刘万永在朋友圈内发布,京华时报深度报道部确认撤销。而从事深度报道的中青报特报部已于去年的12月30日制作完最后一个版后撤销。
中国广告协会报刊分会和央视市场研究(CTR)媒介智讯发布的《2015年1~9月中国报纸广告市场分析报告》显示,今年前三季度,传统媒体广告刊登额降幅已扩大至7.3%。其中,平面媒体降幅继续扩大,状况最为严峻的报纸广告降幅扩大到34.5%,资源量(广告占版面积)降幅达36.5%。
从报纸广告主要投放行业来看,也是继续着大幅度下降的趋势。在前6个行业中,房地产业降幅达44.9%,商业零售业降幅达35.6%,娱乐及休闲业下降19.1%,金融业下降5.8%,邮电通讯业下降23.5%,医疗保健机构下降20.9%。
--------------------------

↓↓点击阅读原文,也可以下载哦

