尼斯分类第十二版2025文本将启用
根据世界知识产权组织要求,自2025年1月1日起,尼斯联盟各成员国正式使用《商标注册用商品和服务国际分类》(即尼斯分类)第十二版2025文本。
对于申请日为2025年1月1日及以后的商标注册申请,商品服务项目分类将适用尼斯分类新版本;而申请日在此之前的商标注册申请则继续适用尼斯分类原版本。国家知识产权局商标局以尼斯分类为基础,对《类似商品和服务区分表》进行了相应调整,并公布了修改内容。
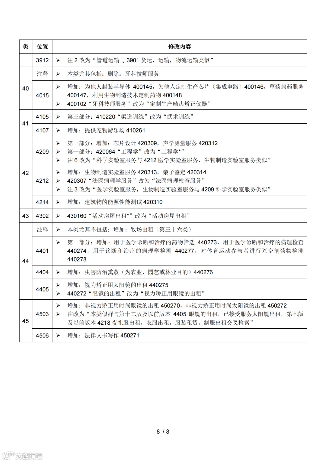
主要修改内容
以下为尼斯分类及《类似商品和服务区分表》的主要修改内容:
以上内容来源:国家知识产权局商标局。


