
在机械、汽车、家电等离散制造业中,你是否也常遇到这样的困扰:
订单变化快,生产计划总跟不上节奏?
外协加工进度不透明,延期频发却难以及时发现?
生产成本难以精准核算,报价总像在“猜谜”?
生产现场信息靠人工传递,执行过程全靠“人盯人”?
这些痛点,正是当前离散制造业从“制造”迈向“智造”过程中,必须跨越的鸿沟。
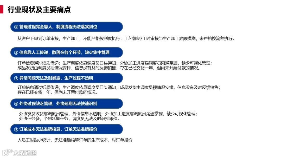
一、行业现状:信息孤岛与“人治”困局
离散制造业以“多品种、小批量、订单灵活”为特征,生产过程中涉及零件多、工序复杂、外协环节多。传统模式下,信息传递依赖纸质单据和人工沟通,导致:
流程执行不到位,制度难以落地;
信息不透明,生产进度、外协状态、质量异常难以实时掌握;
成本核算模糊,影响企业报价与盈利分析;
外协管理失控,延期与质量风险难以预警。
这种依赖“人治”的生产模式,已难以适应市场快速响应和柔性制造的需求。
二、破局之道:智能工厂整体解决方案
针对以上痛点,我们提出“平台化、可视化、一体化”的智能工厂解决方案,通过“ERP + MES + 物联网”三层架构,实现从订单到交付的全流程数字化管理。
1. 信息集成,打破数据孤岛
通过MES系统与ERP、PLC、AGV等系统无缝集成,实现:
订单、工艺、生产、质检、发货全流程在线管理;
生产数据实时采集与集中展示,管理人员可通过电子看板一目了然。
2. 智能排程,应对订单多变
引入APS高级计划排程系统,支持:
基于产能约束的有限排产;
插单、急单快速响应;
生产任务自动派工,提升调度效率。
3. 全程可视化,透明化管理
通过电子看板、移动终端、RFID等技术,实现:
生产进度实时跟踪;
外协任务全程可视,延期自动预警;
质量数据全程采集,问题可追溯、可分析。
4. 成本精准核算,支持科学决策
通过实时报工、物料追踪、工时统计,实现:
订单成本精准核算;
历史数据支撑精准报价;
为管理决策提供数据依据。
三、实施路径:四步走,迈向智能制造
智能工厂建设并非一蹴而就,我们建议分阶段推进:
阶段一:信息化与自动化基础
搭建ERP、MES基础模块,实现生产资源信息化。阶段二:数字化车间
推进工艺装备建模、数据采集、可视化看板,实现车间透明化。阶段三:智能工厂初步建成
引入物联网、智能物流、能源管理,实现柔性制造与协同生产。阶段四:智能制造生态形成
实现智能设计、远程运维、供应链优化,构建全价值链智能体系。
四、预期效益:从“制造”到“智造”的价值跃迁
通过智能工厂建设,企业可实现:
生产效率提升 30%-60%
库存降低 20%-40%
质量异常响应速度提升 50%以上
外协延期风险降低 70%
订单交付准时率提升至 95%+
结语
离散制造业的智能化转型,不仅是技术的升级,更是管理理念与组织能力的重塑。从“人治”到“数治”,从“黑箱作业”到“透明工厂”,智能工厂正在成为企业应对市场变化、提升核心竞争力的必然选择。
未来已来,你是否准备好踏上这条智能制造之路?
......
『制造前沿』知识星球整理了几百份数字化转型、智能工厂相关的PPT课件,可扫码搜索“数字化”“智能化”“工厂”等关键词下载。
上述资料已上传『制造前沿』知识星球
扫描下方二维码
成为会员
搜索关键词『智能工厂』
可快速查找下载
更多数字化转型、智能制造、人工智能、人形机器人、低空经济等重点行业最新进展和研究报告仅发布在知识星球上,请扫码下载。
2024全年资料下载
点击下图
推荐” 和 “
”
素材来源:网络,文字内容由『制造前沿』原创编辑。本公众号所载文章为本公众号原创或根据网络搜索下载编辑整理,文章版权归原作者所有,仅供读者学习、参考,禁止用于商业用途。因转载众多,无法找到真正来源,如标错来源,或因文中所使用的图片、文字、链接等如有侵权,请联系我们删除,谢谢!


