
2025年10月,党的二十届四中全会通过“十五五”规划建议,将量子科技等纳入未来产业,推动其成为新的经济增长点。
2025年12月,在2026中国信通院深度观察报告会上,《量子信息技术发展与应用研究报告(2025年)》正式发布。报告对近一年来全球量子信息领域总体发展态势、最新技术研究与应用进展、行业发展趋势和热点问题进行分析探讨,为凝聚业界发展共识合力持续贡献力量。
完整报告下载方式见文末!
上述资料已上传『制造前沿』知识星球
扫描下方二维码
成为会员
搜索关键词『量子』
可快速查找下载
更多数字化转型、智能制造、人工智能、人形机器人、低空经济等重点行业最新进展和研究报告仅发布在知识星球上,请扫码下载。
2024全年资料下载
点击下图
推荐” 和 “
”
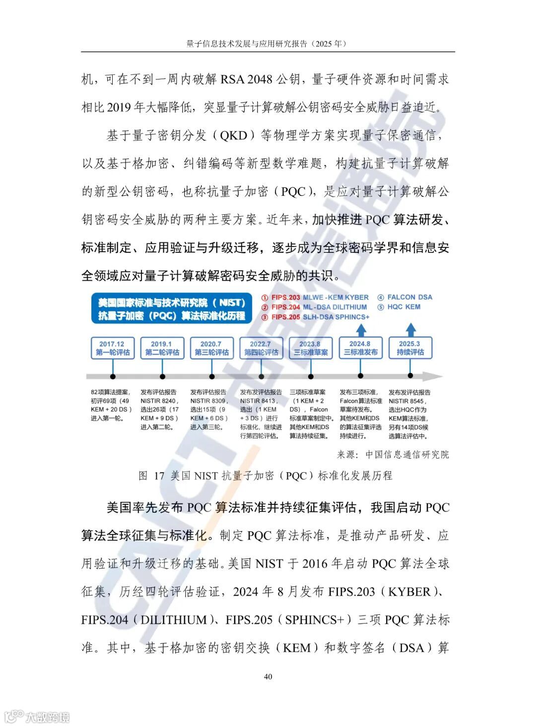
素材来源:中国信通院。本公众号所载文章为本公众号原创或根据网络搜索下载编辑整理,文章版权归原作者所有,仅供读者学习、参考,禁止用于商业用途。因转载众多,无法找到真正来源,如标错来源,或因文中所使用的图片、文字、链接等如有侵权,请联系我们删除,谢谢!


