一夜爆火的杭州,正在制造下一个马云
最华人
作者:云摇
来源:金错刀
ID:ijincuodao

科技创业的造星能力再次被验证。
昨天,全国民企座谈会上,宇树科技的创始人王兴兴再次出圈。
作为全场唯一的90后,他不仅和任正非、雷军平起平坐,还被选中发言,连马云、马化腾都没这待遇。
这次也让杭州再次成为焦点:参会的大佬中,杭州就占了3个,仅次于北京。
除了王兴兴,还有唯一的80后DeepSeek创始人梁文锋,以及罕见现身的马云,都让大家对杭州的好奇心更重。
80、90后科技大佬上桌,让杭州逐渐撕掉网红之都的标签,以“中国硅谷”、“创业天堂”的身份被大家了解。
尤其是杭州六小龙爆火后,大家才发现,原来网红滤镜下,杭州竟然是个“大胆的理工男”。
不仅把创业门槛降到“PPT也能融资”,还用三年房租全免的“白嫖式创业”,成为草根逆袭的大本营。

七十年代尼克松到访杭州,据说留下一句“美丽的西湖,破败的城市”刺痛了无数杭州人。
之后杭州发力工业,到了1990年,十大工业区逐渐浮现,但其中重工企业的核心设备和工艺多依赖技术转移,轻工业的“杭州制造”,更集中于纺织、食品饮料等附加值相对更低的产业。
彼时,杭州GDP既追不上沪也超不过苏,还被无锡紧紧咬住,更要被南京赶超。
好在自此之后,杭州像是欧皇附体,一直踩中“风口”。
1999年,阿里在杭州成立,杭州跟着阿里踩中了移动电商的风口,在10年后成为“电商之都”。
之后的十多年里,电子商务、互联网金融等数字产业由时代成就,扶持着杭州跃上更高的风口。
2020年以后,随着直播电商的崛起,杭州顺势成为网红大本营,全国60%的MCN聚集在此,总数超过两万家。
有人开玩笑,如果你在湖滨银泰in77的上空丢一块石头,随便砸到一个“网红”,都可能拥有50万粉丝。
如今杭州再次踩中AI和人工智能的风口,伴随着宇树科技和DeepSeek爆火带来的余威,更是让东方神秘力量掀翻全球。
大家随着这股力量深挖,发现这么强悍的科技公司,杭州竟然有六个——深度求索、宇树科技、强脑科技、云深处科技、游戏科学、群核科技。
除了让机器人在春晚扭秧歌的宇树科技、脚踢硅谷的DeepSeek,其他四家企业也都靠实力撑起了中国科技界的门面。
杭州企业云深处科技出品的,全地形越野机器人“山猫”下山的视频,在全球网络流传。
云深处生产的机器狗,不止会作揖卖萌,还能攀爬高压电塔,代替人工从事危险工作。
游戏科学的《黑神话:悟空》,用了不到半年时间,销量突破2800万,销售额超90亿元。
强脑科技是能全球唯一和马斯克掰手腕的机接口企业,虽然其名声不如DeepSeek大,但其推出的智能手臂,已经能让运动员用“意念”抓握起火炬并点燃圣火。
当大家把这些公司标记在地图上发现,这些公司恰好把西湖围成了一个环,有网友戏称:神秘的“东方力量”是西湖?
谁也没想到,被网友戏称为“中国最牛MCN城市”的杭州,不仅是MCN的天堂,自己还是MCN大师,不仅把6家硬科技公司捧成了国际顶流IP,还用硬核科技掀翻全球,给网红之都加上一层科技光环。

杭州六小龙爆火后,全国大城市都陷入焦虑,彻夜难眠。
广东、南京、山东、深圳、武汉、上海等城市都加入反思阵营,不断自我拷问:为什么XXX出不了六小龙?
2015年,杭州人黄铮在杭州成立了拼多多前身拼好货,但2016年拼多多正式成立后黄铮却直奔上海。
杭州反思的答案是什么不得而知,但行动上把自己变成“科技界的MCN”,用尽全力留住年轻人。
MCN签约网红,看的是流量潜力;杭州“签约”企业,赌的是技术颠覆性。
哈佛博士韩壁丞在波士顿地下车库捣鼓脑机接口,杭州考察团直接杀上门:“回国创业,钱管够!”
90后冯骥带着3A游戏梦闯杭州,园区为他空置两栋楼三年,拒绝了很多大牌企业,最后不仅房租全免还送专家门诊;宇树科技濒临破产时,国资几百万救命钱精准空投。
不要以为杭州只盯着大佬,他们对“潜力股”的定义就两个字:敢创业。
为了吸引八方人才,杭州把落户门槛降到最低:学历只要大专以上,社保只交半年,期间还有各种补助。
有创业者评价杭州,是一个有“父感”,没“爹味”的创业城市。
父感在于,杭州真的像个父亲,把创业者的小需求和痛点研究得明明白白。
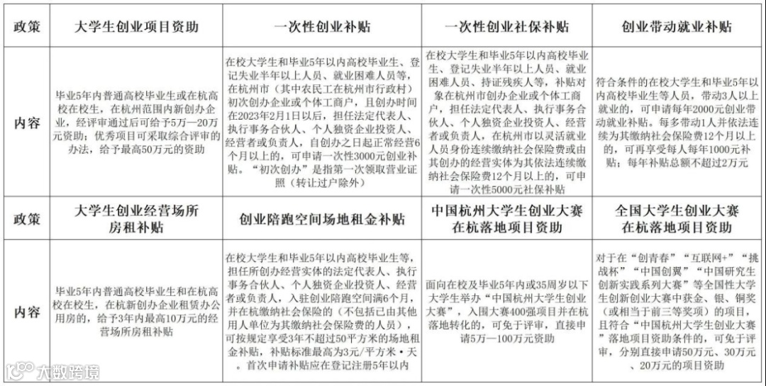
很多支持创业的城市,都会给予补贴,但只有杭州的补贴是审核后秒到账,有大学生表示比工资发放得还及时。
年轻一代的科技创业者,很多是专业型、理工科老板,难免有i人和社恐。但创业的本质就是找人、找钱。
在杭州创业却可以轻松解决这个烦恼,有个在杭州创业的朋友表示,自己开公司11年,从没因为入驻、补贴、催钱喝过一顿酒、送过一根烟,很多政府领导自己根本不认识。
让不擅长应酬的老板,找到最舒适的创业环境,也是杭州一大亮点。
创业者对杭州最高评价是:“在杭州,政府像空气,平时感觉不到,但关键时刻永远在线。”
宇树科技曾急需系统性的知识产权快速保护,杭州推出专利快速预审服务,直接上门介绍、指导操作。
这种保姆式服务不仅省时还省钱,每年还能为企业节约超4.7亿办事成本,这对于创业公司而言就是一笔巨款。
年轻人在杭州创业最爽的莫过于,初来乍到政府就把你的生活成本全承担了。
住宿可以白嫖7天酒店+三年租房补贴;出行有300元的配套大礼包;就连吃饭都有性价比拉满的社区食堂,可以说年轻人在杭州可以直接“拎包创业”。
与之对比,北上广深很多创业者白天路演“颠覆式创新”,晚上却偷偷研究房价走势。
正如《人民日报》所言:消除取经路上的妖魔鬼怪,取经人自能踏平坎坷成大道。

六小龙的终极战争,不仅是“拼补贴”的消耗战,也是“拼生态”的持久战。
毕竟与杭州热度一起飙升的还有房价,且其他城市面对人才也很舍得撒钱。
南京对战略科技领军人才,综合资助最高可达1亿元;天津对于高端人才,不仅发钱奖励,连父母的医疗待遇和子女入学都会砸钱扶持。
比起撒钱招揽人才,杭州比其他城市更突出的点是:更大的确定性。
游戏科学的故事格外发人深省,为什么在深圳注册的公司,却选择在杭州开发《黑神话:悟空》?
创始人冯骥的解释一针见血:“节奏没有深圳那么快,房价也不太高,大家能够耐得住性子。”
无独有偶,成都也凭借其温和包容的生活氛围和相对低廉的房价,让饺子的团队能够沉下心来死磕《哪吒2》五年。
比起投资成功的企业,杭州对于创业失败的包容性,也比其他城市强。
其中有个规定是,杭州的国有产业基金在硬科技企业中普遍持股低于10%,且严守“三不原则”:不介入经营、不要求对赌、不设定退出期限。
与此同时,杭州对于硬科技项目的亏损容忍度高达30%,其他地区的容忍度上限仅为10%。
狂撒钱、不指手画脚又给新企业兜底的城市,堪称年轻人的创业天堂。
除此之外,杭州作为风口上的幸运儿,几乎每个风口都能为其积攒出一个新的“爆款孵化器”。
比如杭州在移动互联网和短视频风口下,积累了智慧物流、线上大爆款的经验,这都能为科技企业新贵们加个助推器。
2021年机器牛“犇犇”与刘德华同台演出;2022年冬奥会开幕式的109台Go1机器狗;2023年美国超级碗赛前表演中的机器狗;杭州亚运会上的“显眼包”机器狗;以及被马斯克点赞的B2-W机器狗,其中有不少机会都是杭州政府推荐接洽的。
这也是为什么哪怕深圳有更完善的产业链,宇树科技依然在杭州扎根,毕竟对于机器人这种新科技产品来说,场景落地=赚钱。
风口上的猪能飞,踩在风口巨人的肩膀上,自然能飞得更高。
如果说砸钱补贴、减少税收等政策是为企业输血,那这些打法直接帮企业造血。
有网友总结,杭州能出六小龙,是因为养了六百条锦鲤。
杭州吸引六百条锦鲤最需要的,不仅是资金投入,更是能让创新者踏实赚钱、潜心研究的城市环境。
现在回头看,六小龙横空出世根本不是奇迹,而是十年前埋下的种子,长成颠覆世界的科技森林。