12月3日,国家智能制造标准化总体组、专家咨询组全体会议在北京召开。工业和信息化部党组成员、副部长辛国斌,国家市场监督管理总局党组成员、副局长,国家标准化管理委员会主任田世宏,中国工程院院士、华中科技大学校长尤政出席会议,共同发布了《国家智能制造标准体系建设指南(2021版)》。
点击下方图片下载更多报告⇊

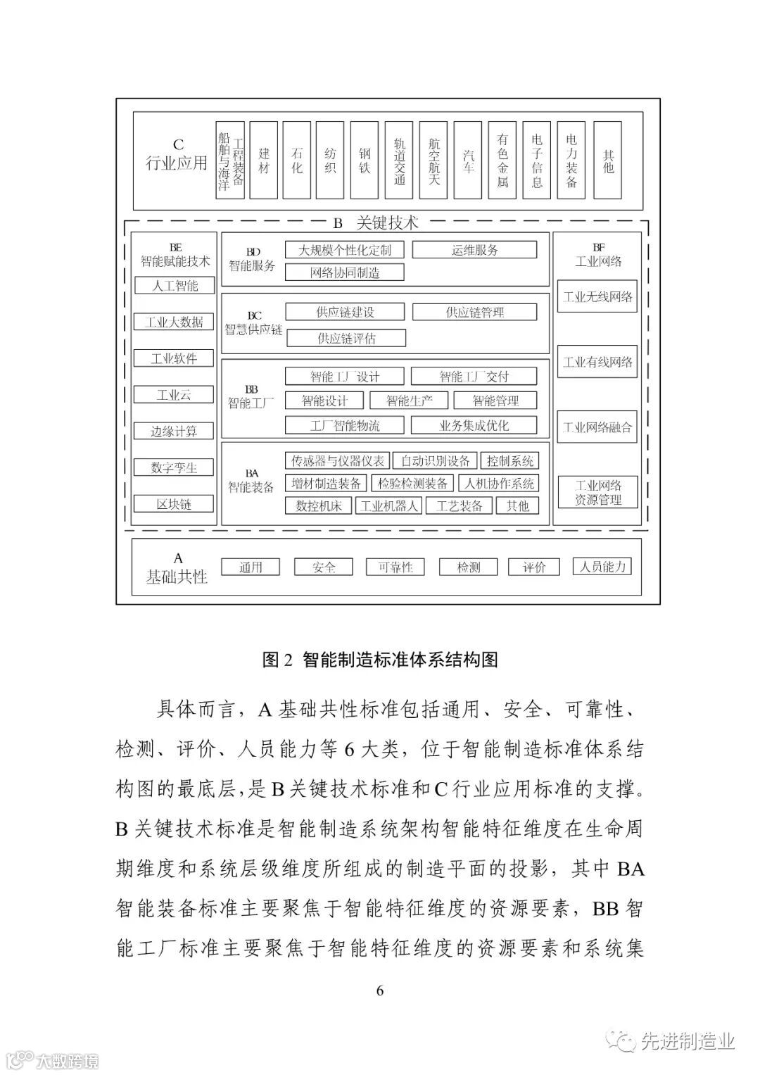
何为智能制造系统架构?
智能制造是基于先进制造技术与新一代信息技术深度 融合,贯穿于设计、生产、管理、服务等产品全生命周期, 具有自感知、自决策、自执行、自适应、自学习等特征,旨 在提高制造业质量、效率效益和柔性的先进生产方式。
智能制造系统架构从生命周期、系统层级和智能特征等 3 个维度对智能制造所涉及的要素、装备、活动等内容进行描述,主要用于明确智能制造的标准化对象和范围。智能制造系统架构如图 1 所示。

图1 智能制造系统架构
生命周期
生命周期涵盖从产品原型研发到产品回收再制造的各个阶段,包括设计、生产、物流、销售、服务等一系列相互联系的价值创造活动。生命周期的各项活动可进行迭代优化,具有可持续性发展等特点,不同行业的生命周期构成和时间顺序不尽相同。
(1)设计是指根据企业的所有约束条件以及所选择的技术来对需求进行实现和优化的过程;
(2)生产是指将物料进行加工、运送、装配、检验等活动创造产品的过程;
(3)物流是指物品从供应地向接收地的实体流动过程;
(4)销售是指产品或商品等从企业转移到客户手中的经营活动;
(5)服务是指产品提供者与客户接触过程中所产生的一系列活动的过程及其结果。
系统层级
系统层级是指与企业生产活动相关的组织结构的层级划分,包括设备层、单元层、车间层、企业层和协同层。
(1)设备层是指企业利用传感器、仪器仪表、机器、装置等,实现实际物理流程并感知和操控物理流程的层级;
(2)单元层是指用于企业内处理信息、实现监测和控制物理流程的层级;
(3)车间层是实现面向工厂或车间的生产管理的层级;
(4)企业层是实现面向企业经营管理的层级;
(5)协同层是企业实现其内部和外部信息互联和共享,实现跨企业间业务协同的层级。
智能特征
智能特征是指制造活动具有的自感知、自决策、自执行、自学习、自适应之类功能的表征,包括资源要素、互联互通、融合共享、系统集成和新兴业态等 5 层智能化要求。
(1)资源要素是指企业从事生产时所需要使用的资源或工具及其数字化模型所在的层级;
(2)互联互通是指通过有线或无线网络、通信协议与接口,实现资源要素之间的数据传递与参数语义交换的层级;
(3)融合共享是指在互联互通的基础上,利用云计算、大数据等新一代信息通信技术,实现信息协同共享的层级;
(4)系统集成是指企业实现智能制造过程中的装备、生产单元、生产线、数字化车间、智能工厂之间,以及智能制造系统之间的数据交换和功能互连的层级;
(5)新兴业态是指基于物理空间不同层级资源要素和数字空间集成与融合的数据、模型及系统,建立的涵盖了认知、诊断、预测及决策等功能,且支持虚实迭代优化的层级。








































































































































来源/工信部
监制/西贝
编辑/荔枝



