
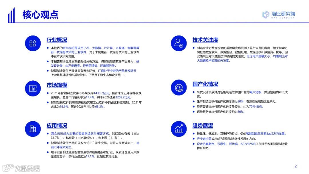
报告的研究标的是采用了AI、大数据、云计算、区块链、物联网等新一代信息技术的工业软件,对于未使用新一代信息技术的工业软件不在本次研究范围。本报告基于生命周期的聚类分析方法,将智能制造软件产品分为:研发设计类、生产制造类、经营管理类、运维服务类。 智能制造软件产业链共有五大环节,厂商处于中游的产品开发环节,上游是基础硬件和基础软件,下游是下游生态和企业用户。
根据海比研究院数据表明,2021年智能制造软件市场规模为1438.7亿元,预计未来五年保持较快速增长,复合年均增长率为17.4%,将于2026达到3202.2亿元。智能制造软件的高增速拉动其在工业软件中的占比持续增加,2021年占比为59.6%,预计2026年将达到68.2%。

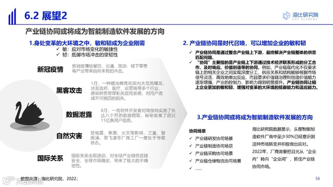
接下来,让我们一起来看看报告的具体内容。

































































注:如需下载《2022中国智能制造软件市场研究及选型评估报告》PDF文件。请前往下方公众号首页对话框回复“数字化转型049”即可。(不是留言哦~)
更多资料下载
点击下方图片
来源:海比研究院,本文分享仅作学习交流,不作商用,我们尊正版权,如有侵权请联系我们删除等相关处理。
监制/西贝
编辑/荔枝



