今天分享用友发布的《大型企业财务数智化转型白皮书》。
作为具有行业指导性的工具文件,白皮书基于用友多年服务于大型企业财务数智化实践经验的提炼和总结,明确指出技术和外部环境共同驱动着企业加速数智化转型。大数据、人工智能、移动互联网、云计算、物联网和区块链等新技术正在推动着人类商业史上最大最集中的一次技术革命,正深刻革新企业的业务创新和管理运营。大型企业财务数智化应成为企业数智化的先行者、引领者和推动者。
此前,我们发布过财务数字化转型的另一份报告,点击下方蓝色标题即可阅读下载。↓

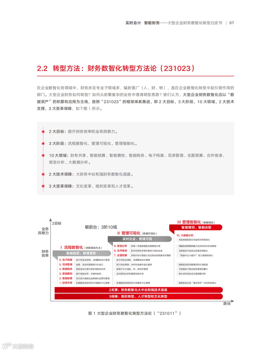
《大型企业数智化转型白皮书》首次提出了“231023”财务数智化转型方法论。为大型企业财务数智化转型指明了目标、路径、场景和实践。明确指出大型企业财务数智化应以“数据资产”的积累和应用为主线,按照“231023”的框架体系推进,即2大目标,3大阶段,10大领域,2大技术支撑,3大变革保障。
2大目标
大型企业财务数智化转型本身不是目标,而是手段,财务数智化转型的目标必须落实到业务上,核心目标概括起来有两个维度,不断提高财务运作的效率,以及不断提升业务洞察力。通过以上两个维度的能力提升,实现财务职能的逐步转型,即从信息记录者向价值整合者转变,实现20字全新定位:“支撑战略、支持决策、服务业务、创造价值和防控风险”。
3大阶段
基于阶段目标、转型思路、工作类型、管理逻辑和难易程度五个方面,大型企业财务数智化可以分为流程数智化、管理可视化和管理智能化三个阶段。从而实现财务运行机制“从流程驱动为主向流程驱动与数据驱动并重转变”。
10大领域
从数智化角度看,大型企业财务数智化的十大领域包括:财务共享、智能核算、智能费控、智能税务、电子档案、司库管理、全面预算、合并报表、报告分析、大数据分析。这十大领域的划分与传统财务职能不完全一致,但会覆盖企业财务管理全领域。
2大技术保障
基于“强底座、大中台、敏前台”的数智化时代技术架构,为有效支持前台的10大领域应用服务,企业必须构建强大的能力共享中台(财务中台)和云原生、微服务架构的数智化底座。
3大变革保障
组织转型:以数智化和财务共享为契机,推动财务组织从以“分散模式的核算、价值守护型财务”向“集中共享的管理、价值创造型”的财务转型。
人才转型:培养和外部招聘相结合,逐步实现财务人才结构优化,培养一批“懂财务、知财务精技术”的复合型人才。
文化转型:营造开放、成长的文化氛围,并辅以具体的管理手段推动执行,推动员工从被动消极地接受数智化,转变成主动积极地拥抱数智化。
我们正处“百年未有之大变局”时代,全球地缘政治、新冠疫情等不确定性因素正影响着整个商业社会的发展。在不确定性的世界里,有一件事情的确定性越来越大,那就是不断加速的企业数智化转型。
用友以创想与技术推动商业和社会进步为企业的使命,34年来为中国企业提供了优秀管理软件和专业服务。凭借着对企业管理的深刻理解,在数智化时代,我们将一如既往地为中国大型企业财务数智化转型提供专业和全面的服务。我们也相信,作为企业数字神经系统和天然数据中心的财务部门,必将担当起企业数智化转型的先锋重任。























请按照以下步骤获取本文资料
点亮文末“在看”。
公众号首页对话窗口回复『数字化转型010』,即可弹出百度网盘下载链接。
更多资料下载请添加以下客服微信。

已有近1000名小伙伴加入会员
本周新增资料如下(持续更新中),会员可前往百度网盘固定链接进行下载。
1、数字孪生产业技术白皮书

3、《2022十大技术趋势白皮书:面向未来的数字社会》

更多资料下载
点击下方图片

来源:用友,对原作者表示感谢,分享仅作学习交流,不作商用,我们尊正版权,如有侵权请联系我们删除等相关处理。
监制/西贝
编辑/荔枝




