嗨,各位读者好!前段时间我们公众号『制造前沿』进行了账号迁移,导致部分文章无法查看或者下载链接失效。
为了优秀的文章和报告能被更多人看到,我们将精选部分文章重新发布。有需要的自取~
今天分享一份报告——《2021国有企业数字化转型发展指数与方法路径白皮书》,《白皮书》在首届中央企业数字化转型峰会上重磅发布。白皮书入选《 2021年数字化转型十大白皮书》(点击蓝字标题即可下载)。
以下为白皮书总体介绍与报告详情。
下载方式见文末!

《白皮书》旨在进一步落实国务院国资委《关于加快推进国有企业数字化转型工作的通知》,由点亮智库&中关村信息技术和实体经济融合发展联盟(简称“中信联”)联合中国企业联合会、北京国信数字化转型技术研究院、中核集团、航空工业集团、国家电网、中国三峡集团、东方电气集团、南航集团、中国中化、华润集团、中国中车集团、中交集团、中国电建、南光集团等40余家央国企、行业协会、科研机构、服务企业等单位共同研制并发布。

《白皮书》包含160余个图表、近500条数据、23个国央企典型案例、200余条观点结论,主要包括以下核心内容:
一是深入剖析数字经济时代产业转型变革规律,梳理企业转型与数字化发展历史脉络,给出数字化转型概念定义,提出国有企业数字化转型需强化布局先进制造、智慧能源、数字产业、现代服务、智慧城市五大产业新赛道,发挥使命担当,为我国强国建设贡献力量。
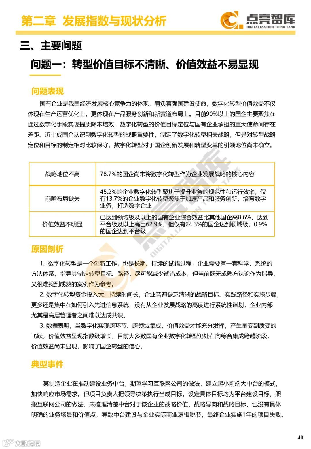
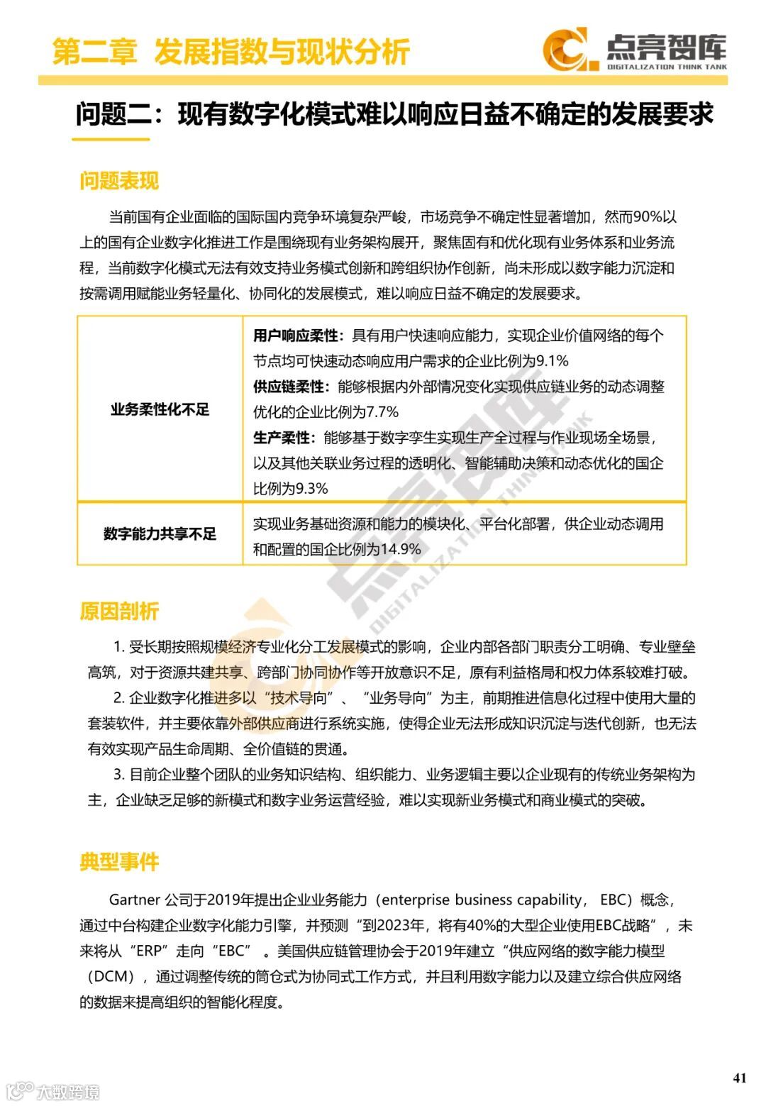
二是构建企业和集团两级数字化转型评价体系,基于超过8000家国有企业现状数据提出1套国企数字化转型指数、15项关键指标、22项行业指标、10大数字化转型趋势、4类央企集团矩阵分布、11大重点行业数字化转型指数、6大存在的关键问题和原因分析。
三是提出国有企业数字化转型“3556”方法路径体系,把握价值导向、能力主线、数据驱动三大系统性变革,构建战略、能力、技术、管理、业务等五项任务体系,沿着规范级、场景级、领域级、平台级、生态级五个发展阶段跃升,构建宣贯动员、诊断对标、总体设计、试点示范、规模推广、价值传播“六位一体”协同工作体系和工作抓手。
四是围绕离散制造业、流程制造业、能源-发电、能源-电网、建筑业、服务业等六大行业门类提出34个典型数字场景及其内容和关键绩效指标,并从数据、技术、流程、组织4个维度给出10个场景建设案例。
五是从国家战略、创新生态、产业经济、企业发展等4个层面提出12条国有企业数字化转型愿景,并为政府提出强化科技创新、夯实产业基础、培育一流企业、推进链式协同、优化产业体系、加速人才培养、构建数字生态7个方面建议,以推动国有企业由工业时代引领者转变为数字时代领航者,为构建新发展格局、全面建设社会主义现代化国家作出新的更大贡献。







































































































请按照以下步骤获取本文资料
点亮文末“在看”
转发本文到朋友圈(收集10个赞)或行业微信群
添加以下客服微信,发送截图索取下载链接。

已有近1000名小伙伴加入会员
更多资料下载
点击下方图片

来源:点亮智库,对原作者表示感谢,分享仅作学习交流,不作商用,我们尊正版权,如有侵权请联系我们删除等相关处理。
监制/西贝
编辑/荔枝



