今天分享哈弗商业评论与贝恩发布的报告——《中国企业ESG战略与实践白皮书:放眼长远,激发价值》。
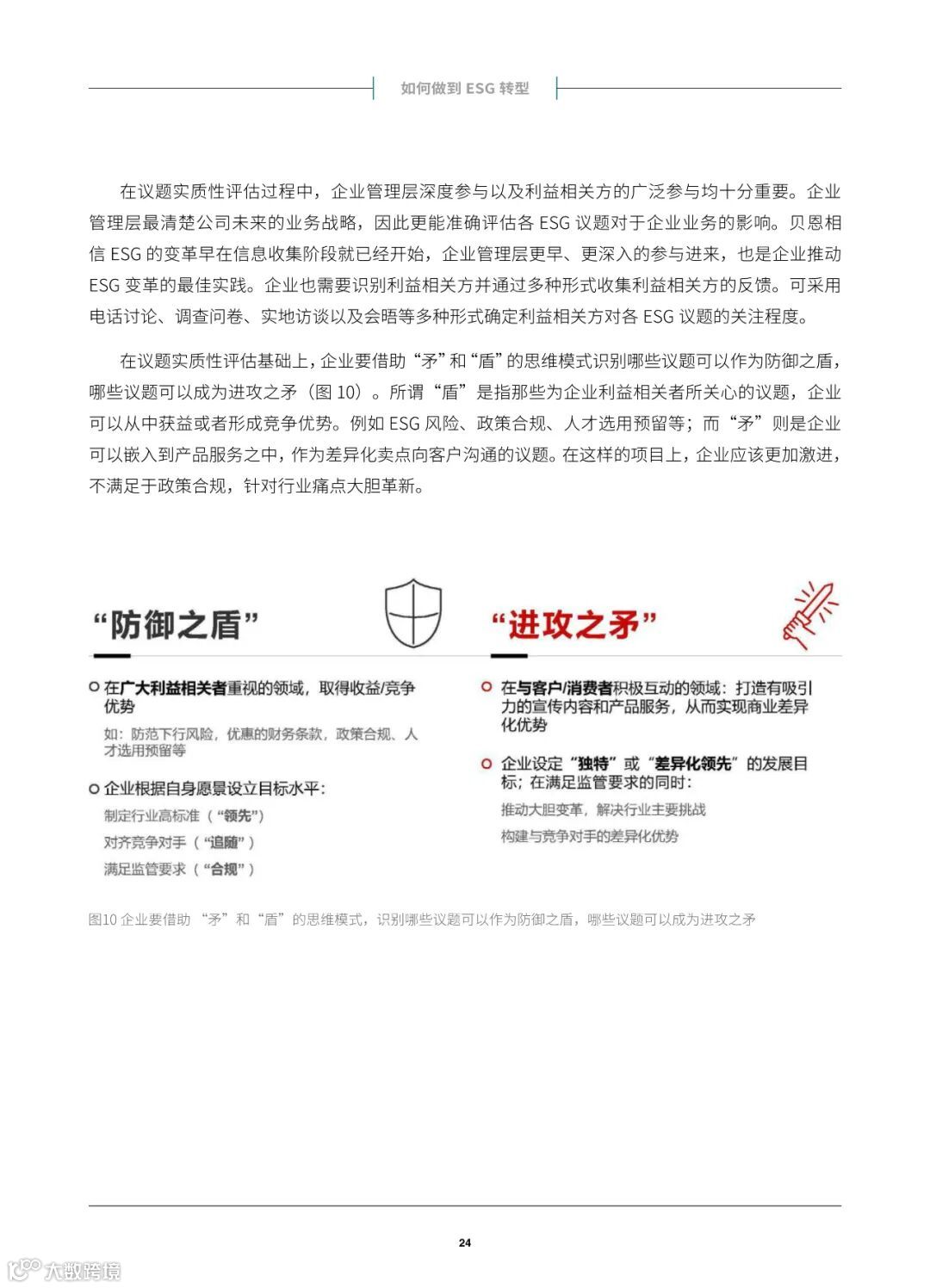
想要实现 ESG 转型,贝恩建议,企业需要充分认知 ESG 的长期必然性和对业务长期发展的必要性,并且从战略、商业模式、体系保障等方面做出适合自身企业和行业特点的安排:厘清 ESG 与业务的关系,制定 ESG 远景、 目标和战略,调整业务模式,完善组织保障。此外,我们提出了一套由 10 个步骤组成的可持续发展转型的道与术。
需要强调的是,在 ESG 转型过程中,企业要坚持长期主义,通过 ESG 强化竞争优势,从而提升可持续经营能力。本次研究中,我们还深度访谈了七家不同行业的企业,并将分享各家企业所采取的 ESG 举措和相应的成果 及未来目标,为企业 ESG 转型提供有意义的借鉴和与启示。
报告全文如下,源文件下载方式见文末!





























































会员可直接前往百度网盘下载
请按照以下步骤获取本文资料
点亮文末“在看”
转发本文到朋友圈或行业微信群
添加以下客服微信,发送截图索取下载链接。

已有近1000名小伙伴加入会员
点击图片即可免费下载所有书籍PPT
更多资料下载
点击下方图片

来源:贝恩,对原作者表示感谢,分享仅作学习交流,不作商用,我们尊重版权,如有侵权请联系我们删除等相关处理。
监制/西贝
编辑/荔枝




