又是一份好报告!
7月30日,元年研究院联合中关村数字产业联盟和《管理会计研究》在2022全球数字经济大会——全国企业数字化转型高峰论坛上发布《成就数据驱动型企业——中国企业数字化转型白皮书》。
白皮书免费下载方式见文末!

白皮书封面
作为国内首份从数据驱动出发解读数字化转型,并全面回答了企业数字化转型三大关键性问题(转什么,怎么转,从何处转)的重量级研究成果,《中国企业数字化转型白皮书》历时近1年时间,通过对超过100家企业数字化转型的实践调研和对超过50位专业人士的实地访谈,为企业提供了一份完整、可落地的数字化转型实施方法论及行动指南。

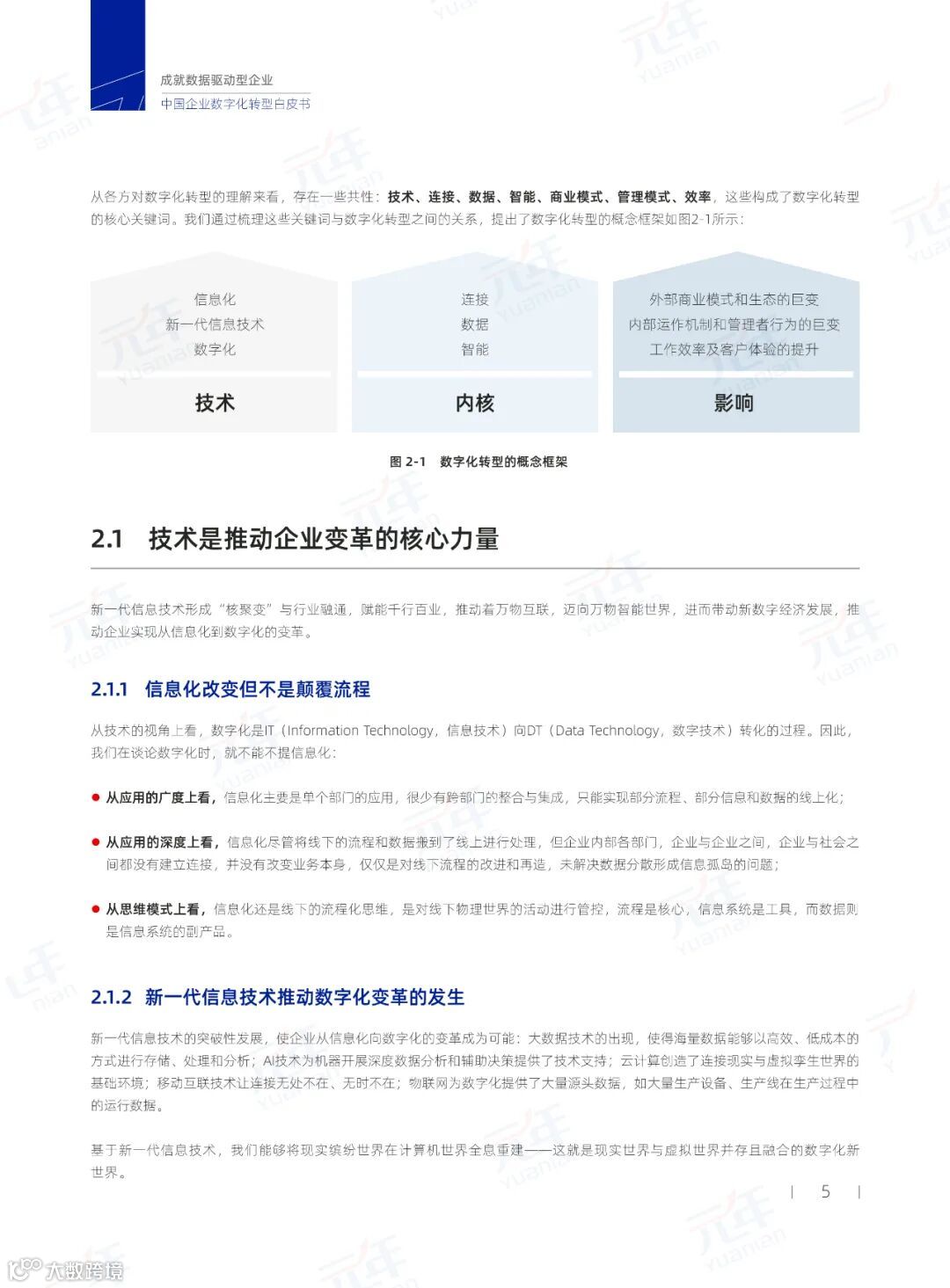
《中国企业数字化转型白皮书》共分六大章节,分别从不同人眼中的数字化转型是什么;数字化转型的概念框架是什么;数据驱动拥有怎样的应用模型以及数据驱动怎样发生;企业在哪些领域,如何实现数字化转型;未来企业数字化呈现怎样的构架形式;数字化转型需要哪些配套机制等六大方面进行详细阐释。书中参考或引用了大量企业案例,涵盖多个具有首创性的模型框架,不仅对企业开展数字化转型实践,而且对学者开展数字化转型研究均提供启发价值。
(左右滑动浏览目录)






(文字较小,点击图片可放大
可下拉至文末下载后阅读)













































完整报告请按照下方说明下载!
会员可直接前往百度网盘下载
非会员请按照以下步骤获取本文资料
点亮文末“在看”
转发本文到朋友圈(收集10个赞)或行业微信群
添加以下客服微信,发送截图索取下载链接。

✔添加客服微信发送暗号“001”有惊喜
已有近1000名小伙伴加入会员
更多资料下载
点击下方图片

来源:元年研究院,对原作者表示感谢,分享仅作学习交流,不作商用,我们尊重版权,如有侵权请联系我们删除等相关处理。
监制/西贝
编辑/荔枝



