
—1—
东部沿海“小巨人”企业占比过半
长三角、珠三角持续比拼
中小企业是国民经济和社会发展的生力军。《报告》显示,中小企业对我国GDP贡献率高达60%以上,吸纳了70%以上的农村转移劳动力,提供了80%的城镇就业岗位。
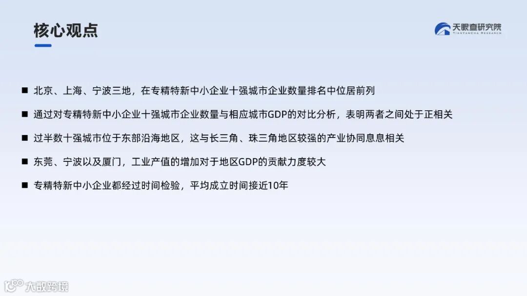
从地域分布来看,“专精特新”中小企业大都位于东部沿海地区,平均成立时间接近10年。

工信部数据显示,东部沿海地区专精特新“小巨人”企业数量达2626家,占比55.15%,这与长三角、珠三角地区较强的产业协同息息相关,形成了相对稳定的产业链上下游合作关系,对于提升区域制造业发展水平,促进产业集群发展,增强产业链完整性具有显著优势。
作为中国经济的“引擎”,长三角与珠三角长期上演着经济“博弈”。随着“专精特新”中小企业成为提升产业链供应链稳定性和竞争力的重要力量,打造高新技术产业、实现科研成果转化、引进优秀人才,开始成为长三角与珠三角角逐的新焦点。
值得一提的是,作为长三角副中心城市的宁波,GDP虽落后于成都、天津等地,但它却拥有门类齐全的制造业体系。《报告》称,目前,宁波是全国工业大市和先进制造业基地,是国家级“专精特新”企业数量最多的地级市。按照规划,到2025年,宁波科技型中小企业要达到3万家,国家科技型中小企业达到6000家。
珠江三角洲东岸中心城市的东莞则拥有雄厚的“基本盘”。2021年,东莞成功迈上“双万”新起点,成为地区GDP值过万亿元、人口超千万的城市。截至去年年底,东莞拥有19万家工业企业、1.1万家规上工业企业、7387家国家高新技术企业。
—2—
人才与科研实力并行
专利打造智能制造新名片
专精特新“小巨人”企业是专精特新中小企业中的佼佼者,其生产技术或工艺国际领先,产品市场占有率位居全球前列。这些企业的成功都有一个秘密武器——专利信息。《报告》显示,在专利数量大于600项的企业中,北京、上海、成都、天津、深圳等地区的“专精特新”中小企业占比较高。

北京是国家级“专精特新”中小企业数量最多的城市。其中,以高新技术产业为主的海淀区,截止到2022年6月30日,拥有国家级专精特新“小巨人”企业共117家,占北京市国家级专精特新“小巨人”企业总数的45.5%。
成都是创新力强、企业专利数量最多的新一线城市代表。《报告》显示,2021年,成都智能制造全产业规模突破1000亿元,规上工业增加值增长11.4%,新增4家全国制造业单项冠军企业,国家专精特新“小巨人”企业达107家,生物医药、轨道交通装备入选国家战略性新兴产业集群。
—3—
助力解决“补短板”难题
智能化升级激发区域新动能
工信部数据显示,我国“专精特新”中小企业超过60%属于工业基础领域,超过70%深耕细分领域10年以上。
经过多年深耕细作、扩容提质,我国持续涌现出一批在核心零部件和元器件、先进基础工艺、关键基础材料、工业软件、产业技术基础等“五基”领域补短板、填空白的企业。其中,纳米微球、石墨设备、海底电缆等部分领域实现国产替代,形成相对安全可控的产业链,成为制造强国建设的重要支撑力量。
智能化升级倒逼产业发展。挖掘新动能,加快培育“专精特新”企业成为多地提升区域竞争力的有力途径。
《重庆市推进“专精特新”企业高质量发展专项行动计划(2022—2025年)》提出,到2025年,全市将培育创新型中小企业2.5万家,市级“专精特新”中小企业2500家,国家专精特新“小巨人”企业300家,新增上市企业25家。
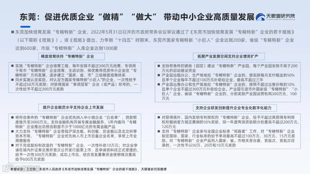
《东莞市加快培育发展“专精特新”企业的若干措施》指出,东莞实施创新型企业梯队培育工程,力争到2025年,全市高新技术企业数量达11000家,瞪羚企业达1000家,百强创新型企业达100家,推动实施一批国家、省重点领域研发项目,打造一批行业隐形冠军。
从昔日苦坐冷板凳,到如今成为科创板的后备力量,“专精特新”中小企业无疑是当今经济发展中备受瞩目的力量。天眼查研究院统计,在北交所101家已上市企业中,有22家是国家级专精特新“小巨人”企业。
《报告》显示,天津和青岛在新旧动能转换,以及“制造”向“智造”转变的背景下,它们在科创板上市的企业多集中在先进制造、生物医药等重点产业链领域。
天眼查日前发布的《北京证券交易所上市企业2022年上半年发展研究报告》称,综合来看,国家级专精特新“小巨人”企业合计营收复合增长率为25%,比北交所上市企业的合计营收复合增长率21.2%高3.8%;国家级专精特新“小巨人”企业合计净利润的复合增长率为21%,比北交所上市企业的合计净利润复合增长率19%高2%。由此可见,国家级专精特新“小巨人”企业的营收规模、净利润等指标均领先于北交所整体水平,在北交所上市企业中起到“领头羊”作用。
截至6月30日,101家北交所上市企业共发生融资事件481次(不含观典防务科创板转板上市)。其中,定向增发274次,战略融资27次,A轮融资27次,B轮融资16次。从融资情况可以看出,北交所上市企业在企业发展初期受到风险资本投资较少,定向增发是其主要融资手段。
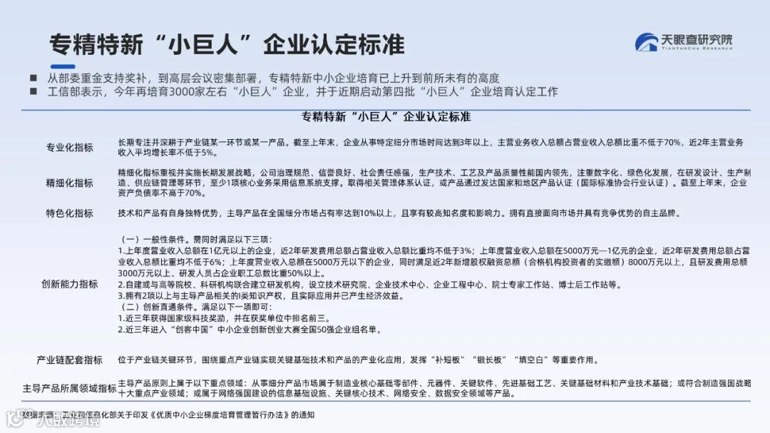
《“十四五”促进中小企业发展规划》指出,“十四五”期间,要推动形成100万家创新型中小企业、10万家“专精特新”中小企业、1万家专精特新“小巨人”企业。“专精特新”中小企业的培育和发展被提升到前所未有的战略高度。
为贯彻落实党中央、国务院决策部署,实现经济高质量发展,我国制定了一系列政策、从财税、信贷、融资、支持产业链升级、提高企业创新能力等方面,支持“专精特新”中小企业高质量发展。
■ 深圳“专精特新”中小企业补贴措施,是以专注铸专长、以配套强产业,以创新赢市场,在提升产业链供应链稳定性和竞争力、构建双循环新发展格局中发挥着重要作用。《报告》显示,深圳盐田区按市级资助的50%给予资助,对同一企业或单位每年资助高达500万元,是十强城市中最“强”的福利补贴。
■ 东莞加快培育发展“专精特新”企业,促进优质企业做精做大带动中小企业高质量发展。《报告》显示,为提升企业融资水平、支持企业上市发展,东莞将符合条件的“专精特新”企业优先纳入中小微企业“白名单”,贷款额度提升至3000万元;支持金融机构开展专属金融服务,五年内面向“专精特新”企业推出总授信额度不少于1000亿元的专属金融产品。
“专精特新”企业是产业升级的重要依托。《报告》显示,北京、上海、深圳等地将重点在人工智能、集成电路、生物医药、新能源汽车等高科技领域培育出一批高成长性、创新能力强的“专精特新”企业。
为培育更多的“专精特新”中小企业,青岛实施育苗倍增行动,实施百家龙头和骨干企业倍增计划,壮大百亿级、千亿级企业阵容,以期每年新增国家级“专精特新”企业20家以上。
随着“专精特新”企业发展壮大,天津科技型中小企业、雏鹰企业连年增长,成为“专精特新”企业的蓄水池。2021年,天津市国家级专精特新企业达133家,市级专精特新企业也增至436家。
总体来看,培育“专精特新”企业,不仅对推动中小企业创新发展,优化产业链、供应链、创新链,攻克关键核心技术和解决“卡脖子”问题具有重要意义,而且可助力我国实现高质量发展,提升创新能力。



































































































会员可直接前往百度网盘下载
非会员请按照以下步骤获取本文资料
点亮文末“在看”。
公众号首页对话窗口回复『专精特新002』,即可弹出百度网盘下载链接。
更多资料下载请添加以下客服微信。

已有近1000名小伙伴加入会员
更多资料下载
点击下方图片

来源:中国工业报,对原作者表示感谢,分享仅作学习交流,不作商用,我们尊重版权,如有侵权请联系我们删除等相关处理。
监制/西贝
编辑/荔枝



