8月18日,由中国人工智能学会、北京工业大学主办的中国人工智能院长与名师论坛在线举行。论坛中,由中国人工智能学会组织编制的《人工智能知识点全景图:迈向智能+时代蓝皮书》正式发布。
报告下载方式见文末。
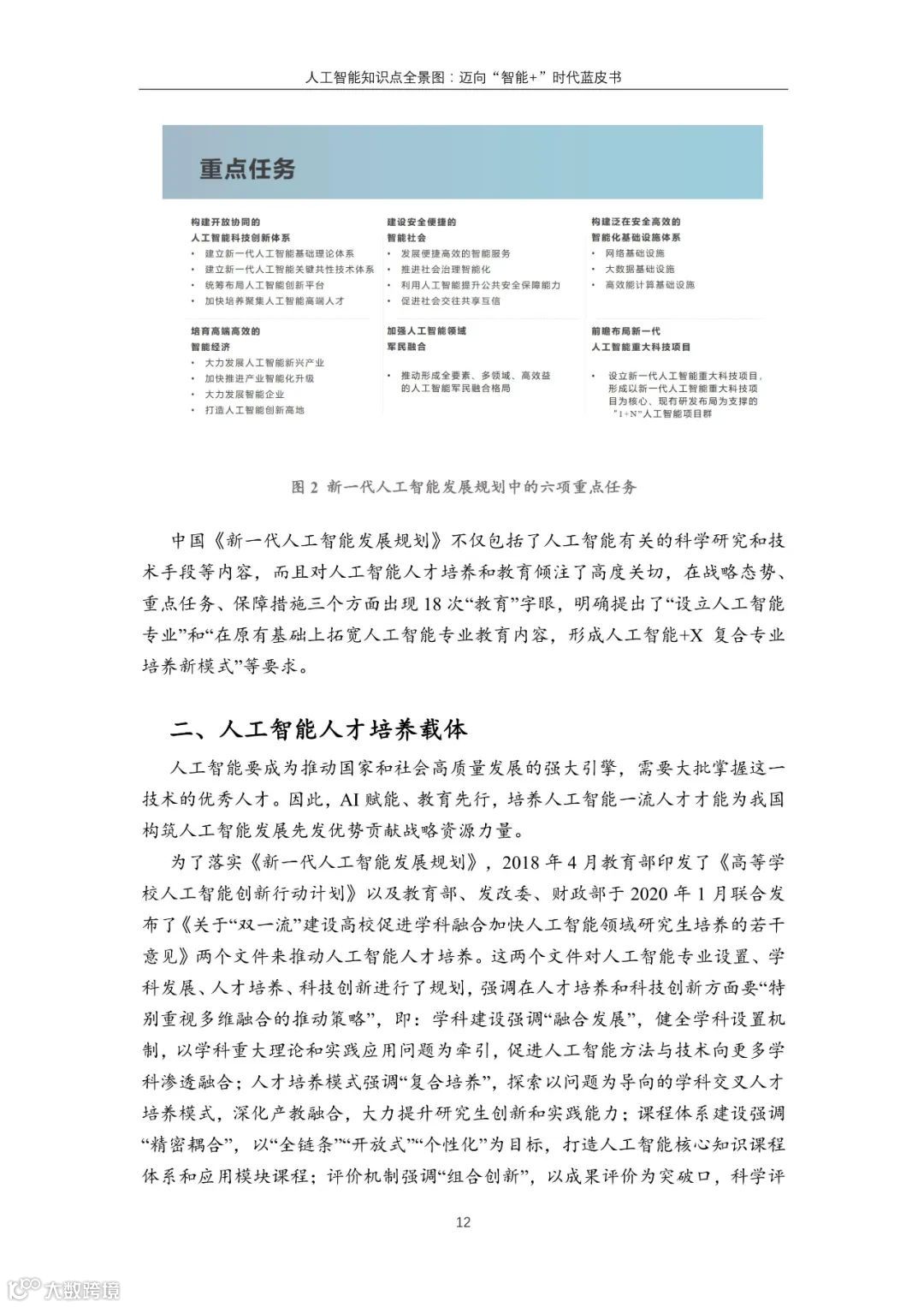
《蓝皮书》认为,认知是人类智能的重要表现,其基石和燃料是规范化的知识(如概念、属性和关系等),基于规范化知识就可形成对学习对象的理解和分类。如13世纪末雷蒙·卢尔提出的“知识树”和莱布尼兹提出的“人类知识字母表”就是对知识进行规范的一种努力。对人工智能所涵盖内容分类越细致周全,明晰不同内容之间的边界和联系,对人工智能的理解就越清晰。为此,需要对人工智能不同知识概念有序组织起来,形成规范化的图景,由此由点到线、由线到面、由面到体,明晰人工智能宏大复杂的知识网络,《蓝皮书》即为实现这一目标的重要尝试,对人工智能知识点全景化凝练。
《蓝皮书》回顾了人工智能于1956年在达特茅斯启航后,因为英国政府20世纪70年代发布“莱特希尔(Lighthill)报告”和20世纪80年代神经网络模型能力受限,使得当时人们对人工智能研究产生了质疑,人工智能发展随即两次先后坠入了低谷。人工智能两次进入发展冬天的本质原因在于人们对人工智能期望过大以及对新生事物的未来发展前景难以预测,当时人工智能理论和方法未能产生所承诺的重大影响又进一步影响了人工智能的研究环境。





































会员可直接前往百度网盘下载
非会员请按照以下步骤获取本文资料
点亮文末“在看”。
公众号首页对话窗口回复『人工智能002』,即可弹出百度网盘下载链接。
更多资料下载请添加以下客服微信。

已有近1000名小伙伴加入会员
更多资料下载
点击下方图片

来源:中国人工智能学会,对原作者表示感谢,分享仅作学习交流,不作商用,我们尊重版权,如有侵权请联系我们删除等相关处理。
监制/西贝
编辑/荔枝



