回复【电子书】,可下载《10本智能制造电子书》
回复【001】,可下载《100份数字化转型资料!》
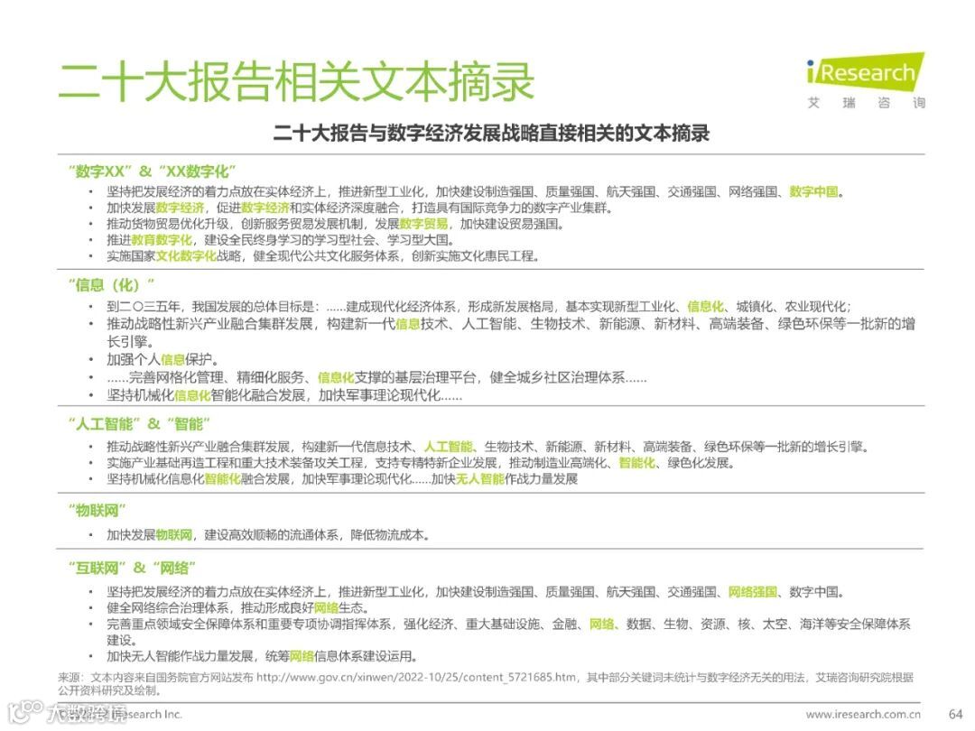
艾瑞咨询发布《2022年中国大型企业数字化升级路径研究》。本报告聚焦国内大型企业的数字化转型市场,报告第一章从实证角度综述我国大型企业数字化市场,并分析了各行业大型企业近年来的主要数字化战略;报告第二章结合单个企业内部数字化发展的步骤和数字化产业演化的整体路径,对国内大型企业开展数字化转型升级的方式、路径和结构进行了解析;报告第三章列举了大型企业数字化市场的代表性特征,以及对市场形态和行为的影响;报告第五章结合二十大政策,对我国企业数字化市场未来发展趋势进行了展望。
完整报告下载方式见文末!
注: 点击下方“阅读原文”,可下载。












































































会员可直接前往百度网盘固定链接下载
非会员请按照以下步骤获取本文资料
点亮文末“在看”。
点击文末“阅读原文”可直接下载。
-
更多资料下载请添加以下客服微信。

更多资料下载
点击下方图片

来源:艾瑞咨询,对原作者表示感谢,分享仅作学习交流,不作商用,我们尊重版权,如有侵权请联系我们删除等相关处理。
监制/西贝
编辑/荔枝



