
为深入贯彻落实党中央、国务院关于碳达峰碳中和决策部署,充分发挥标准在推进工业领域碳达峰碳中和工作的引领和规范作用,2023年5月22日,工业和信息化部科技司公开征求对《工业领域碳达峰碳中和标准体系建设指南(2023版)》(征求意见稿)的意见,提出工业领域碳达峰碳中和标准体系框架,规划了相关标准的研制方向,注重与现有工业节能与综合利用标准体系、绿色制造标准体系的有效衔接。希望通过加快相关标准制定、持续完善标准体系,推进工业领域向低碳、零碳发展模式转变。
文件下载方式见文末!
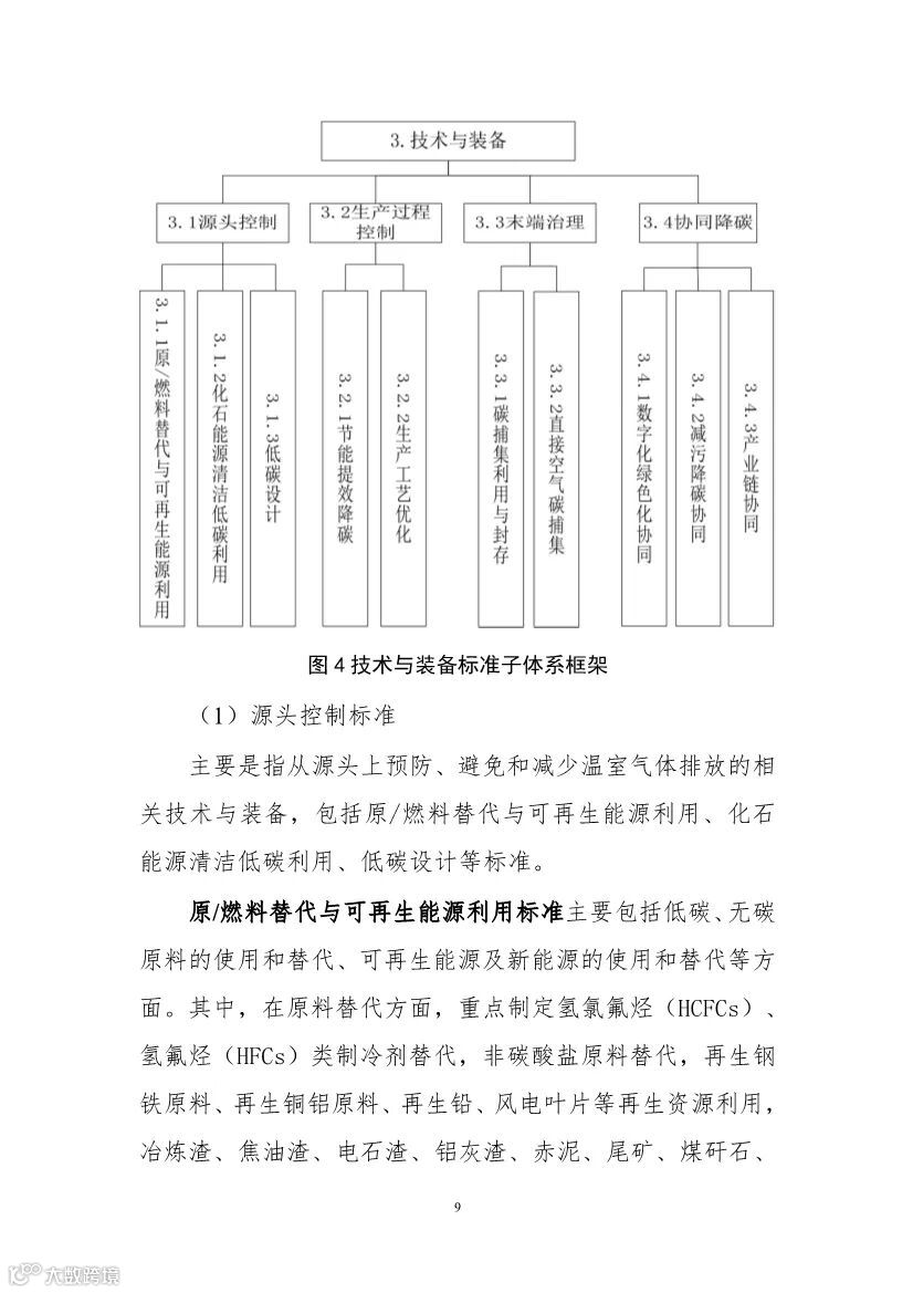
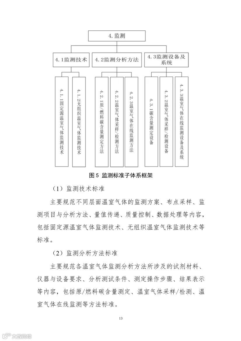
提出到2025年,工业领域碳达峰碳中和标准体系基本建立。针对低碳技术发展现状、未来发展趋势以及工业领域行业发展需求,制定200项以上碳达峰急需标准。重点制定基础通用、核算与核查、低碳技术与装备等领域标准,为工业领域开展碳评估、降低碳排放等提供技术支撑。加快研制碳排放管理与评价类标准,推动工业领域深度减碳,引导相关产业低碳高质量发展。


































会员可直接前往百度网盘固定链接下载
非会员请添加下方客服微信办理会员后可下载
更多资料下载
点击下方图片

来源:,对原作者表示感谢,分享仅作学习交流,不作商用,我们尊重版权,如有侵权请联系我们删除等相关处理。
监制/西贝
编辑/荔枝



