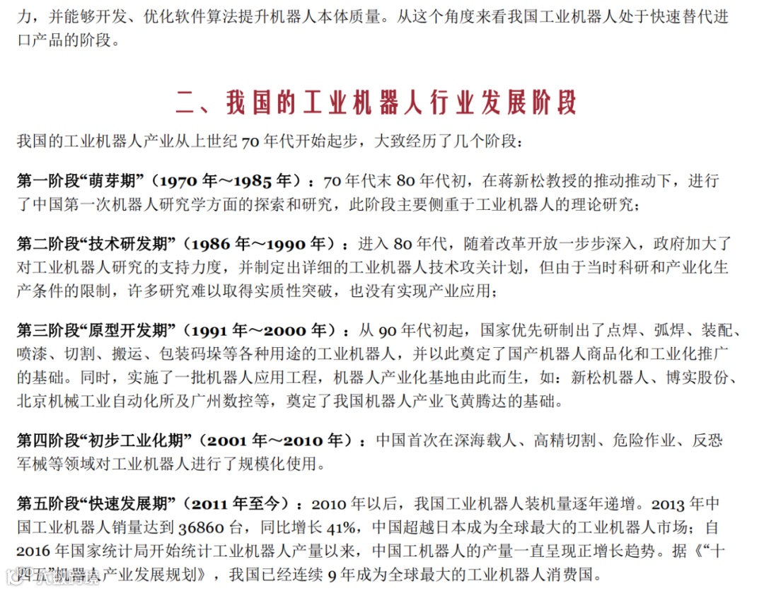
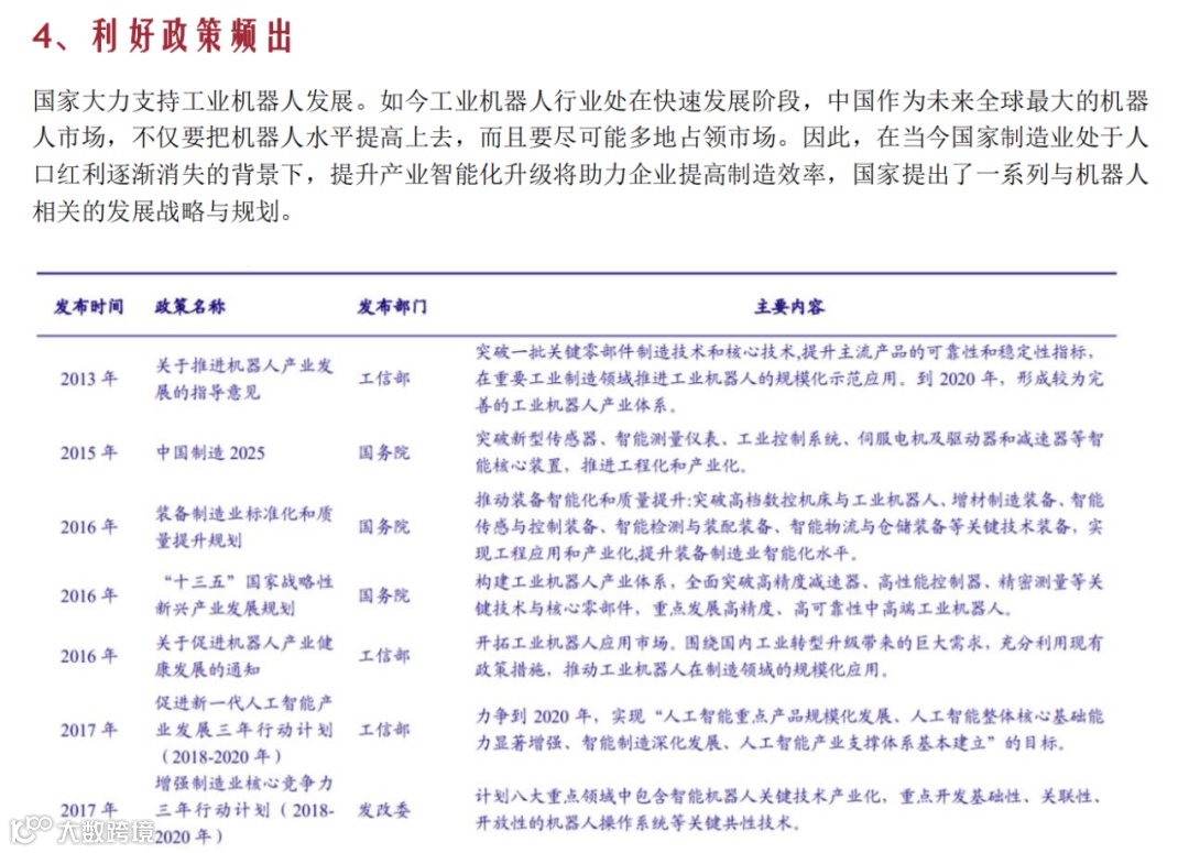
近两年来,在自动化改造需求升级和疫情压制固定资产投资意愿的冲突下,我国工业机器人的销量同比数据经历了一轮小波动,而站在当下,我们仍旧对国产工业机器人及其产业链的前景持有乐观预期。
本报告将针对我国工业机器人行业的发展历程、现状及发展趋势、驱动发展的因素、产业链及相关公司与未来市场空间等方向进行梳理,希望对大家了解工业机器人行业有所启发。
以下报告全文,供行业参考。
完整报告请在『制造前沿』公众号首页对话窗口回复『机器人006』下载。







































会员可直接前往会员微信群下载
非会员请按照以下步骤获取本文资料
点亮文末“在看”。
公众号首页对话窗口回复『机器人006』,即可弹出百度网盘下载链接。
更多资料下载请添加以下客服微信。

更多资料下载
点击下方图片

来源:慧博智能投研,对原作者表示感谢,分享仅作学习交流,不作商用,我们尊重版权,如有侵权请联系我们删除等相关处理。
监制/西贝
编辑/荔枝



