

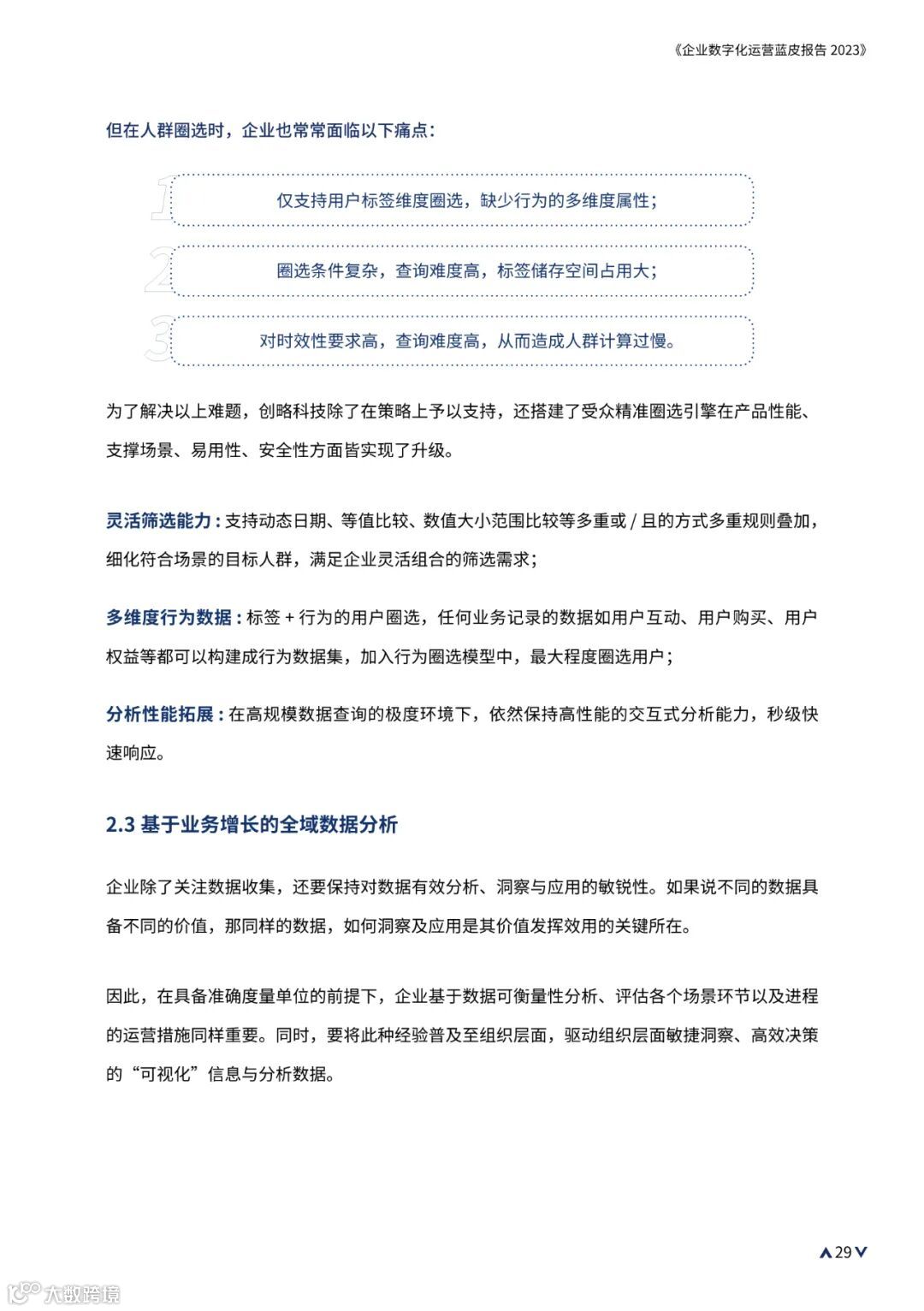
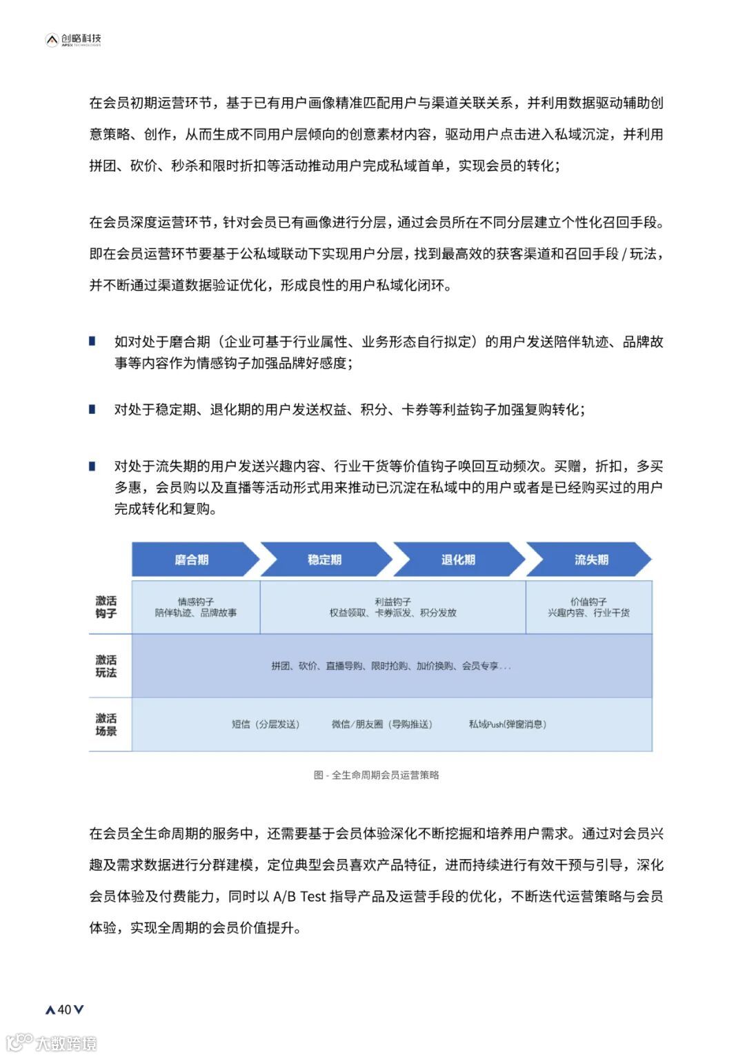
在如今的变革趋势下,数字化转型战略对企业的意义已不言而喻。越来越多的企业与时俱进拥抱新技术、新工具,但在此过程中,由于对数字化转型的方向、目标、路径以及认知不够充足且未能适配于企业自身情况,其数字化转型与CDP应用实践中普遍存在困境与问题。
基于此,创略科技认为当下企业数字化转型是否成功,已不仅仅在于技术,更考验的是技术赋能下运营效能的协同发挥,即基于用户数据下技术产品的运营能力构建与沉淀,包括一整套从理念转变、能力打造,到场景实践、组织进化的规划体系与实践方法论。
根植于多类服务企业的共创成功案例,《企业数字化运营蓝皮报告2023》从数字化运营的价值理念到运营路径探寻、再到落地的实践案例都做了详实的阐述与注解,以期给即将开启或者已开展数字化变革的企业给予落地的思考洞察及方向指引。
报告下载方式见文末!

















































会员可直接前往百度网盘固定链接下载
非会员请添加下方客服微信办理会员后可下载
更多资料下载
点击下方图片

来源:,对原作者表示感谢,分享仅作学习交流,不作商用,我们尊重版权,如有侵权请联系我们删除等相关处理。
监制/西贝
编辑/荔枝



