大数跨境
0
0

跟乔布斯学汇报:8步法轻松搞定工作汇报

跟乔布斯学汇报:8步法轻松搞定工作汇报 制造前沿
2023-01-05
0
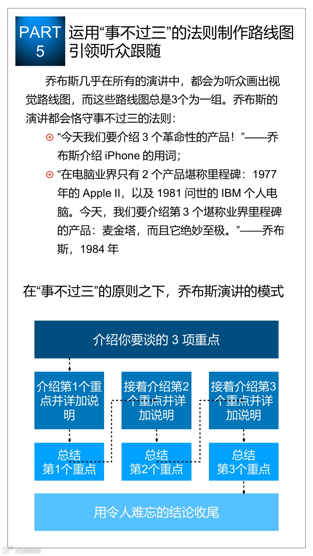
导读:学习!

 


往期推荐


1、清华大学报告《重振增长:2023-2027年中国经济发展展望》(可下载)

2、2023罗振宇跨年演讲思维导图精华版

3、2022年度大汇总:400+份制造业行业精选资料!(必下载)

更多资料下载

点击下方图片

点击下方图片了解详情

来源:PMO,对原作者表示感谢,分享仅作学习交流,不作商用,我们尊重版权,如有侵权请联系我们删除等相关处理。


监制/西贝

编辑/荔枝

【声明】内容源于网络
0
0
制造前沿
内容 1920
粉丝 0
制造前沿
总阅读390
粉丝0
内容1.9k