基于此,AMT企源联合美云智数、“国防七子”之一西北工业大学,共同撰写《装备制造企业数字化白皮书》。基于装备制造行业竞争格局、行业特点、驱动因素和数字化转型的现状与挑战,结合美的“灯塔工厂”的实践经验,共同探讨数字化转型的价值路径、应用场景和未来趋势,落地装备制造企业数字化转型、实现行业创新增长。
完整报告下载方式见文末!
行业洞察:
装备制造业数字化转型已成大势所趋
信息技术的发展已经催生了新一轮科技革命和产业变革,特别是信息通信技术的发展已快速从消费互联网延伸到了产业互联网,装备制造行业的市场客户需求个性化、定制化趋势增强,市场竞争加剧,传统的管理与运营手段难以应对复杂多变的市场,需要通过数字化手段,快速响应市场需求的变化,重构企业新的核心竞争力。
同时,5G、大数据、云计算、区块链、人工智能、数字孪生等新技术的应用将成为装备制造业进行数字化转型的重要助力。借助数字化平台和智能化服务,企业能够尽早增强研发核心竞争力和实现产品服务化转型,实现以精益化、数字化、智能化、多元化、产业链整合为核心的数字化转型升级变革。
(图:工业4.0体系下的智能制造发展路径)
数转有方:
“灯塔”经验引领 装备制造业数字化转型
针对装备制造业产品定制化程度高、生产过程协同困难、数字化应用基础差等转型难题,白皮书指出,装备制造企业数字化转型可以通过“1个战略中心、2个转型目标、3个平台能力、5类业务场景”的“1235框架”来实现,为装备制造企业数字化转型和数据驱动的智能化运营管理指明了方向。学习数字化转型,请关注“制造前沿”公众号。
装备制造企业数字化转型“1235”框架
白皮书也汲取了国内“灯塔工厂”建设的先驱者——美的集团的灯塔工厂建设经验:以5家全球灯塔工厂的建设经验和美云智数基于灯塔工厂业务实践总结出的“装备制造行业灯塔工厂”建设方法论为依托,建立明确的转型路线图,涵盖顶层设计、路径规划、评价标准、人才培养等,为装备制造企业数字化转型提供最专业的实践指导。
美的全球灯塔工厂
兼容并包:
研、产、供、销、服、管全价值链数字化方案
中国装备制造企业正积极探索数字化转型方向和智能制造场景,国家和地方政府也在大力支持打造以“企业”为核心的数字化工厂标杆示范企业。如何才能练就标杆,离不开研、产、供、销、管的全价值链拉通,白皮书提供了“参考答案”。学习数字化转型,请关注“制造前沿”公众号。
数字化研发场景
基于IPD集成产品开发理念,梳理规划产品的六个业务阶段。通过PLM产品全生命周期管理系统的落地,帮助装备制造企业高效管理产品开发流程的各个环节。
数字化协同研发设计:以数字主线为基础推进基于模型的系统工程,以市场驱动的产品规划与参数化配置为导向,提供定制化的产品与服务的能力,支撑产品快速上市,降低产品设计成本,超越客户需求。
集成产品研发模式:从产品投资与开发的角度审视产品与研发管理,基于IPD集成研发模式,提升设计、工艺、制造以及合作伙伴之间的流程协同效率,提升产品研发成功率,实现产品的全生命周期管理。
数字化生产制造场景
数字技术助力均衡排产:对企业有限资源进行合理分配及安排,使生产效用最大化,成本最小化,实现生产的均衡排产。
数字技术强化生产协同:进行一体化管理,使人机料法环等要素紧密链接,更科学、准确进行计划、生产现场、资源分配的安排与调度管理,加强生产各环节协同,提高各部门各系统间的协调指挥能力。
数字技术赋能质量管理:加强质量管理与数字技术的融合,推动质量管理演变,提升质量管理的主动性,实现产品质量的闭环管理。
数字孪生开启制造新时代:利用SCADA、WCS 数据驱动虚拟产线、仓库、AGV生产实时模拟、仿真预测,及时发现生产瓶颈,进行生产车间的优化调度。
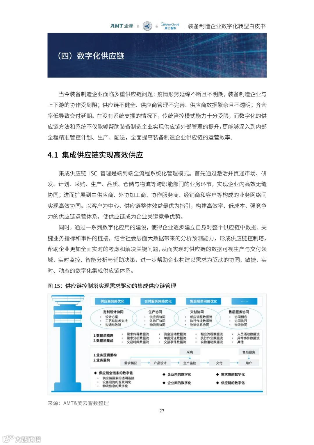
数字化供应链场景
供应链数字化转型:供应链计划系统为企业实现企业计划一体协同。应用SRM系统为装备制造企业的供应商全生命周期管理、采购全流程全品类管理提供数字化支撑,促进数字化采购管理的标准化、规范化。
供应链数字化解决齐套难题:数字化供应链链通过生产备料引擎,分析齐套情况,识别和预警潜在装配物料短缺情况,增强应对及时性,改善齐套。
供应链数字化助力产业协同:通过供应链数字化,实现产业链上下游协同,加强与价值创造的生态合作伙伴之间的资源、能力和业务合作,构建优势互补、合作共赢的协作网络,实现数字化的产业生态圈,助力装备制造企业实现数字化转型。
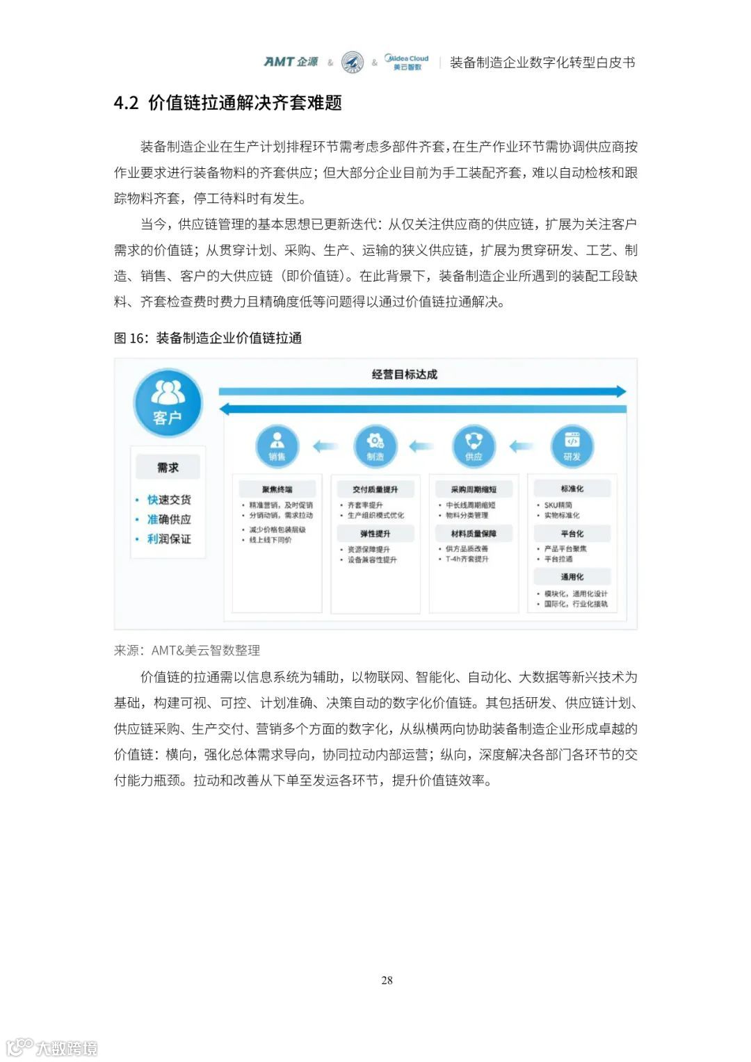
装备制造企业价值链拉通
数字化营销和服务场景
装备制造业售前售中售后大服务体系体系构建:服务过程规范化、标准化,全面触达客户,通过数字化转型提升效率。
搭建装备制造企业数字化营销与服务平台:构建一套打通端到端流程的系统,以全面提升服务和营销的运营效率,降低服务和营销各个环节的成本。
数字化管理场景
数字化技术推进战略管理持续优化:较为完善的企业数字化战略管理分为多个阶段并形成完整的闭环,在此过程中实现数字化战略管理不断改进优化。
数字技术赋能财务创造价值:一是风险财务。通过构建财务共享平台,有效把控财务风险。二是决策财务。推动经营决策由经验主导向数据和模型驱动转变。三是财务人机协同共生。通过应用RPA、智能助手等多种智能技术进行自动智能化财务管理。
数字技术创新人力资源管理模式:为装备制造业人才队伍建设的顶层设计、人才内部培育体系,优化人力资源配置,实现从人力资源数据采集到价值创造。
数字技术保障生产安全:装备制造企业搭建可视化信息系统,基于“工业互联网+安全生产”新型基础设施,打造安全生产新型能力,有效把控安全事故风险。
因事制宜:
装备制造细分行业数字化转型专题
装备制造领域细分行业众多,不同行业数字化应用场景和痛难点各不相同,本次白皮书以航空机载装备子行业、船舶装备子行业、煤炭机械装备子行业、风电装备子行业等几个细分行业为例进行了深入解读。
智能船厂架构图
煤机智能产品与智能服务
成功要领:
装备制造行业数字化转型平台能力建设
统一的数据底座:数据底座是企业基于多业态、多复杂场景持续落地的最佳实践,是装备制造企业数字化转型的引擎。通过建设统一的数据底座,实现大数据与AI技术设施的能力、全域数据资产管理与运营的能力,企业级数据共享与规模化协作的能力。
混合云数字平台:基于混合云的数字化平台是一种更为适应装备制造企业数字化转型的IT架构。云计算成为当今信息化发展的重要基础设施,云原生在数字化浪潮中的角色逐步提升,成为近几年云计算领域的优先选择。混合云将本地数据中心(也称为私有云)与公有云加以结合,在两个或更多环境中进行某种程度的工作负载移植、编排和管理,实现共享数据和应用程序的计算环境。
变革治理体系:以“客户为中心”的市场导向,对装备制造企业的响应速度、降本增效能力、准时交付能力、成本控制能力、精益管理能力、全面质量管理能力等提出了更高要求。 借助信息化、数字化技术,在企业内部开展全业务领域的业务流程变革、组织变革、数据治理与数据安全、创新能力和数字化人才培养,以固化业务经验、扁平化内部管理、提升跨部门协作效率、驱动引领企业变革创新、高效应对外部市场变化,推动装备制造企业的数字化成功转型,释放数字技术红利。学习数字化转型,请关注“制造前沿”公众号。
美云智数全价值链数字化管理运营
★
美云智数
美云智数源自财富世界500强美的集团,2016年注册成立并于2017年开始作为美的工业互联网对外输出的载体,基于先进企业的业务实践,并将管理实践软件产品化,通过大数据、物联网、人工智能、云计算等技术,为智能制造及产业互联提供工业软件及SaaS服务,业务涵盖数字化咨询、智能制造、数字化研发、数字营销及服务、数字化经营管理、产业互联等领域,在汽车汽配、电子半导体、农牧食品、家居建材、日化与短流程、装备制造等垂直行业具有领先的数字化解决方案。
西北工业大学
西北工业大学,简称“西工大”,是中华人民共和国工业和信息化部直属,中国唯一一所以同时发展航空、航天、航海工程教育和科学研究为特色的全国重点大学,位列国家双一流、国家大学生创新性实验计划、新工科研究与实践项目、国家建设高水平大学公派研究生项目、中国政府奖学金来华留学生接收院校;学位授权自主审核单位,欧盟QB50项目亚洲区唯一发起单位与亚洲区总协调单位。































仅作部分展示
完整报告请按照下方说明下载
会员可直接前往会员微信群下载
请按照以下步骤获取本文资料
点亮文末“在看”
转发本文到朋友圈或行业微信群
添加以下客服微信,发送截图索取下载链接。

已有近1000名小伙伴加入会员
更多资料下载
点击下方图片

来源:美云智数,对原作者表示感谢,分享仅作学习交流,不作商用,我们尊重版权,如有侵权请联系我们删除等相关处理。
监制/西贝
编辑/荔枝




