
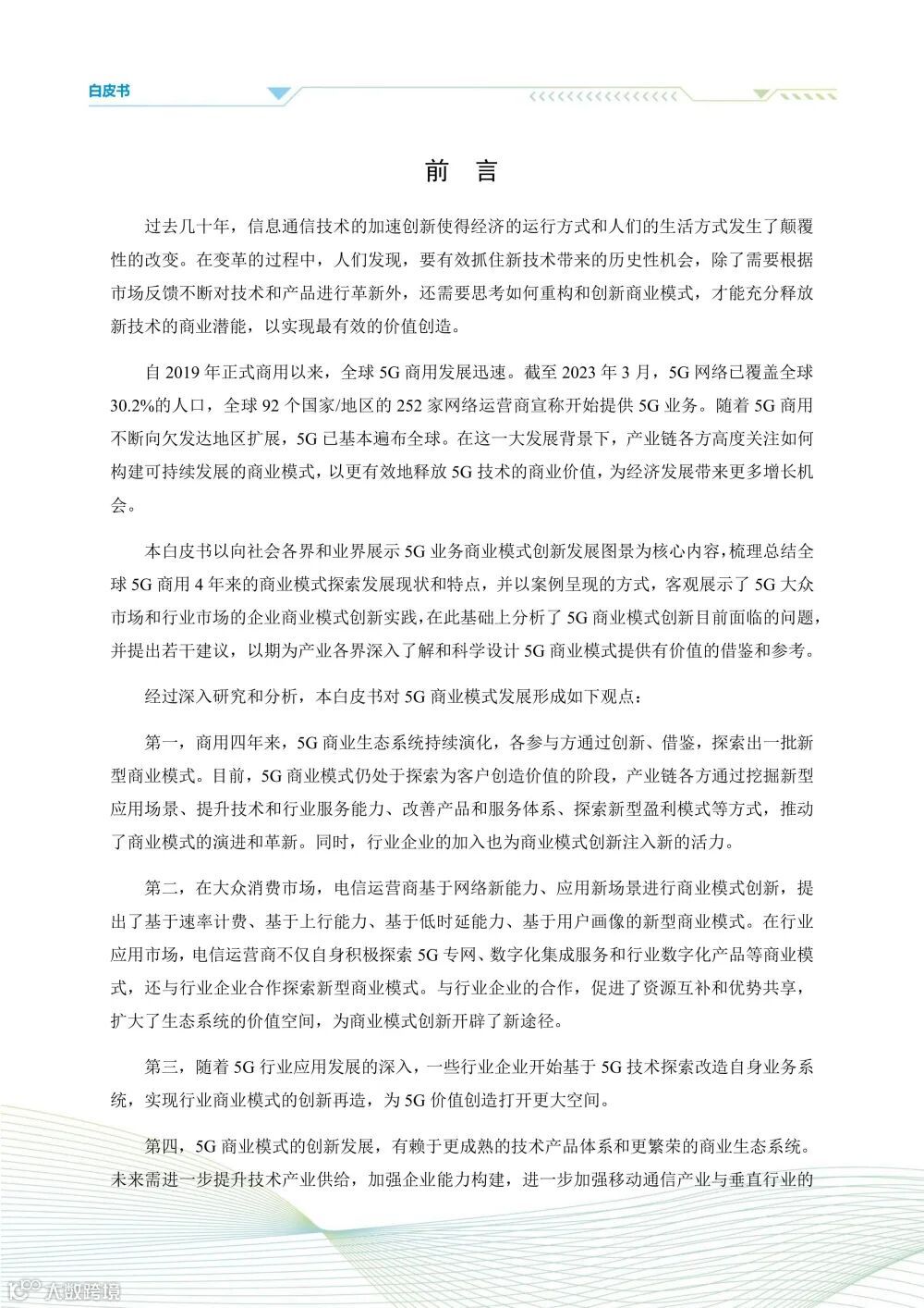
自2019年正式商用以来,全球5G商用发展迅速。截至2023年3月,5G网络已覆盖全球30.2%的人口,全球92个国家/地区的252家网络运营商宣称开始提供5G业务。在这一大发展背景下,产业链各方高度关注如何构建可持续发展的商业模式,以更有效地释放5G技术的商业价值,为经济发展带来更多增长机会。
近日,5G应用产业方阵联合GSMA 5G IN在2023 MWC上海世界移动通信大会“商业模式创新,助力5G盈利”论坛上发布《5G商业模式创新发展白皮书(2023)》。
报告下载方式见文末!
本白皮书对5G商业模式发展形成如下观点:
第一,商用四年来,5G商业生态系统持续演化,各参与方通过创新、借鉴,探索出一批新型商业模式。目前,5G商业模式仍处于探索为客户创造价值的阶段,产业链各方通过挖掘新型应用场景、提升技术和行业服务能力、改善产品和服务体系、探索新型盈利模式等方式,推动了商业模式的演进和革新。同时,行业企业的加入也为商业模式创新注入新的活力。
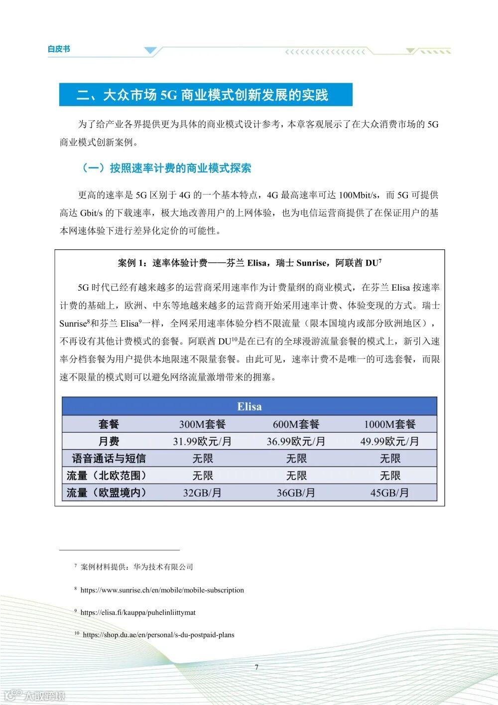
第二,在大众消费市场,电信运营商基于网络新能力、应用新场景进行商业模式创新,提出了基于速率计费、基于上行能力、基于低时延能力、基于用户画像的新型商业模式。在行业应用市场,电信运营商不仅自身积极探索5G专网、数字化集成服务和行业数字化产品等商业模式,还与行业企业合作探索新型商业模式;与行业企业的合作,促进了资源互补和优势共享,扩大了生态系统的价值空间,为商业模式创新开辟了新途径。
第三,随着5G行业应用发展的深入,一些行业企业开始基于5G技术探索改造自身业务系统,实现行业商业模式的创新再造,为5G价值创造打开更大空间。
第四,5G商业模式的创新发展,有赖于更成熟的技术产品体系和更繁荣的商业生态系统。未来需进一步提升技术产业供给,加强企业能力构建,进一步加强移动通信产业与垂直行业的深度合作,构筑跨行业跨领域协同创新生态,共同推动5G商业模式迭代升级。
会员可直接前往百度网盘固定链接下载
非会员请按照以下步骤获取本文资料
点亮文末“在看”。
公众号首页对话窗口回复『5G002』,即可弹出百度网盘下载链接。
-
更多资料下载请添加以下客服微信。

更多资料下载
点击下方图片

来源:5G 应用产业方阵及 GSMA 5G IN,对原作者表示感谢,分享仅作学习交流,不作商用,我们尊重版权,如有侵权请联系我们删除等相关处理。
监制/西贝
编辑/荔枝



