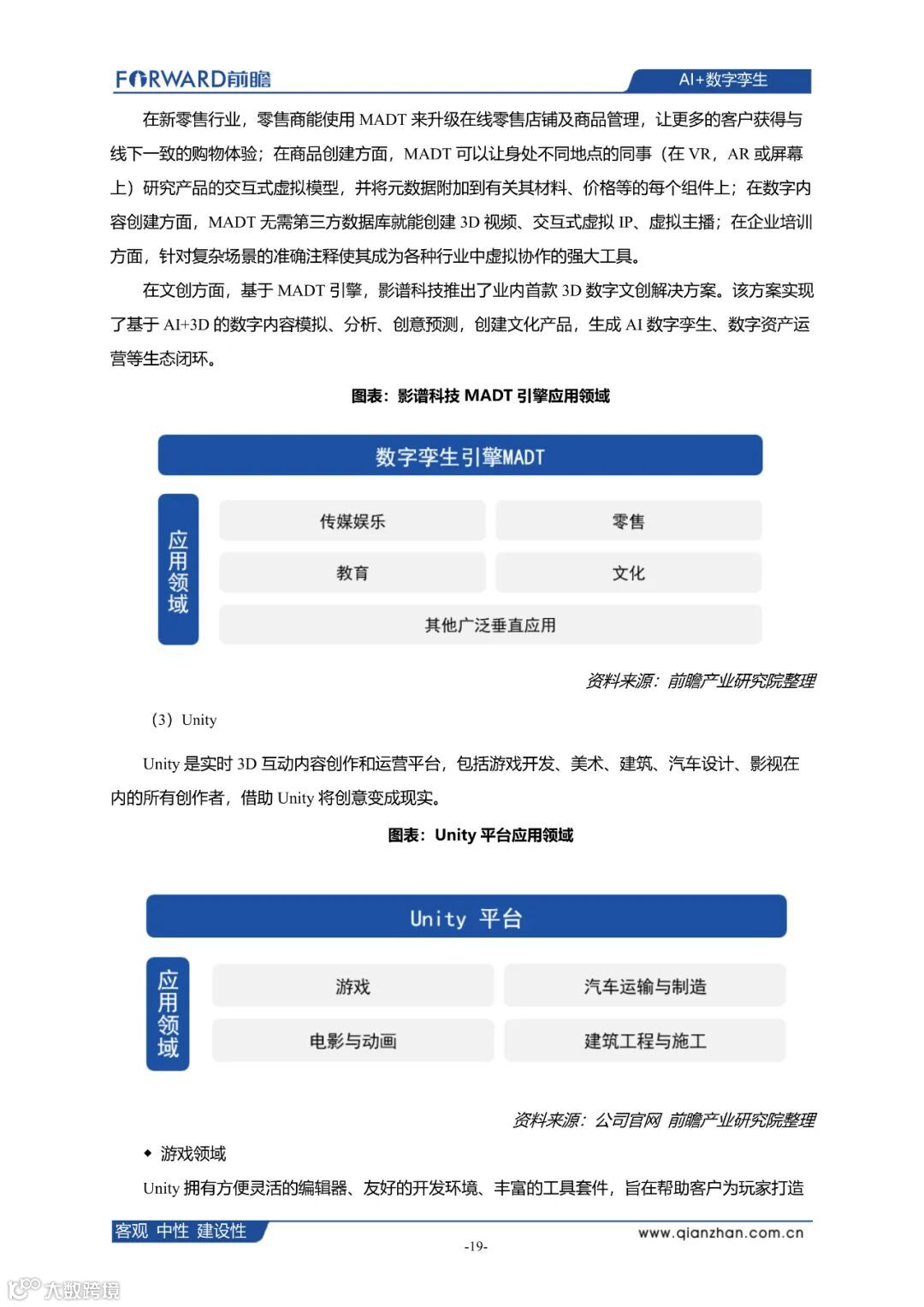
大数跨境
0
0

AI+数字孪生发展现状、应用场景及典型企业案例分析(可下载)

AI+数字孪生发展现状、应用场景及典型企业案例分析(可下载) 制造前沿
2023-04-19
0

报告下载方式见文末

下载方式

会员可直接前往百度网盘固定链接下载

非会员请按照以下步骤获取本文资料

  1. 点亮文末“在看”。

  2. 公众号首页对话窗口回复数字化转型084,即可弹出百度网盘下载链接。

  3. 更多资料下载请添加以下客服微信。


往期推荐

1

数字孪生驱动的离散制造车间生产进度预测

2

405页!数字孪生城市技术应用典型实践案例汇编(可下载)

3

2023年中国数字孪生城市行业研究报告(可下载)

4

经典教材,280页PPT深度学习数字孪生(可下载)

更多资料下载

点击下方图片

来源:前瞻产业研究院,对原作者表示感谢,分享仅作学习交流,不作商用,我们尊重版权,如有侵权请联系我们删除等相关处理。


监制/西贝

编辑/荔枝

【声明】内容源于网络
0
0
制造前沿
内容 1920
粉丝 0
制造前沿
总阅读595
粉丝0
内容1.9k