
7月7日上午,「甲子光年」于2023世界人工智能大会闵行论坛暨智能机器人产业高峰论坛上发布《2023闵行智能机器人产业发展白皮书》。
报告下载方式见文末!
人工智能在持续推动社会生产力跃迁。随着ChatGPT的出现,人工智能的新一轮浪潮向我们汹涌而来,生成式人工智能与未来的通用人工智能有望推动脑力生产效率的进一步提升。
而人工智能与机器人的结合体,就是智能机器人。
核心内容:
-
新一代人工智能技术正在推动社会生产力发生跃迁
-
机器人正向通用场景赋能进发,智能化是大势所趋
-
智能机器人的发展对构建人工智能软硬件生态体系提出了高要求
-
大模型驱动智能机器人成为AI链接影响物理世界的最终载体,产业走向爆发临界点
-
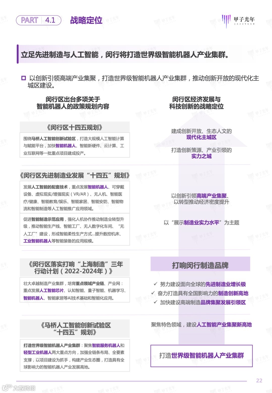
贯彻上海战略 ,依托马桥AI试验区,闵行正在打造智能机器人发展新模式
-
建-补-强-延智能机器人产业链,促进智能机器人产业集聚发展
-
建设融合应用型AI城区,是打造人工智能技术应用的关键路径









































会员可直接前往百度网盘固定链接下载
非会员请添加下方客服微信办理会员后可下载
更多资料下载
点击下方图片

来源:甲子光年,对原作者表示感谢,分享仅作学习交流,不作商用,我们尊重版权,如有侵权请联系我们删除等相关处理。
监制/西贝
编辑/荔枝



