
日前,在2023可信数据库发展大会上,《数据库发展研究报告(2023年)》正式发布。
完整报告下载方式见文末!
党的二十大报告提出,坚持创新在我国现代化建设全局中的核心地位,加快实现高水平科技自立自强,加快建设科技强国。随着新一轮科技革命和产业变革深入发展,互联网、大数据、云计算、人工智能、区块链等数字技术创新活跃,数据作为关键生产要素的价值日益凸显,深入渗透到经济社会各领域全过程,数字化产业正在成为全球经济新的驱动引擎。
作为各行业数据存储、计算、流通的基础软件,数据库管理系统经过六十余年发展,理论技术不断创新、产品形态日益丰富、产业生态加速变革、产业热度持续升温。当前,我国数据库行业市场前景广阔,产业欣欣向荣,正在经历由“数量型”向“质量型”关键转变期。
随着数字化转型深入推进和数据量的爆炸式增长,千行百业应用对数据库的需求变化推动数据库技术加速创新,全球数据库产业快速发展,我国已经迈入第一梯队。报告显示,2022年全球数据库市场规模为833亿美元,中国数据库市场规模为59.7亿美元(约合403.6亿元人民币),占全球7.2%。预计到2027年,中国数据库市场总规模将达到1286.8亿元,市场年复合增长率(CAGR)为26.1%。2022年,公有云数据库市场规模为219.15亿元占市场总体的54.3%,较2021年增速51.6%,我国公有云数据库市场规模首次过半。
此外,产业方面,报告从产业主体、研发模式、产品分布、推广策略等方面,分析我国数据库产业的主体特点、市场格局、发展态势等;技术方面,报告梳理了数据库技术发展在助力用户降本增效、护航数据要素安全流通以及赋能新兴业务场景三个方面的细分12个演进趋势;应用方面,报告以金融、电信和制造业为代表,研究当前应用现状、问题以及发展前景。
1、市场规模:全球近833亿美元,我国公有云数据库市场规模首次过半
来源:CCSA TC601,2023年6月
图 1 2022-2027年中国数据库市场规模及增速
据CCSA TC601测算,2022年全球数据库市场规模为833亿美元,中国数据库市场规模为59.7亿美元(约合403.6亿元人民币),占全球7.2% 。预计到2027年,中国数据库市场总规模将达到1286.8亿元,市场年复合增长率(CAGR)为26.1%。按数据库部署方式划分市场规模,2022年中国公有云数据库市场规模为219.15亿元,较2021年增速51.6%,本地部署数据库市场规模为184.45亿元,较2021年增速14.4%,公有云和本地部署模式市场规模分别占总市场54.3%和45.7%,2022年公有云数据库市场规模首次过半,预计2023年公有云市场占比将进一步扩大达到59.8%,规模达到323.16亿元,本地部署模式市场增速达到17.8%,规模为217.24亿元。
2、发展周期,全球数据库发展经历两轮热周期
来源:CCSA TC601,2023年6月
图 2 全球数据库企业开展业务时间
全球数据库发展经历两次热潮,21世纪后进入蓬勃发展期。全球数据库企业起步于20世纪60年代,随着80年代关系型数据库的理论突破和技术创新,全球数据库迎来第一波发展热潮。步入21世纪后,PC互联网逐步向移动互联网发展,数据库的应用场景不断丰富,全球数据库在2010-2019年进入发展高峰期,新兴企业不断成立。这十年间,一共出现了230家企业,全球48.7%的数据库企业均成立于这一时期。中国数据库产业始于20世纪末,并在2013年后迎来繁荣发展。2014-2022这段时期迎来发展高峰。
3、从地域看,全球数据库产业聚集效应明显
北京为我国数据库产业贡献主要力量。中国150家数据库厂商总部大多集中在超一线城市。数量最多的前四名分别是北京、杭州、上海和深圳,数量为80、15、12、8个。天津、南京、广州、成都数据库企业数量均为4个,其中南京市和成都市由于高校资源丰富,成为很多数据库企业设立研发中心的青睐地点。
4、从类型看,非关系型数据库在全球范围占比略大
来源:CCSA TC601,2023年6月
图 3 全球数据库产品类型分布
全球数据库产品数量整体分布呈现以非关系型及混合型数据库为主。据CCSA TC601统计分析,截止2023年6月,全球数据库产品共有 655 款。除了早期的两款网状数据库和层次数据库,在剩余的653个数据库产品中,关系型数据库为309个,非关系型数据库有344个,占比分别为47.3%和52.7%。非关系型数据库中,键值型数据库82个、时序数据库53个、图数据库52个,在非关系数据库中依次占比23.8%、15.4%和15.1%。
来源:CCSA TC601,2023年6月
图 4 中国数据库产品类型分布
我国数据库产品数量呈现以关系型为主,非关系型数据库为辅的局面。关系型数据库156个,非关系型数据库有82个,占比分别为65.5%和34.5%。非关系型数据库中,图数据库24个、时序数据库24个、键值数据库10个、列存数据库10个,在非关系数据库中依次占比29.3%、29.3%、12.2%和12.2%。
5、从模式看,开源模式在全球范围内发展势头迅猛
来源:CCSA TC601,2023年6月
图 5 全球现存开源数据库的开源时间
全球开源数据库兴起于20世纪90年代。自90年代开源数据库不断推出,2001-2015年,每隔5年,产品数量均呈2-3倍增长。开源数据库于2006年后迅速发展,目前共268款,占全部数据库比例40.9%。其中在2011-2020年进入发展高峰期,大量开源数据库产品不断推出。这十年间,一共出现了159个产品,全球59.3%的开源数据库均诞生于在这一时期。

来源:CCSA TC601,2023年6月
图 6 中国现存开源数据库的开源时间
我国开源数据库产品始于2010年前后,但开源数据库在总数中占比较小,开源数据库中七成为关系型数据库。我国数据库产品以商用为主,开源数据库产品共有42款,商用和开源占我国数据库产品总数分别为82.4%和17.6%。开源产品中,关系型数据库29个,非关系型数据库有13个,占比分别为69.0%和31.0%。我国开源数据库整体起步较晚,在2017年之后迎来发展高峰。2017年至今,一共新增29款开源数据库产品,近7成产品采用Apache许可证2.0版。
6、创新方面,我国创新实力不断增强
来源:CCSA TC601,2023年6月
图 7 2020-2022年VLDB、ICDE和SIGMOD论文分布情况
从VLDB、SIGMOD和ICDE三个数据库领域权威的学术会议研究方向看,当前关系型数据库和非关系型数据库研究内容数量占比相当,非关系型数据库研究方向成为热点。以VLDB为例,2020-2022年,各领域论文总数分别为110、81和483篇,关系型和非关系型数据库论文分别占三年论文总数量的16%和13%。SIGMOD各领域论文总数分别为87、87和350篇,关系型和非关系型数据库论文总数均占17%。ICDE各领域论文总数分别为75、85和574篇,关系型和非关系型数据库论文总数占三年论文总数比例分别为10%和12%,非关系型数据库占比略微超过关系型数据库。
来源:CCSA TC601,2023年6月
图 8 2020-2022年中国高校及企业学术会议论文贡献情况
我国在全球三大数据库领域学术会议的影响力持续提升。高校及企业在ICDE论文贡献占比最高,三年依次为43.15%、44.68%和65.43%,三大会议每年贡献占比平均为23.81%、27.17%和40.70%,数量呈逐年上升趋势,且2022年增长幅度相较前两年十分明显。大部分由我国贡献的论文是以企业、高校合作或者高校间合作的方式发表到顶级会议上。
7、从标准看,我国数据库产业标准引领作用初见成效
来源:CCSA TC601,2023年6月
图 9 CCSA TC601数据库领域标准化工作体系
中国通信标准化协会大数据技术标准推进委员会(CCSA TC601)紧跟国家战略,围绕数据库领域标准化工作,设立数据库与存储工作组(WG4)。自2015年起共推出30项数据库相关标准,逐步构建以数据库产品、服务和应用为目标的标准体系。
8、技术方面,围绕三大方面向12个技术方向不断演进
来源:CCSA TC601,2023年6月
图 10 数据库技术演进趋势图
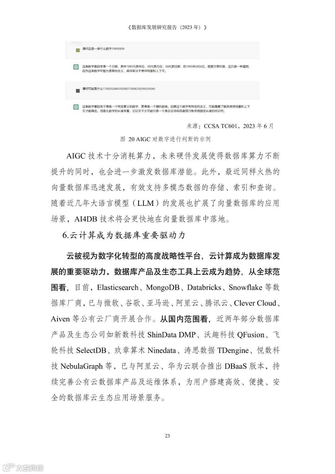
数据库技术将围绕助力用户降本增效、护航数据要素安全流通和赋能新兴业务场景三个目标持续发展,具体细分为12个技术方向,分别是交易分析一体化支撑多类业务,多模处理一体化实现一库多用,数据湖仓一体化降低存算成本,软硬协同一体化提升系统性能,AI与数据库融合迸发无限潜力,云计算成为数据库重要驱动力,隐私计算保障密态数据安全流通,区块链技术赋能数据资产高度可信,图联邦学习技术打破图数据孤岛,AI大模型催生向量数据库新应用,图分析技术洞察数据连接新价值,时空数据库释放时空数据新潜能。
9、应用方面,由边缘系统至核心系统、由重点行业向全行业应用铺开
近些年随着各行业数字化转型不断加速,我国数据库应用创新实践迈入新阶段,其应用范围已从对能力需求较低的办公、邮件等外围系统,逐步向金融、电信等关键行业中,对性能需求极高、稳定性要求极强的账务、调度等核心系统深入。




















































会员可直接前往百度网盘固定链接下载
非会员请添加下方客服微信办理会员后可下载
更多资料下载
点击下方图片

来源:,对原作者表示感谢,分享仅作学习交流,不作商用,我们尊重版权,如有侵权请联系我们删除等相关处理。
监制/西贝
编辑/荔枝



