
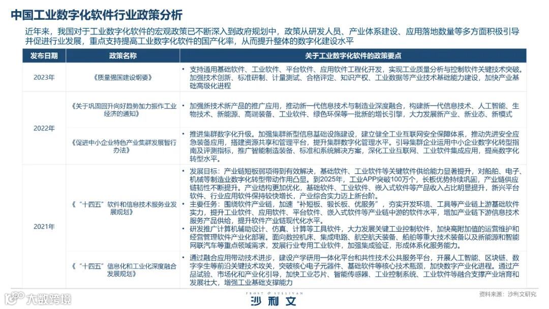
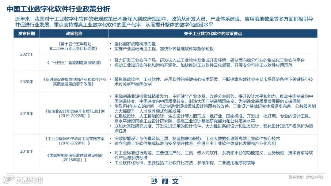
工业作为驱动各行各业的增长引擎,长期以来是国民经济增长的关键助推器,工业结构优化转型、工业生产提质提效、高端制造与科技创新将成为工业行业未来发展趋势。传统工业模式由于存在数据孤岛、信息孤岛、地理孤岛、产业孤岛等问题,存在高能耗、高污染及低回报等痛点,工业数字化通过数据中台控制塔、工业互联网、产业云协同等数字化解决方案推动制造业加快步伐迈入“智造时代”。
弗若斯特沙利文(Frost & Sullivan,简称“沙利文”)持续关注工业数字化转型升级,正式发布《2023年中国工业数字化软件白皮书》。该报告指出工业数字化从研发设计、生产控制、经营管理及运维服务四大核心维度全面提升企业效能,数字化体系与智能制造模式帮助企业实现精益化发展,产业实现结构性升级。
报告下载方式见文末!
报告来源 | 沙利文

































会员可直接前往百度网盘或知识星球下载
非会员请按照以下步骤获取本文资料
点亮文末“在看”
转发本文到朋友圈或行业微信群(保留2小时,分组无效)
添加以下客服微信,发送截图索取下载链接

随时随地查看
↓↓

更多资料下载
点击下方图片

监制/西贝
编辑/荔枝



