
今天分享的是《2024中国碳市场建设成效与展望》,核心内容如下:
报告下载方式见文末!
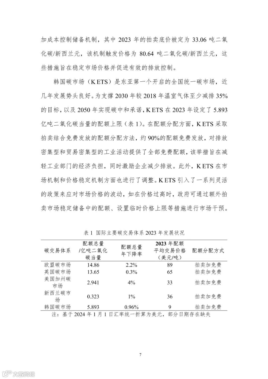
>>2023年,各试点碳市场交易量差异明显,多数交易量出现下降。福建、广东和天津碳市场成交量相对较高,其中福建碳市场成交量达2590万吨,较2022年同比上升238%,几乎是剩余7个试点碳市场交易量之和。广东碳市场以953万吨成交量排名第二,成交量较2022年下降35%。天津碳市场以571万吨成交量排名第三,成交量较2022年上升4.7%。北京碳市场成交量为93万吨,在各个试点碳市场中最低。
>>2023年,中国多个试点碳市场出台创新性的碳交易制度,从核算制度、交易制度等多个方面不断优化碳市场建设,为全国碳市场持续提供优良经验。
1.经过十余年的建设,中国8个试点碳市场不断优化制度体系,发展形成要素不同,各具特色的地方碳市场,为所在区域控制温室气体排放、加速低碳转型发挥了关键作用,强化了企业的低碳意识与碳资产管理能力,提高了企业竞争力。中国已明确不再新建试点碳市场,随着全国碳市场扩大行业覆盖范围,试点碳市场覆盖的行业类型、企业数量、二氧化碳排放量均将逐步减少,试点碳市场发挥的作用将逐步减弱。预计未来试点碳市场将继续发挥“政策试验田”的作用,对于全国碳市场拟实施的政策先行先试,持续为全国碳市场持续提供优良经验。
2.扩大碳市场行业覆盖范围是完善碳市场机制设计,提高碳市场影响力的主要途径。国内外成熟的碳市场均纳入不同的行业类别,并不断丰富行业类别及交易产品类型。中国如期实现高质量碳达峰目标需对其他行业提出排放约束,1+N政策体系对于碳市场扩容提出明确要求。当前,全国碳市场已建立起全流程制度管理体系,纳入新的交易主体时机已基本成熟。
3.2023年是中国全国碳市场第二个履约周期的履约年,各项制度、指南、方法取得重大突破。核算指南进一步简化,核查指南进一步精细,企业数据精细化管理要求进一步提高。配额分配方法优化调整,创新性增加灵活履约机制,CCER在暂停6年后重启,各项方法学陆续发布,CCER注册、交易规则及支撑平台同步建立。水泥、钢铁、铝冶炼等行业核算指南进行更新,为下一步扩大行业覆盖范围奠定良好的数据基础。多项措施进一步推动全国碳市场成为中国实现双碳战略目标的核心政策工具之一。
4.全国碳市场有力推动了企业碳排放数据的精细化管控,数据质量控制体系初步建立。对于纳入碳市场管理的企业,其内部数据管理体系逐步建立完善,碳排放精细化计量水平全面提升。燃煤元素碳含量实测率大幅提高,2023年100MW等级以上燃煤机组已基本实现全部实测,为掌握发电行业碳排放基数、摸清不同煤种差异奠定了扎实基础。企业碳排放核算数据的真实性、准确性、规范性大幅提高,有力支撑了市场交易的准确性与公平性。
5.全国碳市场通过完善配额分配、强化违规处罚等措施,对于碳减排的激励约束机制初显。作为一种激励驱动的市场化环境管理政策,有效的激励机制和严格的惩罚机制是保障碳市场健康运行的基础。基于强度控制设计配额分配基准线,最大限度的鼓励单位发电碳排放强度低的机组,同时配额分配发挥鼓励大容量、高能效、低排放机组承担热电联产任务机组的政策导向。对于企业通过节能减排、优化管理等措施实现的减排量在碳市场中将得到经济激励,对于高排放企业(通常配额短缺)则需要付出额外成本在市场中购买配额完成履约任务,起到明显的激励约束效果。































『制造前沿』知识星球
每日持续更新
随时随地查看
↓↓
更多资料下载
点击下方图片
来源:北京理工大学,本公众号所载文章为本公众号原创或根据网络搜索下载编辑整理,文章版权归原作者所有,仅供读者学习、参考,禁止用于商业用途。因转载众多,无法找到真正来源,如标错来源,或因文中所使用的图片、文字、链接等如有侵权,请联系我们删除,谢谢!




