
以人工智能为代表的新一代使能技术创新和应用正进入空前密集活跃期,通过工业知识和数据科学的紧密结合,大幅提升对问题的洞察与预判能力,为设计、生产、管理、服务等环节的优化提供智能化决策支撑,不断拓展智能制造发展空间。可以说,AI+智能制造已经成为制造业乃至产业升级的主战场。
《AI视觉赋能智造白皮书》白皮书以“视觉赋能,智引未来”为主线,分析了AI赋能智能制造的核心作用、典型模式与场景,以视觉类应用为切入点,系统梳理工业视觉的发展历程、核心技术路径与应用场景,分析产业实施的问题痛点,以深度学习技术路径中的实际案例指明AI视觉方案架构与落地可行的具体模式,并提出未来工业视觉及AI智造深入推广的建议,以期能与业内同仁共享成果,并对产业实践贡献微薄力量。
报告下载方式见文末!























































『制造前沿』知识星球
每日持续更新
随时随地查看
↓↓

更多资料下载
点击下方图片
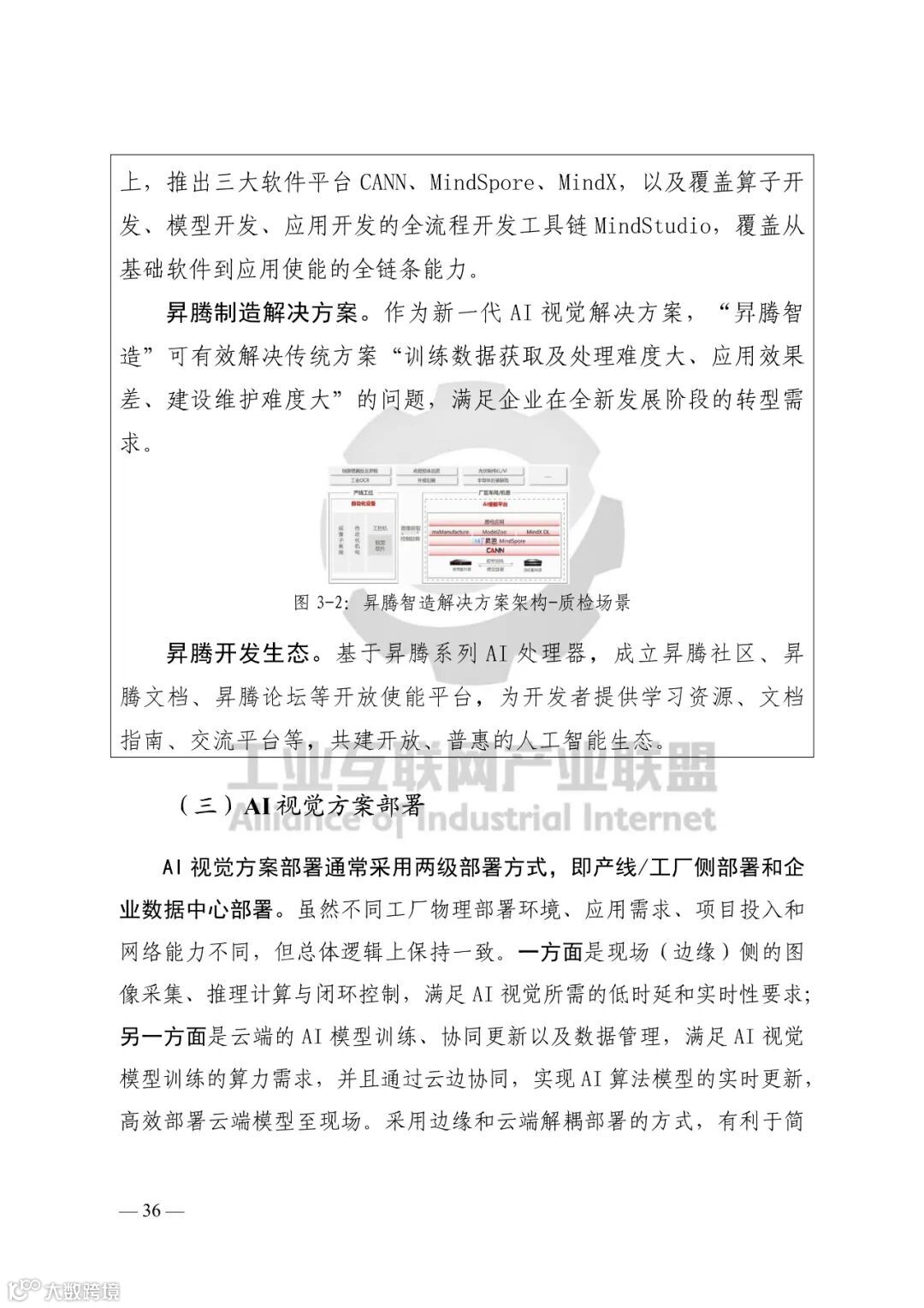
来源:工业互联网产业联盟,本公众号所载文章为本公众号原创或根据网络搜索下载编辑整理,文章版权归原作者所有,仅供读者学习、参考,禁止用于商业用途。因转载众多,无法找到真正来源,如标错来源,或因文中所使用的图片、文字、链接等如有侵权,请联系我们删除,谢谢!



