
随着科技的不断进步和人工智能技术的快速发展,人形机器人作为未来产业的新赛道和经济增长的新引擎,将深刻变革人类生产生活方式,重塑全球产业发展格局。
为推动人形机器人落地为有生产力的商业化产品,向行业提供可靠的数据与独到的见解,由高工机器人产业研究所(GGII)组织编撰,优必选、伟景机器人、坤维科技、国讯芯微、罗斯特、纽格尔智能等企业联合参编的国内第一本人形机器人蓝皮书——《中国人形机器人产业发展蓝皮书(2024)》(下简称《蓝皮书》)近日发布。
完整报告下载方式见文末!

《蓝皮书》系统呈现了上游零部件包括材料、减速器、电机、丝杠、控制器、传感器的硬件领域,以及算法、大模型等软件领域现状,整理了详实的技术资料与相关企业现状,锚定了业界未来进一步观察、分析与讨论人形机器人产业链的基础。
《蓝皮书》不仅整理了不同种类的人形机器人在工业、服务、特种三大行业,六大场景的落地案例,同时还对人形机器人在每一个场景落地的难点、痛点与优劣势进行了详尽的分析与对比。
除了本体,《蓝皮书》还呈现了控制器、传感器与灵巧手三个零部件的垂直落地案例,通过对企业需求点、产品难点、技术要点与解决方案四个维度的分析,探讨在人形机器人加速落地的今天,零部件的发展趋势与企业接下去应攻关的核心需求。
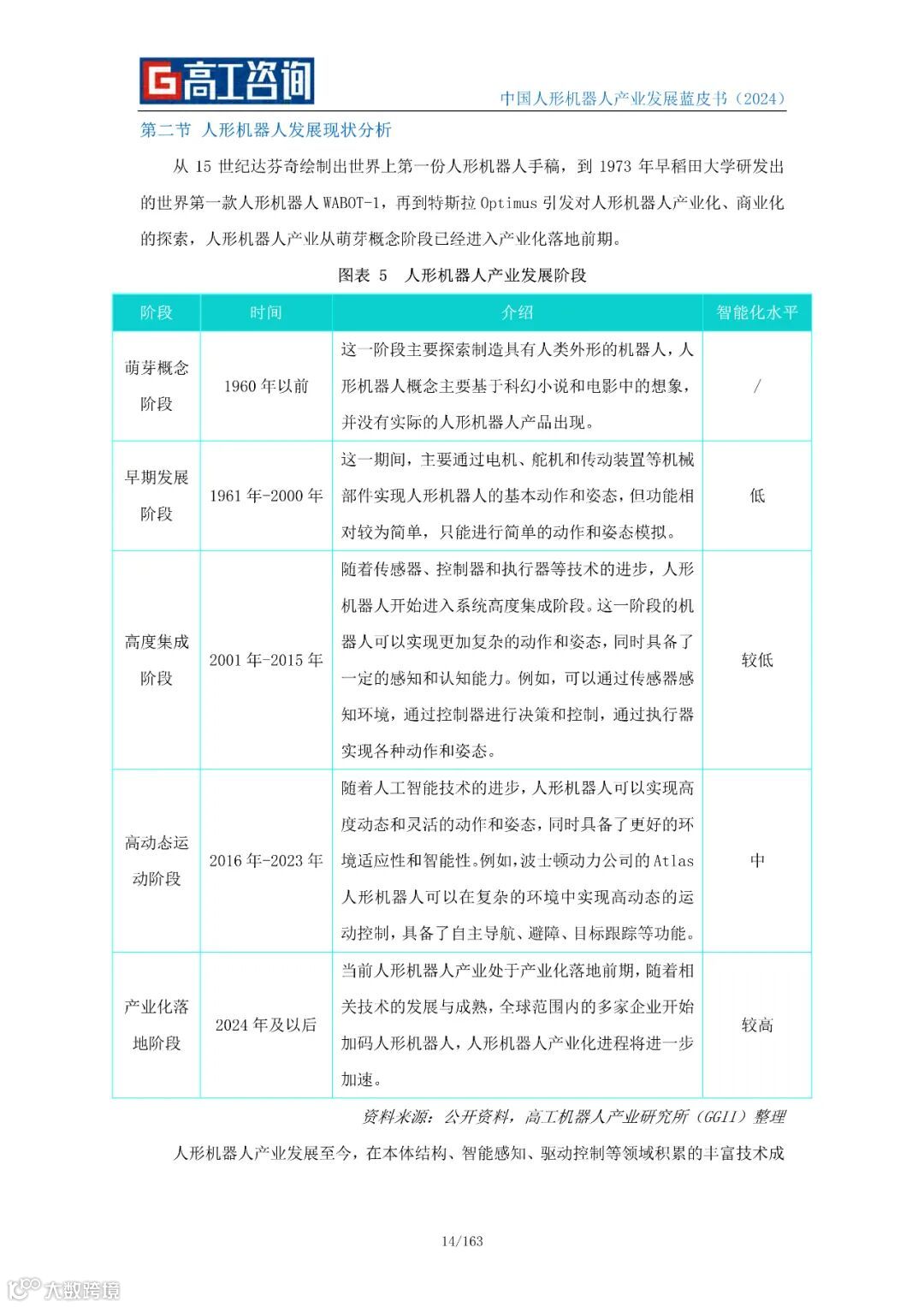
从 15 世纪达芬奇绘制出世界上第一份人形机器人手稿,到 1973 年早稻田大学研发出的世界第一款人形机器人 WABOT-1,再到特斯拉 0ptimus 引发对人形机器人产业化、商业化的探索,人形机器人产业从萌芽概念阶段已经进入产业化落地前期。

随着人工智能、传感器、机器人硬件制造等技术的进步,人形机器人正逐渐从概念阶段走向实用化。
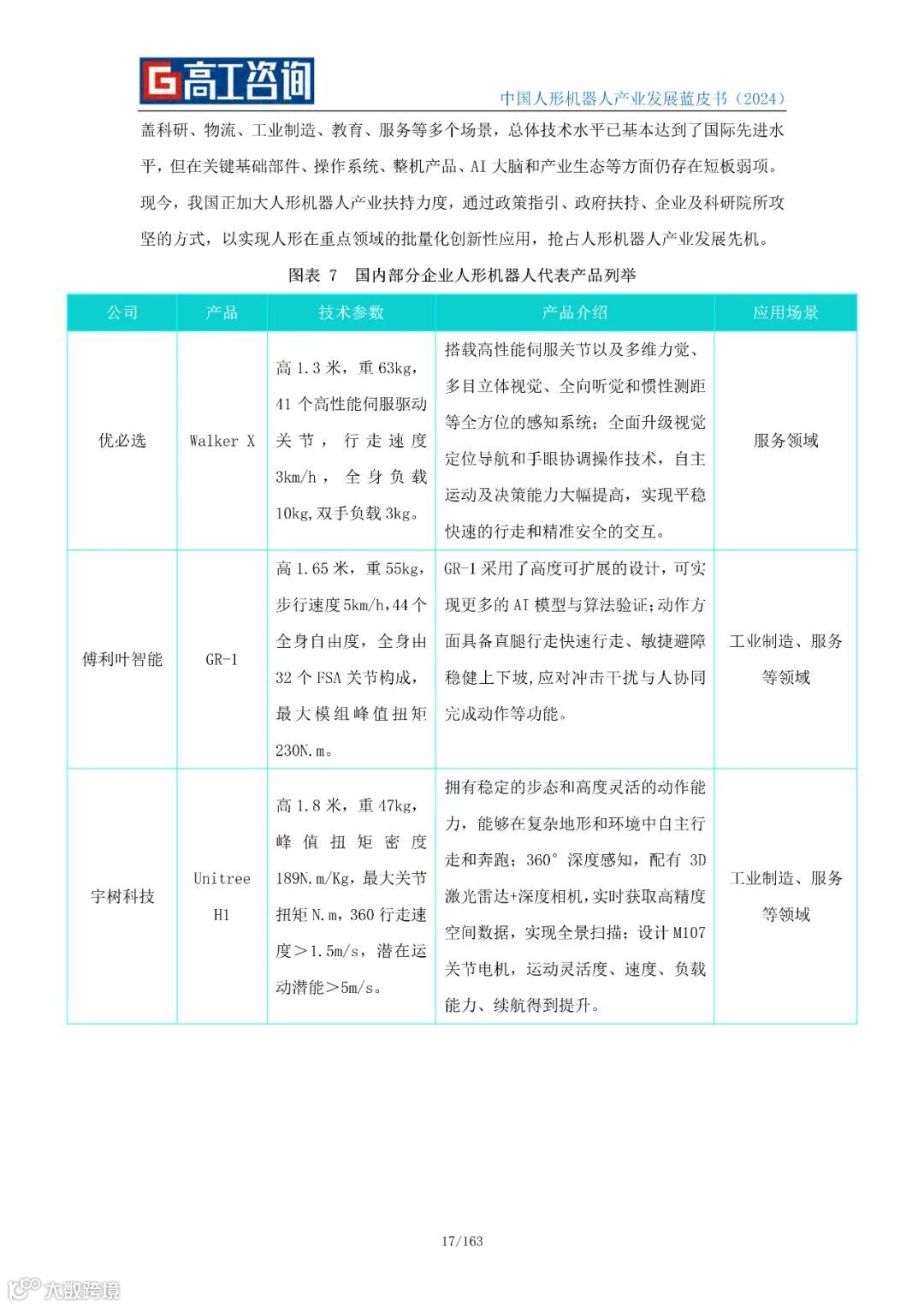
经过多年发展,我国人形机器人产业在基础器件、新材料与新结构、控制理论、识别算法、智能理论等领域已取得重要进展,研制出了轮式、足式等多种人形机器人样机,场景覆盖科研、物流、工业制造、教育、服务等多个场景,总体技术水平已基本达到了国际先进水平,但在关键基础部件、操作系统、整机产品、AI 大脑和产业生态等方面仍存在短板弱项。现今,我国正加大人形机器人产业扶持力度,通过政策指引、政府扶持、企业及科研院所攻坚的方式,以实现人形在重点领域的批量化创新性应用,抢占人形机器人产业发展先机。
北京、上海、深圳等重点城市在人形机器人产业方面有显著的发展和政策支持,形成了各自的产业特色和创新模式。
人形机器人产业链主要由上游零部件、中游人形机器人本体及下游终端应用等环节组成。目前,由于人形机器人尚未在下游终端应用领域实现规模化商业落地,且部分核心零部件在人形机器人领域的应用尚未得到充分验证。因此,我国人形机器人供应链仍处于持续构建中,随着人形机器人创新体系的逐步建立,“大脑、小脑、肢体”等一批关键技术的持续突破,我国将有望逐步形成高效可靠的人形机器人产业链、供应链体系。

图/人形机器人产业链图谱
上游核心零部件:
减速器:用于提高机器人关节的扭矩输出和运动精度,主要类型包括RV减速器、谐波减速器和行星减速器。
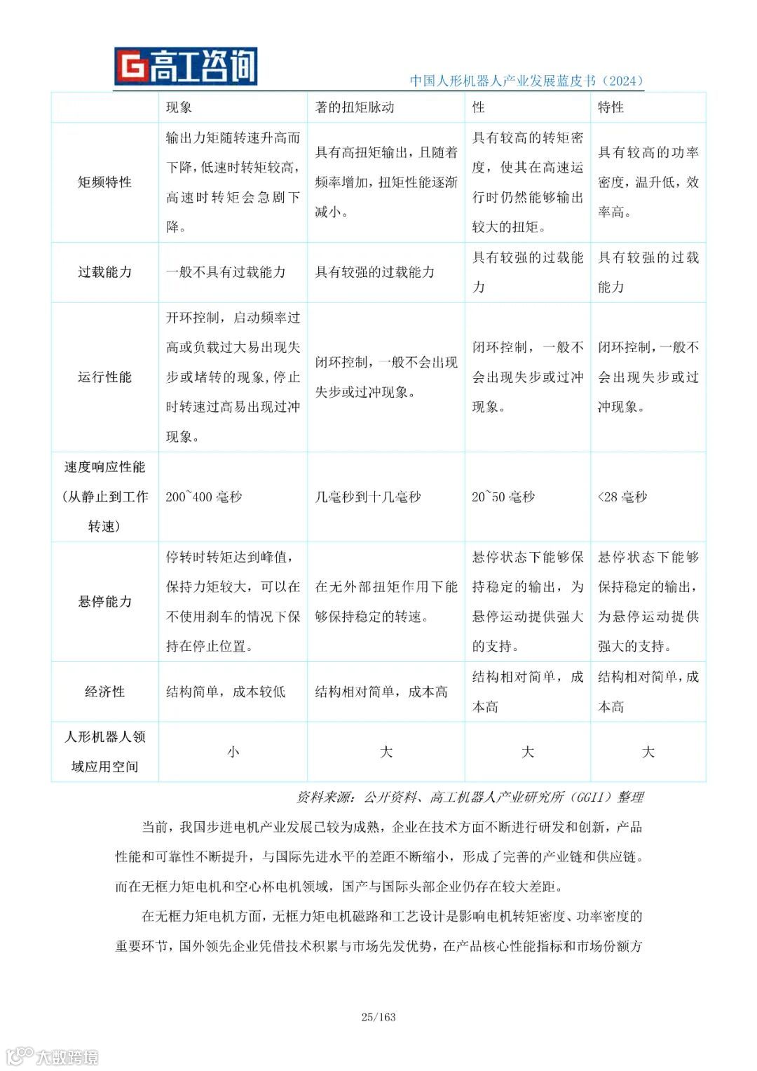
电机:作为机器人的动力源,需要具备高效率、高动态和高功率密度的特点,常见的电机类型包括永磁同步电机、无刷直流电机等。
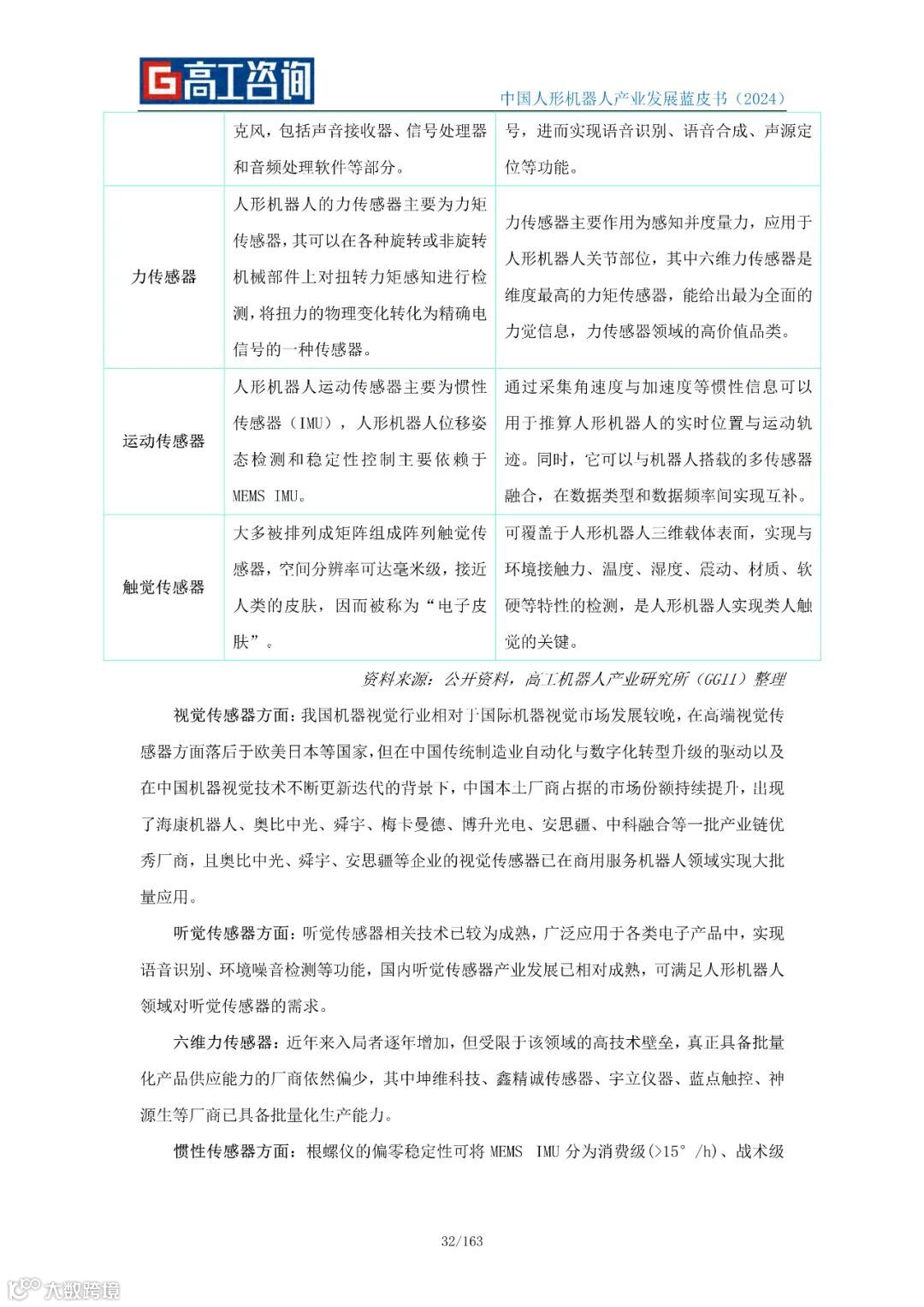
传感器:用于感知环境和物体,包括视觉传感器、力觉传感器、运动传感器等,对于机器人的感知能力和精度至关重要。
控制器:作为机器人的大脑,负责运动控制和行为决策,通常由本体集成厂商自主研发。
电池:为机器人提供电能,影响机器人的续航能力和使用寿命,常用的电池类型包括锂电池等。
驱动器:用于控制电机旋转,需要具备体积小、重量轻、高功率密度等特点。
中游人形机器人本体:
本体设计:涉及机器人的结构设计、机械设计和电子设计,要求高度集成化和模块化。
系统集成:将各种零部件和技术集成到机器人本体中,实现协同工作。
软件算法:包括运动控制算法、感知算法、决策算法等,是实现机器人智能化的关键。
下游终端应用:
工业制造:人形机器人在工业领域可用于装配、搬运、焊接等工作。
服务领域:包括家庭服务、医疗护理、教育娱乐等服务场景。
特种领域:如军事、消防、深海探索等需要特殊技能的领域。
当前,人形机器人领域核心零部件国产化空间较大,且核心零部件的攻克是人形机器人量产化的先决条件,零部件的国产化将为人形机器人在性能、成本、可靠性、安全性和技术创新等方面提供更多的可能性,助力人形机器人产业化进程。

图/人形机器人零部件应用示意图
中国正在构建完整的人形机器人产业链,从上游的原材料和零部件生产,到中游的本体制造,再到下游的应用开发和服务,产业链的各个环节都在逐步完善。
中国在人形机器人的关键零部件方面取得了一定的进展,包括减速器、电机、传感器等。虽然在某些高端领域与国际先进水平仍有差距,但国产化进程正在加速,一些国内企业已经能够提供性能可靠的产品。
国内企业和研究机构在人形机器人的技术开发上投入巨大,取得了一系列创新成果。例如,在运动控制、人工智能算法、感知系统等方面,国内企业正逐步追赶国际先进水平。
尽管国产化取得了一定的成果,但仍面临技术创新、成本控制、市场接受度等挑战,需要持续的努力和投入。
随着国内制造业的升级和对自动化、智能化需求的增加,市场对人形机器人的需求不断增长,这为国产人形机器人的发展提供了广阔的市场空间。未来,随着技术的进一步成熟和市场的扩大,人形机器人国产化有望实现更大的突破。
















































































报告共163页,仅作部分展示
请按照下方说明下载
『制造前沿』知识星球
每日持续更新
随时随地查看
↓↓
更多资料下载
点击下方图片
报告来源:坤维科技,本公众号所载文章为本公众号原创或根据网络搜索下载编辑整理,文章版权归原作者所有,仅供读者学习、参考,禁止用于商业用途。因转载众多,无法找到真正来源,如标错来源,或因文中所使用的图片、文字、链接等如有侵权,请联系我们删除,谢谢!




