
近年来,量子信息技术已经成为全球各主要国家科技政策和发展规划的关注焦点之一,投资支持力度不断加大,其中量子计算与人工智能的融合这一新兴领域的科研探索与技术创新保持快速发展,应用探索持续开展,产业生态逐步构建。
量子信息网络产业联盟发布《量子人工智能技术白皮书》。白皮书对量子人工智能总体概况、关键技术、典型应用和产业发展现状等进行分析探讨,展望量子人工智能领域发展趋势。
报告下载方式见文末!
本技术白皮书共分为六章,相关章节内容安排如下:
第一章:绪论,介绍传统人工智能,以及量子信息技术与人工智能的融合。
第二章:量子人工智能概述,介绍量子人工智能的概念、技术现状及发展趋势。
第三章:量子人工智能关键技术,介绍量子人工智能所涵盖的平台框架、量子神经网络、量子机器学习等关键技术。
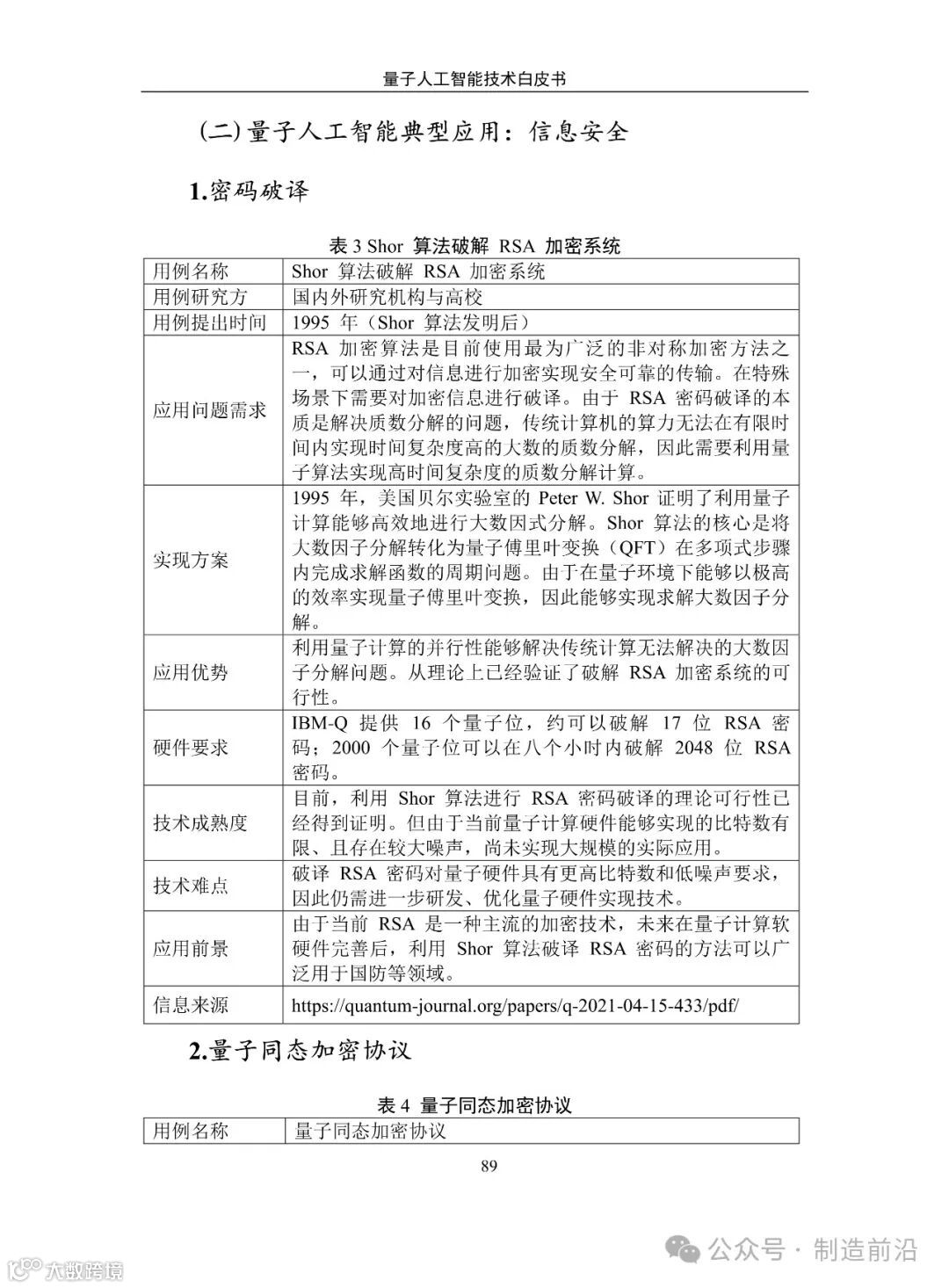
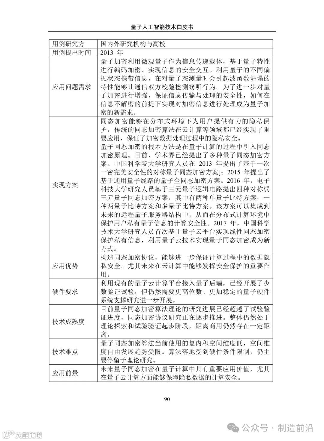
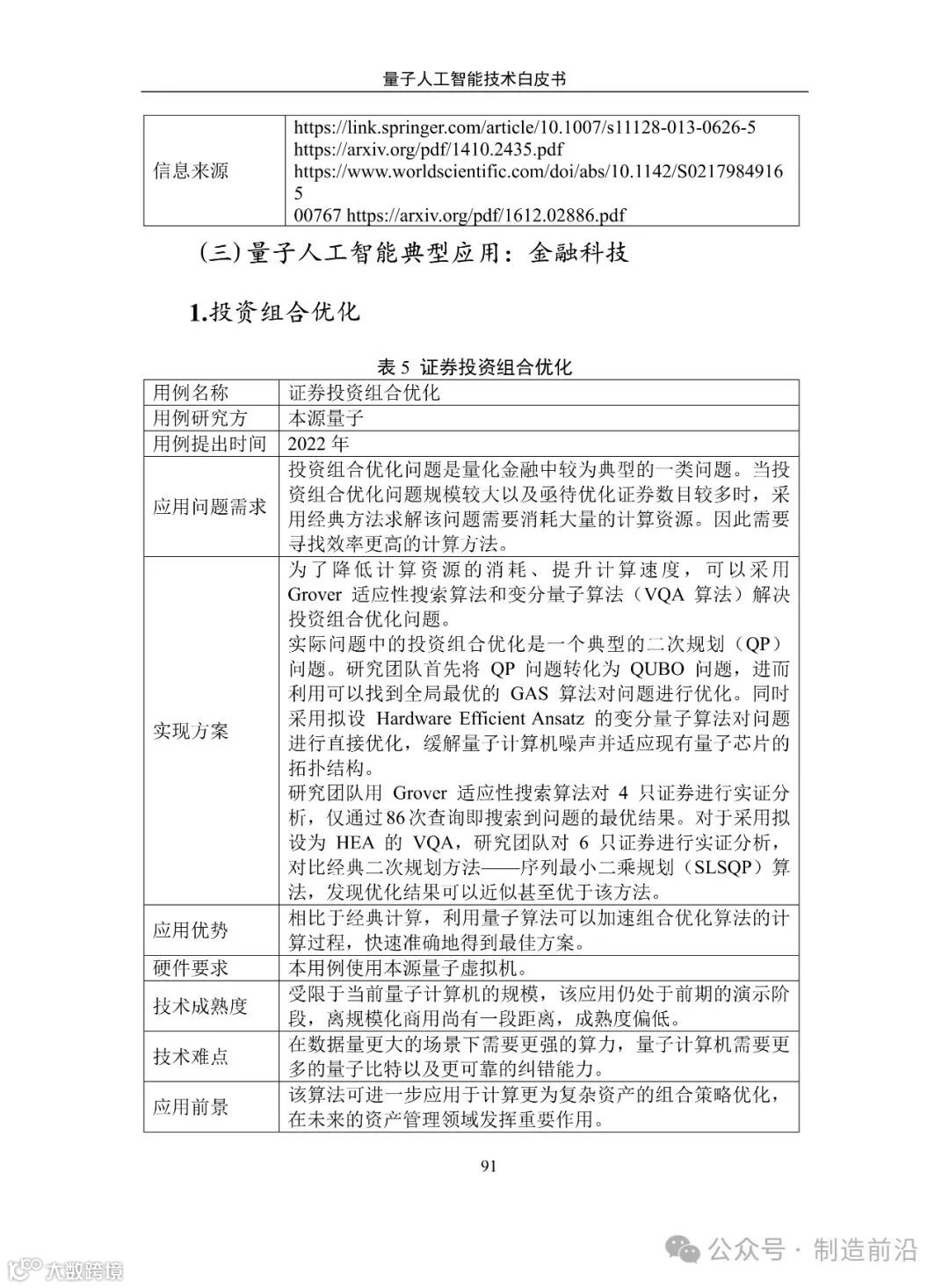
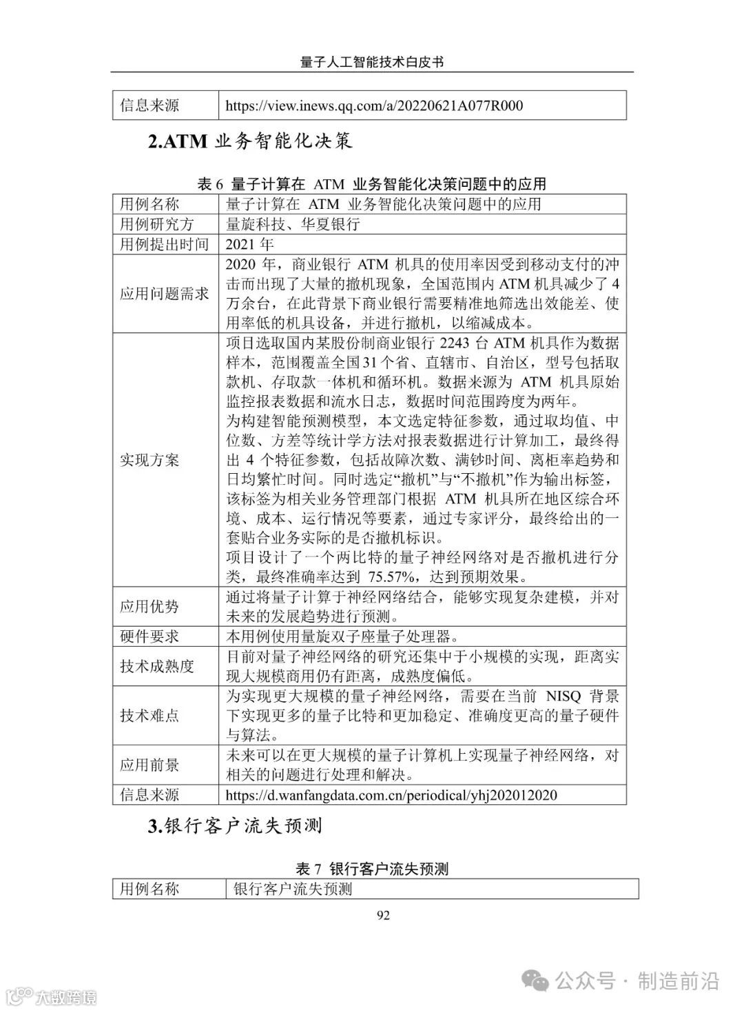
第四章:量子人工智能典型应用,介绍量子人工智能在通信网络、信息安全、金融科技等主流场景的应用情况。
第五章:量子人工智能产业发展现状,介绍量子人工智能生态、国际国内科研机构及企业状况。
第六章:量子人工智能未来产业发展机遇与风险,对量子人工智能产业发展的机遇和存在的风险进行分析。










































































































































『制造前沿』知识星球
每日持续更新
随时随地查看
↓↓
更多资料下载
点击下方图片
来源:量子信息网络产业联盟,本公众号所载文章为本公众号原创或根据网络搜索下载编辑整理,文章版权归原作者所有,仅供读者学习、参考,禁止用于商业用途。因转载众多,无法找到真正来源,如标错来源,或因文中所使用的图片、文字、链接等如有侵权,请联系我们删除,谢谢!




