大数跨境
0
0

120页PPT | ChatGPT与数字化转型业财融合解决方案(可下载)

120页PPT | ChatGPT与数字化转型业财融合解决方案(可下载) 制造前沿
2024-03-04
0
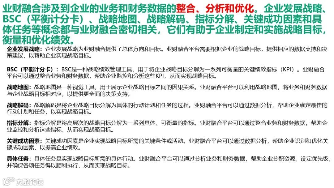
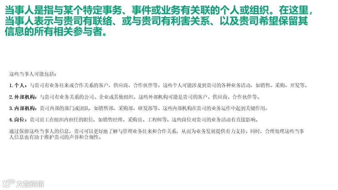
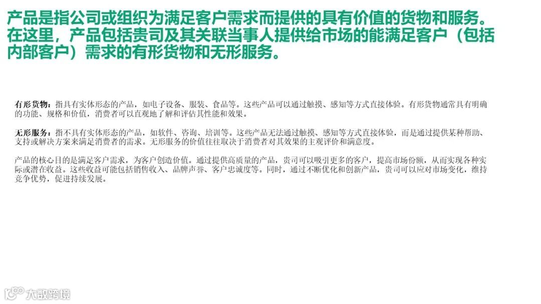
导读:PPT下载方式见文末

PPT下载方式见文末

PPT请按照下方说明下载

下载方式
资料已上传知识星球,可扫描下方二维码前往下载。

『制造前沿』知识星球

每日持续更新

随时随地查看

↓↓



更多信息请咨询下方客服微信

往期推荐

1

工业软件的分类及主要厂商

2

超详细!某国企信息化建设规划设计方案(可下载)

3

PPT | 智能制造的应用与系统架构(可下载)

4

超全!数字化转型相关标准汇总(可下载)

更多资料下载

点击下方图片

# 免责声明 #


来源:网络,本公众号所载文章为本公众号原创或根据网络搜索下载编辑整理,文章版权归原作者所有,仅供读者学习、参考,禁止用于商业用途。因转载众多,无法找到真正来源,如标错来源,或因文中所使用的图片、文字、链接等如有侵权,请联系我们删除,谢谢!




【声明】内容源于网络
0
0
制造前沿
内容 1920
粉丝 0
制造前沿
总阅读390
粉丝0
内容1.9k