
在2024北京世界机器人大会 - 机器人创新创业教育发展论坛暨CURC国际交流合作大会上,亿欧公司总裁王彬正式发布《2024年人形机器人核心场景发展洞察研究报告》。
报告对人形机器人产业发展历程、宏观环境,产业链进行分析,对人形机器人的场景应用情况以及需求进行梳理分析,并对应用落地短、中、长期情况进行总结,最后提出对未来趋势的研判。
报告下载方式见文末!
报告中指出:人形机器人,是新质生产力的重点领域,集成人工智能、高端制造、新材料等先进技术,有望成为下一个颠覆性产品,引领新的产业变革。人形机器人既要“手巧”又要“心灵”,“人形”意义体现在类人功能和场景。
Part.01
行业背景
报告的第一部分详细介绍了人形机器人的定义、产业发展历程、政策支持、投融资及市场表现等。在定义上,报告将人形机器人主要划分为足式以及轮式两大形态,在众多人形机器人设计中,轮式人形机器人因其稳定性和成本效益而备受青睐。
轮式设计降低了技术难度,提高了机器人的稳定性和安全性,使其在商业化落地方面展现出巨大潜力。亿欧智库预测,轮式人形机器人将优先实现规模化应用,成为推动行业发展的重要力量。
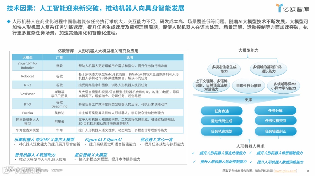
报告中提到,中国政府在政策层面已经明确了人形机器人产业的发展目标,预计到2025年整机产品将实现批量生产,2027年产业将实现规模化发展。技术进步,尤其是人工智能大模型技术的发展,大幅度提升了人形机器人的信息生成能力、通识理解能力、推理能力,正在推动人形机器人在复杂任务训练、场景理解和运动控制等方面取得显著突破。
同时,社会因素如中国人口出生率的下降和老龄化社会的到来,也在推动人形机器人产业的发展,以补充劳动力和提供老年人陪伴。
在市场投融资表现上,2024年上半年人形机器人行业平均单笔融资额超过2亿,显示出资本市场对这一领域的高度兴趣和信心。
报告预测,随着技术的成熟和成本的降低,人形机器人将在多个场景中实现规模化应用,预计到2027年部分场景将实现规模化落地,年度出货量可能达到3-4万台,从而推动产业的快速发展。
据市场分析,中国人形机器人产业发展迅速,相关企业已囊括上游供应链,中游本体,下游应用集成等,预计未来几年内,随着技术的成熟和供应链的完善,人形机器人将在工业制造、商用服务、极端作业和家用服务等多个场景中实现规模化应用,推动产业的快速发展。
Part.02
应用落地
报告的第二部分则对人形机器人的场景应用潜力和面临的挑战进行了分析,报告中指出,受限于人形机器人的运动控制能力以及场景复杂度,人形机器人将在1-3年短期内首先落地工业制造场景以及商用服务场景,中期3-5年延伸至极端作业场景,最终实现家庭服务场景应用。
人形机器人在商用以及家用服务场景中具备优秀的潜力,据市场调查,目前已经实现在科研场景的商业化交付,人形机器人作为软硬件一体化的的通用平台,可以支持算法研发、数据采集等应用。
据亿欧总裁王彬介绍- “经过亿欧调研,商用服务场景价格接受度10-30万,科研场景价格接受度高,续航要求高、负载中等程度即可,核心关注智能交互度、安全性。家用场景以非标准化场景为主,人形机器人技术很难应对高随机性和复杂性的家用任务,目前普遍方案只是在局部小范围的可控条件下,能实现浇花、倒茶、叠衣服等运动动作,还尚需技术持续发展。家用场景价格接受区间为5-20万,像家用车一样的价格,工作效率约为2-3倍,续航要求高,负载低,核心关注运动控制能力、智能交互度和安全性。”
Part.03
未来展望
在报告的最后,表明人形机器人行业正处于从0到1的萌芽阶段,未来随着供应链的成熟,制造成本有望降低,推动产品向更高智能层级L4迈进。报告强调,轮式人形机器人因其较低的成本和技术难度,预计将率先实现规模化应用,而双足机器人则因其泛化能力更强,有望在中长期实现规模化应用。
此外,随着技术突破,特别是高精度操作能力、本体轻量化和大模型高质量训练方面的进步,人形机器人的应用场景和SKU丰富度预计将显著提升,从而满足不同功能需求和价格考量,进一步推动人形机器人产业的快速发展。




























『制造前沿』还整理了很多机器人/人形机器人相关研报资料。

可扫描下方二维码,前往知识星球下载
『制造前沿』知识星球
每日持续更新
随时随地查看
↓↓
更多资料下载
点击下方图片
素材来源:亿欧智库、大象机器人。本公众号所载文章为本公众号原创或根据网络搜索下载编辑整理,文章版权归原作者所有,仅供读者学习、参考,禁止用于商业用途。因转载众多,无法找到真正来源,如标错来源,或因文中所使用的图片、文字、链接等如有侵权,请联系我们删除,谢谢!



