
国家工业信息安全发展研究中心主任蒋艳代表全国数据资源调查工作组发布《全国数据资源调查报告(2023年)》。
今年2月,国家数据局联合中央网信办、工业和信息化部、公安部组织开展全国数据资源调查,国家工业信息安全发展研究中心承担调查实施工作。基于样本分析、企业调研和专家论证,形成《全国数据资源调查报告(2023年)》。
完整报告下载方式见文末!

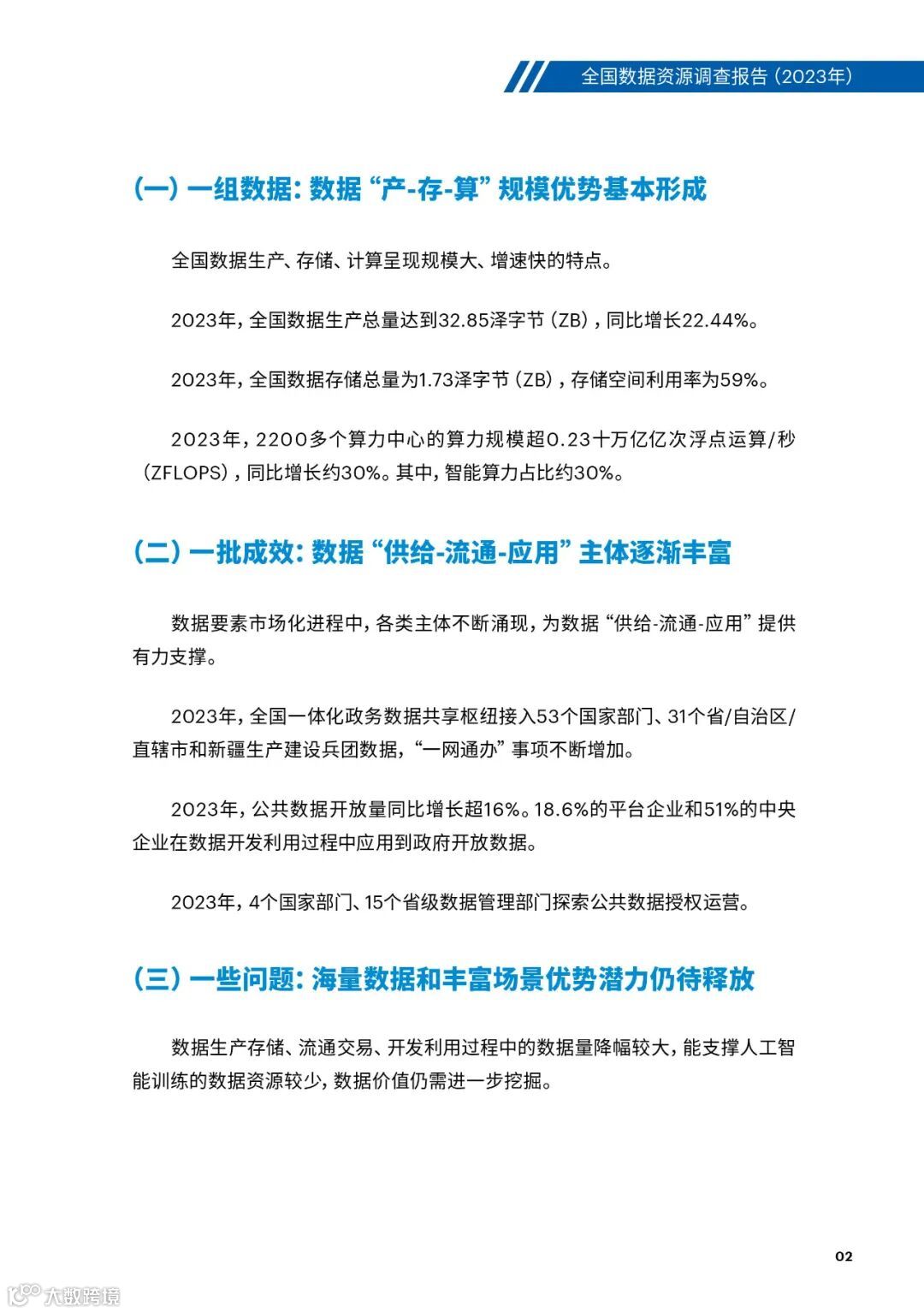
调查发现,我国数据资源“产-存-算”规模优势基本形成,数据“供-流-用”各环节主体逐渐丰富,海量数据和丰富场景优势潜力亟需释放,数据资源管理和利用整体处于起步阶段。
一是数据生产总量大,但有效供给不足。2023年,全国数据生产总量达32.85泽字节(ZB),同比增长22.44%。5G、AI、物联网技术的创新发展及智能设备的规模应用,推动数据生产规模快速增长。2023年,全国数据存储总量为1.73泽字节(ZB),生产总量中2.9%的数据被保存。存储数据中,一年未使用的数据占比约4成,数据加工能力不足导致大量数据价值被低估、难以挖掘复用。
二是算力存力规模增长,还需适度超前布局。2023年,全国2200多个算力中心的算力规模约为0.23十万亿亿次浮点运算/秒(ZFLOPS),同比增长约为30%;全国数据存储总空间为2.93泽字节(ZB),存储空间利用率为59%。
三是数据流通交易需求旺盛,多元流通模式待完善。消费领域数据交互活跃度较高。中央企业和平台企业发挥枢纽作用,探索数据交互机制。数据交易机构建设加速,产品成交率为17.9%。数据供给难以满足旺盛需求,急需建立和完善多元流通模式。
四是数据应用场景加速落地,数据价值有待释放。公共数据成为引领数据开发利用的催化剂,公共数据开放量同比增长超16%,授权运营初步探索。数据多场景应用、多主体复用难度大,样本企业中,96%的行业重点企业已实现数据场景化应用,但实现数据复用增值的大企业仅占8.3%,数据价值有待释放。































『制造前沿』知识星球
每日持续更新
随时随地查看
↓↓
更多资料下载
点击下方图片
素材来源:全国数据资源调查工作组,文字内容由『制造前沿』原创编辑。本公众号所载文章为本公众号原创或根据网络搜索下载编辑整理,文章版权归原作者所有,仅供读者学习、参考,禁止用于商业用途。因转载众多,无法找到真正来源,如标错来源,或因文中所使用的图片、文字、链接等如有侵权,请联系我们删除,谢谢!



