
上海财经大学发布《2024中国宏观经济形势分析与预测年中报告》。在对统计数据和经济信息充分收集和科学鉴别校正的基础上,对中国宏观经济最新形势进行严谨分析,对未来发展趋势进行客观预测,并提供各种政策情景模拟结果供决策参考。
本报告从“2024年中国宏观经济形势分析”“化解通货紧缩风险,助力发展新质生产力”“对外贸易稳中有进,外部风险持续攀升”“货币政策:总量与结构并进,储备充足稳汇率”“需求侧管理的新思路及房地产市场数据分析”“警惕地方政府债务扩张风险向影子银行系统传导,助力金融强国建设”六个方面展开论述。
报告下载方式见文末!
1. 经济总体复苏情况:2024年第一季度中国GDP同比增长5.3%,显示出经济总体复苏的态势。各产业增加值均有增长,其中第二产业增长最快。
2. 供给侧活力:服务业和工业呈现稳定增长,尤其是高技术服务业。房地产业面临下滑,但预计仍有改善性需求和刚需。
3. 需求侧恢复:消费市场呈现稳定增长,但增长速度不及预期。固定资产投资增速出现分化,制造业投资增长迅速,而房地产开发投资同比下降。
4. 对外贸易:进出口总额实现稳定增长,但外部风险依然存在。国际服务贸易逆差增大,反映出进口增速高于出口增速。
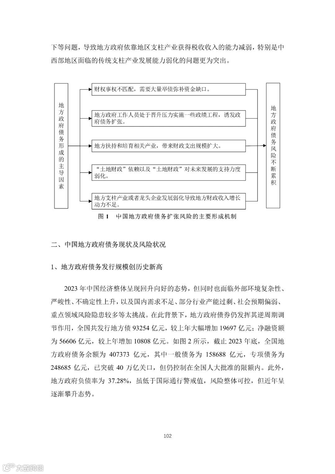
5. 宏观政策:货币政策保持稳健,注重流动性调节和避免资金空转。财政政策继续发力,但地方政府面临财政收支压力。
6. 通货紧缩风险:CPI和PPI数据显示通货紧缩压力犹存,内生增长动力不足。政策建议包括扩大消费、改善消费环境、提振信心等。
7. 房地产市场:需求端依旧低迷,供给端困难重重。家庭资产负债表继续调整,长期低利率环境下家庭部门对政策调整产生“钝感”。
8. 地方政府债务风险:债务扩张风险向影子银行系统传导,需要警惕并采取相应措施防范金融风险。
9. 货币政策与汇率政策:货币政策注重总量与结构并进,储备充足以稳定汇率。结构性货币政策精准有效,优化信贷结构。
10. 金融强国建设:强调金融安全的重要性,提出需要全面加强金融监管,有效防范化解金融风险。

























































































































『制造前沿』知识星球
每日持续更新
随时随地查看
↓↓
更多资料下载
点击下方图片
报告来源:上海财经大学,本公众号所载文章为本公众号原创或根据网络搜索下载编辑整理,文章版权归原作者所有,仅供读者学习、参考,禁止用于商业用途。因转载众多,无法找到真正来源,如标错来源,或因文中所使用的图片、文字、链接等如有侵权,请联系我们删除,谢谢!



