
数字孪生技术实现了物理实体在虚拟空间中的精确映射,最初应用于美国的航天和军事领域,后由通用电气引入工业生产,逐渐扩展全球。随着物联网、人工智能等技术进步,数字孪生在城市管理、智慧工业等领域展现潜力。西门子、达索等科技巨头推动其发展,促进数字化转型。清华大学五道口金融学院科创金融研究中心近期发布研究报告《中国数字孪生行业研究报告》,本报告解析中国数字孪生行业现状与趋势,探讨关键技术、竞争壁垒及挑战,并通过案例分析展示其在各行业的应用。
报告下载方式见文末。
报告摘要
行业图谱研究是清华大学五道口金融学院科创金融研究中心科技成果转化研究的一项子课题,目标定位于清晰理解前沿科技成果的技术核心、科创企业的技术竞争力及科研工作者的研究进度,从而助力科技成果转化效率的提升。行业图谱研究将以系列形式展开,选取国家战略重点科技领域的商业应用场景逐一进行,时效性较强。
本报告为行业图谱研究之计算机科学系列中的课题:中国数字孪生行业研究报告。数字孪生技术,作为一种前沿技术,实现了将物理实体在虚拟空间中的精确映射,形成了一种被称为“数字双胞胎”的存在。这一技术利用物联网技术,实现了数据的实时双向交换,使得虚拟实体能够全面反映其对应物理实体的生命周期,从而在集成底层数据信息的基础上,支持仿真预测和优化决策。数字孪生技术起源于美国航天与军事领域,后被通用电气首次应用于工业生产。在西门子、达索等巨头的推动下,该技术从美国扩散到欧洲。随着人工智能、物联网、虚拟现实等技术进步和元宇宙概念兴起,数字孪生技术不断完善,在城市管理、智慧工业、自动驾驶测试及医疗等领域展现出巨大应用潜力,成为推动各行业数字化转型与升级的重要支撑技术。
根据技术复杂性,数字孪生分为五个等级,目前正处于由数字经济、工业互联网的发展、政策支持、技术进步及市场需求增长等因素驱动的快速成长阶段。数字孪生的关键技术主要包括建模、渲染和仿真三大方面。建模技术通过3D扫描、参数化建模和逆向工程等方法创建物理实体的数字模型,代表软件有SolidWorks、CATIA等。渲染技术则通过基于物理的渲染(Physically Based Rendering, PBR)、实时渲染和云渲染等手段实现逼真的视觉效果,主流平台有Unreal Engine、Unity等。仿真技术利用有限元分析(Finite Element Analysis, FEA)、多物理场耦合和实时仿真等方法模拟实体行为,主要软件包括ANSYS、ABAQUS等。以上技术需要计算机图形学、计算机辅助设计(Computer-Aided Design, CAD)、计算机辅助工程(Computer-Aided Engineering, CAE)和物理仿真等领域的协同,工业软件巨头如Siemens、Dassault、Autodesk等和GPU厂商如Nvidia、AMD等正在推动数字孪生技术的发展,未来这些技术的融合将驱动数字孪生走向成熟。
数字孪生行业的主要参与者分为技术服务商和集成方案供应商。技术服务商包括计算机集成制造(Computer Integrated Manufacturing, CIM)、建筑信息模型(Building Information Modeling, BIM)、可视化平台厂商等,而集成方案供应商则包括运营商和互联网大厂。技术、业务和资源三方面共同构成了数字孪生厂商的竞争壁垒。随着技术的发展,数字孪生面临的挑战主要包括商业模式的成熟度、技术支持的高要求、缺乏统一的标准体系以及数据能力的不完善。
数字孪生技术在多个行业展现出显著应用价值,推动了城市管理、智慧工业、自动驾驶测试和智慧医疗的发展。在城市管理中,数字孪生城市通过物联网和地理信息系统实现实时监控和优化,应用于交通管理(如Siemens和IBM在新加坡的智慧交通系统)、零碳智慧园区(如微软的雷德蒙德园区)和应急管理(如通用电气的解决方案)。在智慧工业领域,数字孪生贯穿离散型和流程型工业的各个阶段,提升生产效率和设备可靠性,主要应用企业包括软通动力、GE、Siemens和IBM。自动驾驶测试方面,企业如Waymo、Tesla、百度和Aptiv利用数字孪生进行大规模虚拟仿真测试,提高系统性能和安全性。智慧医疗领域,通过IBM的Watson Health和GE Healthcare的Edison平台等实现设备管理、手术模拟和个性化治疗,显著提升医疗服务质量和效率。总的来说,数字孪生技术为各行业提供了强大的创新驱动力和效率提升手段。
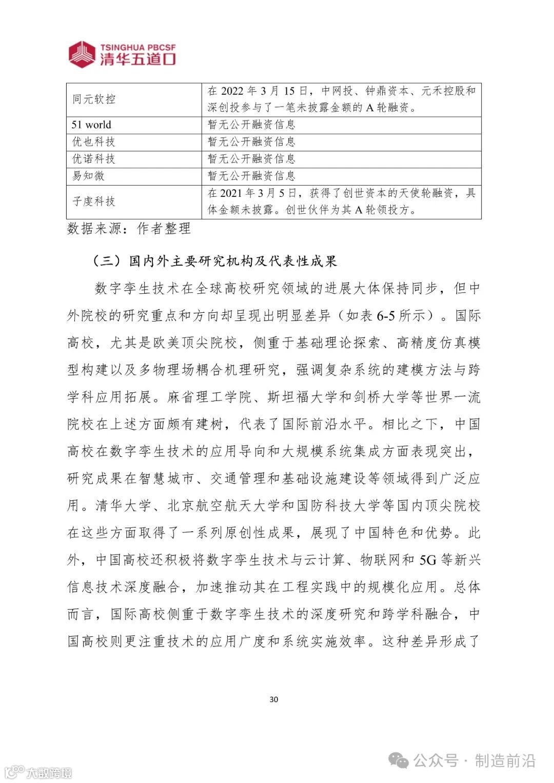
在数字孪生技术的高校研究方面,中外进度总体齐头并进,但研究方向存在侧重和差异。国际上,尤其是欧美高校,侧重于基础理论、高精度仿真和多物理场耦合研究,注重复杂系统建模与跨学科应用,代表高校有麻省理工学院、佐治亚理工学院和约翰霍普金斯大学医学院。中国高校在应用导向和大规模系统集成方面表现突出,特别在智慧城市、交通管理和基础设施建设领域,代表高校有清华大学、北京航空航天大学和国防科技大学。中国高校还结合云计算、物联网和5G技术,推动数字孪生的实际应用。国际高校研究侧重技术深度和跨学科融合,中国高校研究侧重应用广度和系统效率,形成了既有竞争又有合作的研究生态。
数字孪生技术在发展过程中面临多重挑战,包括商业模式成熟度不足、初始投资高昂、用户需求不强、定制化解决方案难以复制、成本高昂等,这些问题限制了其推广和实施。此外,标准化困境也十分显著,目前在数据采集的尺度、参数、格式及周期等方面尚未形成统一标准,导致数据整合和接口对接难度大,技术框架和协议不统一也使项目集成和对接复杂。技术支持方面,数字孪生构建的模型和数据量大,要求计算机硬件具备强大的处理和计算能力,同时对终端设备的高互动、高沉浸和高清晰度展示提出了挑战。数据能力的不足也制约了数字孪生技术的发展,包括数据质量不高、不完整,数据格式和质量差异,以及数据安全和隐私保护等问题。解决这些挑战需要全行业的共同努力和协调。未来,行业内的参与者需共同努力,构建一个开放、共赢的数字孪生生态系统,推动数字孪生技术的健康发展v。
报告作者
胡杏 清华大学五道口金融学院副教授、科创金融研究中心副主任
朱雅姝 清华大学五道口金融学院科创金融研究中心高级研究专员

































































资料已上传知识星球,会员可前往下载。
非会员请按照以下步骤获取本文资料
点亮文末“在看”
公众号首页对话窗口回复『数字化转型132』,即可弹出百度网盘下载链接
更多资料请添加以下客服微信下载。

『制造前沿』还整理了很多数字孪生相关研报资料
可扫描下方二维码,前往知识星球下载

『制造前沿』知识星球
每日持续更新
随时随地查看
↓↓

更多资料下载
点击下方图片
素材来源:清华五道口。本公众号所载文章为本公众号原创或根据网络搜索下载编辑整理,文章版权归原作者所有,仅供读者学习、参考,禁止用于商业用途。因转载众多,无法找到真正来源,如标错来源,或因文中所使用的图片、文字、链接等如有侵权,请联系我们删除,谢谢!



