
导读
INTRODUCTION
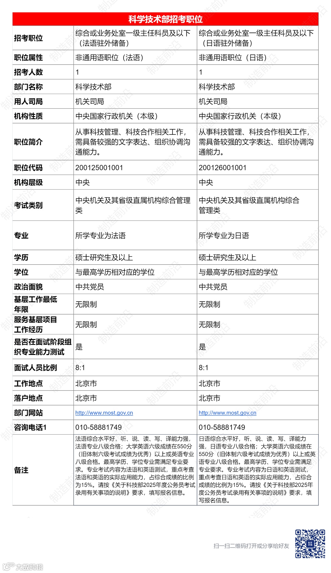
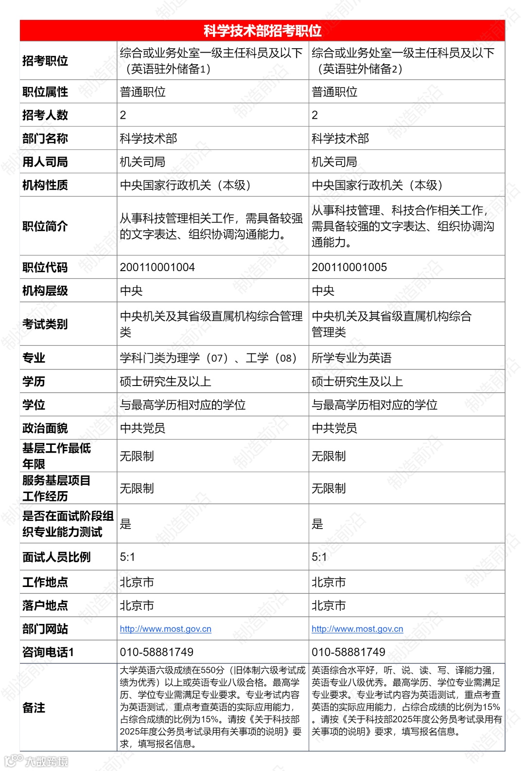
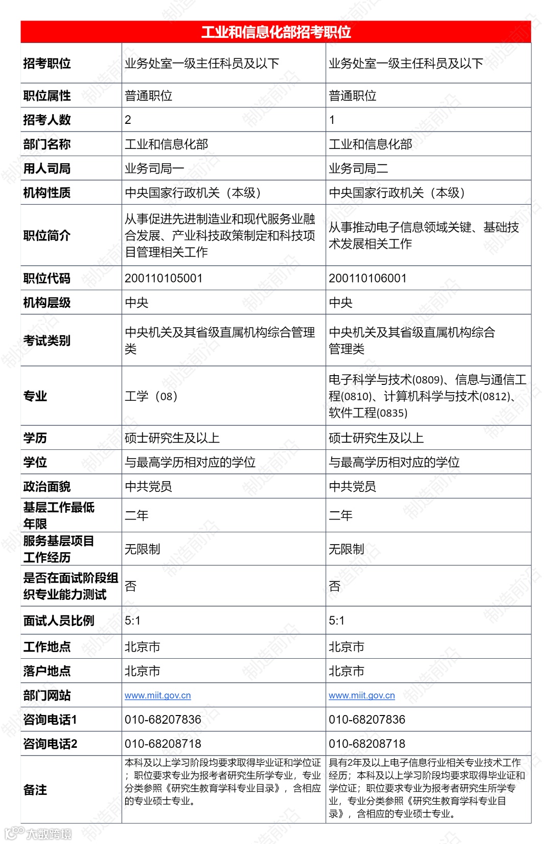
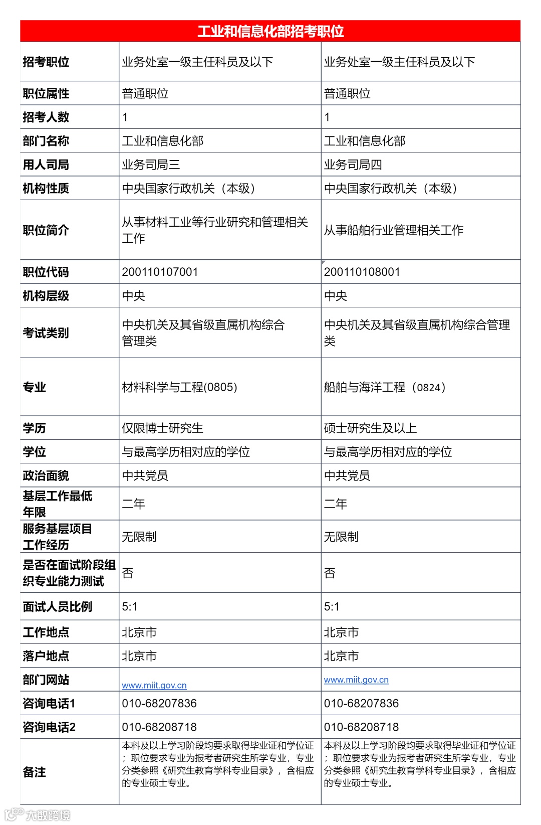
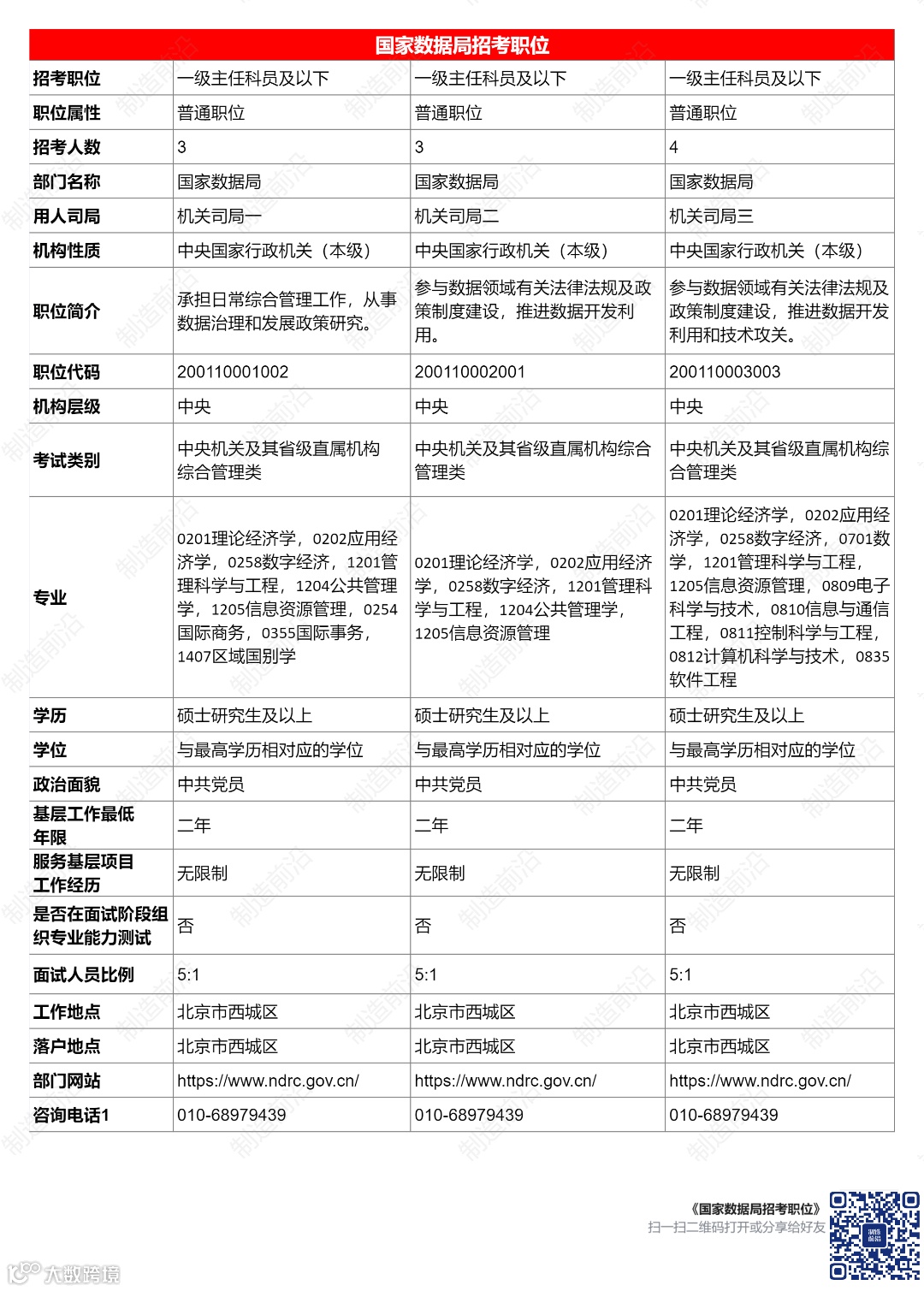
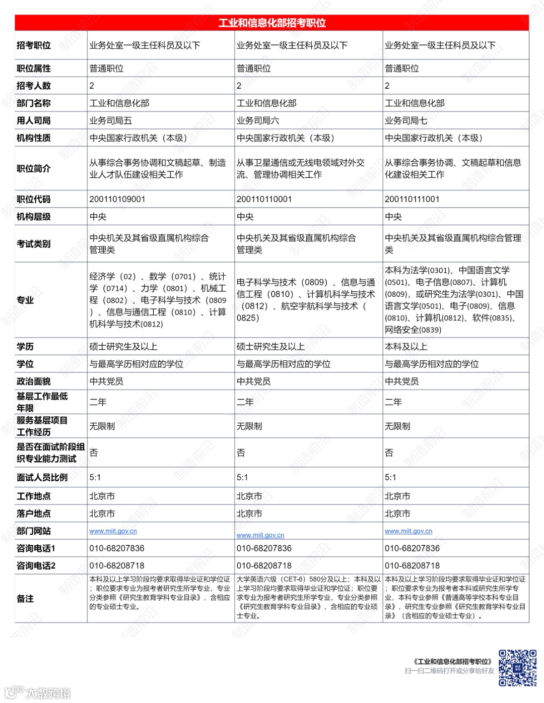
10月14日,中央公务员主管部门发布了中央机关及其直属机构2025年度考试录用公务员公告。『制造前沿』整理了与咱制造业人密切相关三个国家部门的公务员招录岗位信息,其中,科学技术部计划考试录用公务员13名、工业和信息化部计划考试录用公务员11名,国家数据局计划考试录用10名公务员。

报考考生可于10月15日8:00至10月24日18:00期间登录“中央机关及其直属机构2025年度考试录用公务员专题网站”(http://bm.scs.gov.cn/kl2025)进行网上报名,公共科目笔试将于12月1日在全国各直辖市、省会城市、自治区首府和部分城市同时举行。
◈报名时间:2024年10月15日8:00至2024年10月24日18:00
◈专题网站:
http://bm.scs.gov.cn/kl2025
登陆网站查看《招考简章》、《报考指南》等信息,进行网上报名、打印准考证等操作
◈考试时间:公共科目笔试在12月1日
◈咨询电话:010-68979439
招考职位具体信息如下:
『制造前沿』公众号回复招考简章
可下载
中央机关及其直属机构2025年度考试录用公务员招考简章
更多招考信息请点击文末原文阅读,登录“中央机关及其直属机构2025年度考试录用公务员专题网站”(http://bm.scs.gov.cn/kl2025)进行查看。
『制造前沿』知识星球已开通
每日持续更新
随时随地查看
↓↓
更多资料下载
点击下方图片

素材来源:国家公务员局,图文内容由『制造前沿』原创编辑。本公众号所载文章为本公众号原创或根据网络搜索下载编辑整理,文章版权归原作者所有,仅供读者学习、参考,禁止用于商业用途。因转载众多,无法找到真正来源,如标错来源,或因文中所使用的图片、文字、链接等如有侵权,请联系我们删除,谢谢!



