
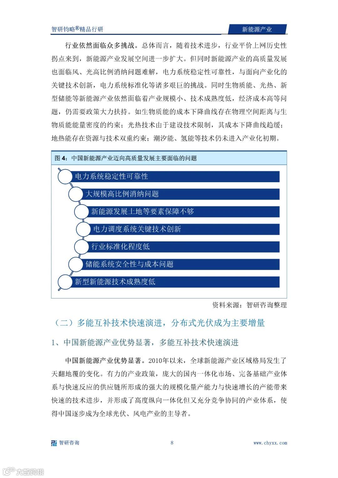
2024年11月,智研咨询发布《2024年新能源产业深度研究》。报告指出,中国新能源产业在全球市场具有竞争力,产业规模化和高质量发展迅速。风电和光伏成为主要建设对象,装机量和占比迅速上升,其中光伏装机容量近两年增长近一倍。
报告下载方式见文末!
报告还提到,国有企业在新能源发电装机规模和发电量上持续扩大,但随着电力市场化改革的深化,新能源电力价格下行,企业面临利润收缩的挑战。为应对这些挑战,企业积极探索多能互补、源网荷储等“新能源+”业务,推动企业扩围破局。
国家政策方面,报告强调了健全绿色低碳发展机制的重要性,并提出了扩大新能源相关投资的目标。政策推动经济社会发展全面绿色转型,加快构建新型电力系统,提升对新能源的接纳、配置和调控能力。
最后,报告提出了新能源市场的发展建议,包括加速电力系统改造、创新新能源发展机制、发挥水电在调峰储能中的核心作用,以及煤电一体化的加速发展,以支持新能源产业的持续增长。


















































『制造前沿』知识星球
每日持续更新
随时随地查看
↓↓
更多资料下载
点击下方图片
素材来源:智研咨询。本公众号所载文章为本公众号原创或根据网络搜索下载编辑整理,文章版权归原作者所有,仅供读者学习、参考,禁止用于商业用途。因转载众多,无法找到真正来源,如标错来源,或因文中所使用的图片、文字、链接等如有侵权,请联系我们删除,谢谢!



