
《大模型落地路线图研究报告(2024年)》由中国信息通信研究院人工智能研究所发布,旨在为大模型技术的应用落地提供系统性的指导和参考。报告指出,大模型技术正推动人工智能向通用化、实用化、普惠化发展,并已成为科技前瞻布局和创新研发的焦点。
报告下载方式见文末!
报告强调了大模型在多模态感知能力和认知智能方面的显著提升,已经在金融、工业、教育、医疗等行业实现应用,并加速了行业的数字化转型。同时,报告也指出了大模型在工程实践、技术选型、成功案例等方面的挑战,需要明确的落地路线图作为参考。
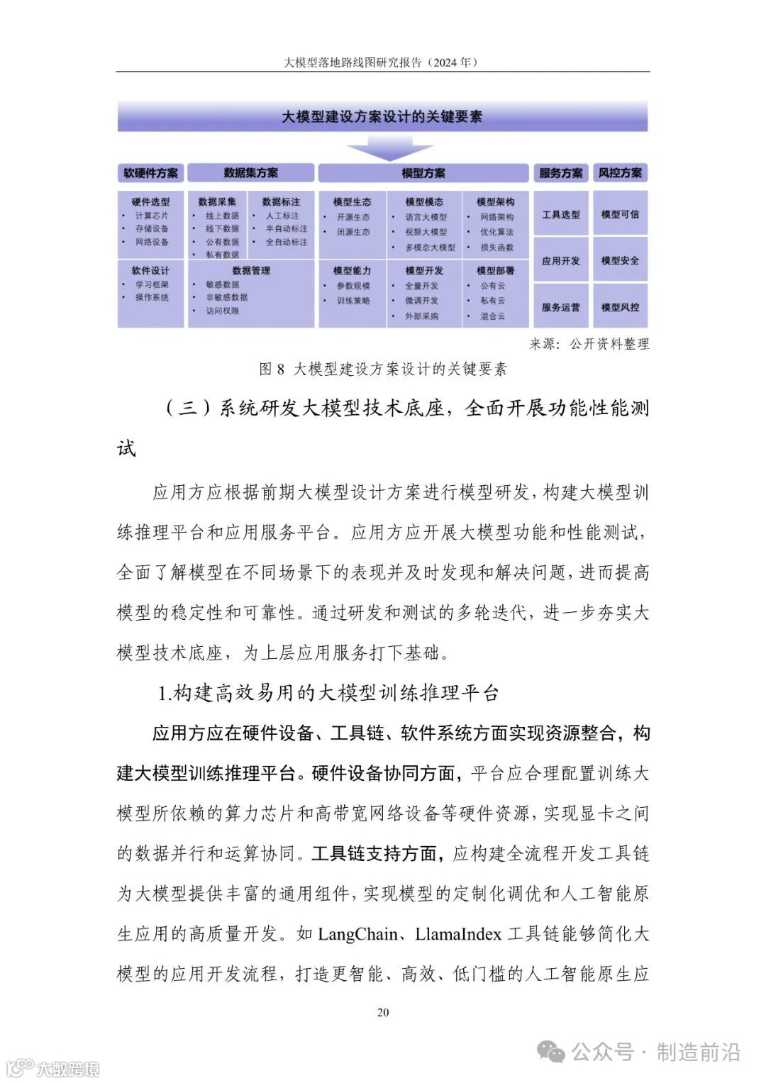
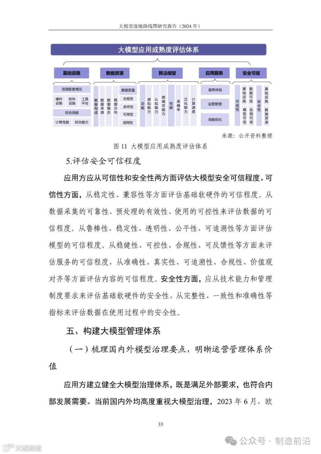
报告提出了大模型应用落地的四个重要阶段:现状诊断、能力建设、应用部署和运营管理,并归纳了八个关键步骤,包括能力分析、需求挖掘、方案设计、研发测试、应用开发、效能评估、运维监测和运营管理。报告还探讨了大模型在基础设施、数据资源、算法模型、应用服务、安全可信等方面的发展要素和核心问题。
报告预测,大模型将持续为人工智能的发展注入动能,推动技术能力的融合创新、应用场景的拓展、产业生态的转型升级和治理体系的完善。同时,报告也提出了大模型发展趋势的展望,包括探索大模型架构的优化方案、紧抓行业数字化转型的机遇,以及加强引导大模型的可信发展,对齐人类的偏好和价值观。





















































『制造前沿』还整理了很多大模型相关研报资料
可扫描下方二维码,前往知识星球下载

......
『制造前沿』知识星球
每日持续更新
随时随地查看
↓↓
更多资料下载
点击下方图片
素材来源:中国信通院。本公众号所载文章为本公众号原创或根据网络搜索下载编辑整理,文章版权归原作者所有,仅供读者学习、参考,禁止用于商业用途。因转载众多,无法找到真正来源,如标错来源,或因文中所使用的图片、文字、链接等如有侵权,请联系我们删除,谢谢!



