
产业概况
发展阶段
产业布局
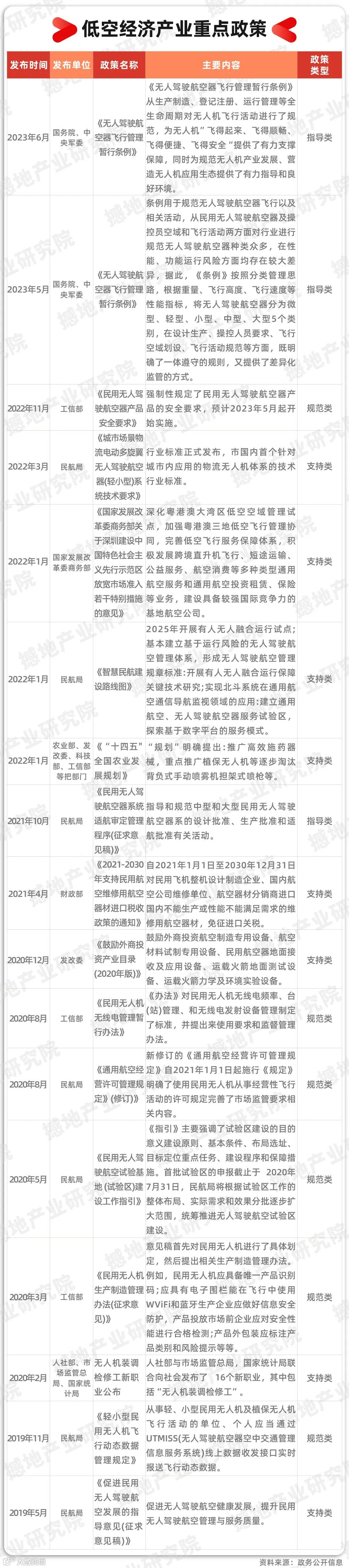
低空经济包括低空制造、低空飞行、低空保障和综合服务。低空制造产业是指面向通用、警用、海关和部分军用航空器的研发制造类产业,低空飞行产业是低空经济的核心产业。
截至2023年12月,我国在四川、重庆、上海、广东、河北、辽宁、陕西均有无人机产业集群的分布,其中四川省有自贡航空产业园、中国科技城(北川)通航产业园两个无人机产业集群。
市场规模
数据显示,2022年低空经济对国民经济的综合贡献值约为4000亿元,同比增长29.03%。据产业研究部门预测,2023年我国低空经济规模超5000亿元,2030年有望达到2万亿元。
近年来,中国无人机注册数量快速增长,据统计,目前以深圳为核心的广东省消费级无人机产量占全国的90%以上,工业无人机占据国内60%左右的市场份额,其产值规模超过千亿元以上。
产业图谱
低空经济产业链上游为原材料与核心零部件领域,研发包括各种工业软件,原材料包括钢材、铝合金、高分子材料等,零部件包括芯片、电池、电机等;产业链中游包含无人机、航空器、高端装备、配套产品、低空保障与综合服务;衔接下游需要有飞行审批、空域备案等,通过后的下游应用是低空经济与各种产业的融合。
低空经济产业链相关企业主要分布在北京、上海、江苏与广东地区,北京地区产业链上游有企业钢研高纳与中航协等;产业链中游有企业中国航空;下游有企业百程旅游等。
通用航空是低空经济的主体产业,无人机是低空经济的主导产业。通用航空领域主要企业有中航工业、北大荒、中信海洋与中直股份;无人机领域主要企业有大疆、航空工业与航天彩虹等。
2024全年资料下载
点击下图
『制造前沿』还整理了很多低空经济
相关研报资料
可扫描下方二维码,前往知识星球下载
『制造前沿』知识星球已开通
每日持续更新
随时随地查看
↓↓
更多资料下载
点击下方图片

素材来源:博跃资本 Bovue Capital。本公众号所载文章为本公众号原创或根据网络搜索下载编辑整理,文章版权归原作者所有,仅供读者学习、参考,禁止用于商业用途。因转载众多,无法找到真正来源,如标错来源,或因文中所使用的图片、文字、链接等如有侵权,请联系我们删除,谢谢!



