
高端装备制造业是强国之基,工业母机作为制造业的基础装备,是国家工业化能力提升的重要支撑。作为金属加工与精密制造的基础装备,其技术水平直接决定了汽车、航空航天、新能源等战略领域的发展高度。当今世界,数控机床的性能、质量和拥有量已成为衡量一个国家工业化水平、综合国力的重要标志之一。
『制造前沿』本文将全面分析我国机床行业的定义、分类、政策、市场、产业链、国际格局、代表企业、发展趋势等,了解机床工业,读这一篇就够了!
机床又称工业母机,是用来制造机器的机器,通过切削、成形、钻孔等方式加工金属或其他刚性材料,广泛应用于汽车、航空航天、模具制造等领域。其技术水平直接决定制造业的竞争力和国家战略地位,被列为国家战略性基础性产业。
机床类别众多,按材料成型方式划分,可以分为金属切削机床、金属成形机床、木工机床等;若按控制方法分类,其又可以分为传统机床和数控机床。
金属切削机床和金属成形机床是我国机床市场中的主要细分产品。
机床是制造业的基础和摇篮,是衡量装备制造业发展水平的重要标志,在整个工业体系中处于基石的地位。对于推动我国制造业的发展起着至关重要的作用。
在一般机械制造厂中,机床所担负的加工工作量,约占机械制造总工作量的40%~60%,机床的技术性能直接影响机械产品的质量及其制造的经济性,进而影响着国民经济的发展水平。
从“一五规划”到“十四五规划”,国家一直鼓励和支持数控机床产业的发展,并将高档数控机床列为国家政策鼓励发展和扶持的重点对象。
《中国制造 2025》将“高档数控机床”列为未来十年制造业重点发展领域之一,《〈中国制造 2025〉重点领域技术路线图》明确了高档数控机床未来发展目标:
到 2020 年,高档数控机床与基础制造装备国内市场占有率超过 70%;
到 2025 年,高档数控机床与基础制造装备国内市场占有率超过 80%,高档数控机床与基础制造装备总体进入世界强国行列。
近几年国家宏观政策基本围绕机床设备的以旧换新和技术升级,加快设备数字化、智能化和低碳化。相关政策整理如下:
图:我国机床行业相关政策 来源:格物致胜
图:机床产业链 来源:格物致胜
上游包括传动系统、数控系统、功能部件、电气元件等零部件。
机床成本中结构件、控制系统和传动系统等零部件占比较高,其中结构件占总成本的 35%左右,控制系统占总成本的 22%左右,传动系统占总成本的 20%左右。虽然上游市场整体供需较为平衡,但控制系统和传动系统等中高端零部件存在进口依赖,限制了国内高端数控机床的发展。
行业内大型外资企业大多是集上游功能部件、数控系统、整机生产制造和产品销售一体化的大型企业,在产品质量和产业规模上均具有较大优势。
表:核心零部件国产替代情况
中游为机床制造与供应;
下游为应用领域,其被广泛应用于工程机械、航空航天、3C电子、电力设备、汽车制造、模具制造等领域。
从数控机床下游应用分布来看,汽车、航空航天是主要的下游需求领域,占比分别约为 40%、17%;模具和工程机械分别为机床产品第三、第四应用领域,占比分别为 13%、10%。 在汽车工业领域,根据工信部发布的数据,我国 2024 年新能源汽车产销量同比增长 34.40%和 35.50%,新能源汽车制造向轻量化、一体化转型有望持续为高端数控机床应用提供机遇。
图:下游需求分析 来源:格物致胜
我国机床行业在1949 年前后进入起步阶段,经过七十余年的发展,目前形成了完备的机床产业体系,且已成为全球最大机床生产和消费国,产值和消费额常年位居全球首位。
截至2023年,中国工业母机市场规模已突破4000亿元,其中数控机床市场规模达4090亿元,近五年年均复合增长率为5.75%。但行业经历周期性波动,2020年受外部环境影响,市场规模一度降至1450亿元(以广义工业母机口径统计),随后逐步回升。预计2024年数控机床市场规模将达4325亿元,2025年-2030年增速有望提升至6%-8%,主要受益于高端制造需求释放及国产替代加速。若以广义工业母机(含增材制造装备等)统计,到2027年市场规模预计恢复至2100亿元,长期呈稳步增长态势。
当前,我国机床市场呈现梯队化竞争格局。位于第一梯队的企业是以日本山崎马扎克、德国通快、美国马格等为代表的外资企业,凭借着入局时间较早、技术成熟等优势,垄断国内高端机床市场;位于第二梯队的企业为通用技术、海天精工、创世纪、纽威数控等大型国企和民营企业,在低中端市场具有较强的品牌影响力,同时发力高端市场;位于第三梯队的企业是中小型企业,主要布局低端市场,面向汽车零部件粗加工等下游市场,机床产品存在同质化现象。
中国机床行业规模全球第一,但面临“大而不强”的尴尬处境。改革开放以来从机床生产量和消费量来看我国已成为全球第一,目前,我国中低端机床已基本实现国产化,但高端机床的国产化率不足10%,市场仍由外资企业垄断。单一国产机床企业在国际市场上并不具备充分的市场竞争力。
高档数控机床是实现我国产业升级的必需设备。五轴联动数控机床为高档数控机床的代表性产品,主要用于高端装备部件的核心平台,是我国实现向高端制造升级的必需设备。受限于我国机床工业基础薄弱,我国高档机床整体规模和市场占比还比较小,国产五轴联动数控机床市占率不足 20%,与我国全球第一大机床生产国和消费国的地位并不匹配。
此外,我国高档数控机床长期遭技术封锁,机床制造的关键核心技术也一直被美国、德国、日本等西方发达国家垄断。我国机床关键部件需要进口,中高档数控系统以及配套的主轴、伺服电机等均依赖进口。虽然我国机床工具行业在这些年的高速发展过程中取得了巨大的进步,但仍有大量高端机床需要攻克。
图:中国数控机床机床主要核心部件瓶颈
来源:民生证券研究院
随着国家政策支持力度的加大,国内主要机床企业也在加大对机床关键部件的研发,国产化水平将逐步得到提高。
全球机床核心厂商有Yamazaki Mazak、Trumpf、DN Solutions、Okuma Corporation和DMG Mori等,等占据技术制高点,产品溢价能力突出,前五大厂商占有全球大约17%的份额。
国内企业,创世纪(市占率3.09%)、海天精工(2.95%)等通过差异化竞争切入中端市场,五轴联动机床国产化率突破50%。
图:2023 年度我国机床企业营收排名
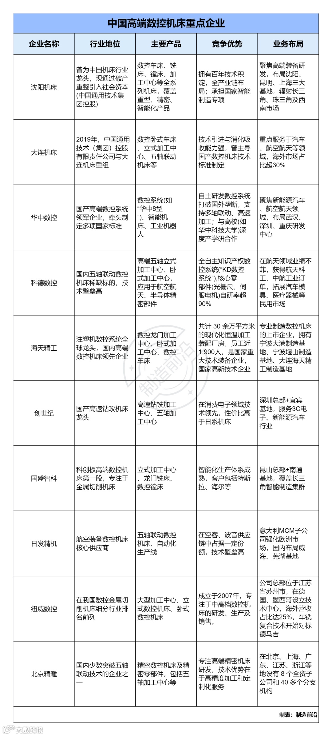
图:中国高端数控机床重点企业(部分)
区域发展方面,中国高端数控机床产业分布呈现明显的区域集聚特征,主要集中在长三角、珠三角、东北老工业基地及华中地区四大板块,各区域依托政策支持、产业链配套、技术创新能力等形成差异化竞争优势。
图:中国高端数控机床产业区域集聚区
来源:中商产业研究院整理
●数控化
中国机床产业数控化率近几年持续提升,数控化率从 2000 年的 8%提升到 2023 年仍然只有 46%,而日本、美国、德国等国家数控化率基本在80%以上,因此未来数控化率仍有提升空间,有望加速提升。
●个性化
当前机床行业以通用、标准化产品为主,但下游装备制造业如汽车零部件、航空航天、工程机械等竞争激烈,企业为求差异化优势,产品日益多样化,对机床制作材料、技术工艺、生产效率等要求逐渐向差异化、定制化、个性化方向转变。机床生产企业需按客户生产工艺需求,定制精密加工机床设备,并提供一体化配套售后服务及产品升级等综合解决方案。
●智能化
机床智能化是先进制造技术的典型特征,已成为现代机械制造中高精度、高质量零件加工的重要方式。尤其是AI赋能下的自适应控制、工艺参数优化、远程监控等技术广泛应用,实现加工效率与质量双提升。
●集成化
此外,为了提高机床的加工效率和质量,机床行业呈现机床功能集成化技术趋势。由多台机床整合为一台机床,形成一体化机床产品,以保持机床工作程序集中化,满足批量及快捷生产的要求,缩短加工周期,可降低企业的运作成本,并有助于大幅度提高加工效率,从而促进企业综合实力提升。
机床行业正经历从规模扩张向质量提升的关键转型期。 尽管面临技术壁垒与市场竞争压力,但在政策红利、新兴需求驱动下,中国企业的创新突破与产业集群协同效应将重塑全球格局。 未来,智能化、绿色化、服务化(如“机床+工业互联网”模式)将成为行业增长新引擎。
另外,有一份关于机床行业的研究报告很不错,分享给大家
可点击图片前往知识星球下载。
制造前沿知识星球,千余分报告等你下载
2024全年资料下载
点击下图
『制造前沿』知识星球
每日持续更新
随时随地查看
↓↓
更多资料下载
点击下方图片
素材来源:文字内容由『制造前沿』原创编辑。本公众号所载文章为本公众号原创或根据网络搜索下载编辑整理,文章版权归原作者所有,仅供读者学习、参考,禁止用于商业用途。因转载众多,无法找到真正来源,如标错来源,或因文中所使用的图片、文字、链接等如有侵权,请联系我们删除,谢谢!



